*  6550/KT88/EL34 Single Ended Amplifier

counter 7th July 2004



Japan

조선인을 쫓아내라

tube--Wel come to Site----------This site shown D.I.Y Single Ended Amplifiers-----almost valve amplifiers----some of digital staff--- ----Ham Radio --------Hi Fi sound to suppose be high end audio---etc etc-----from Yachiyo Chiba---Japan-------small city of Yachiyo located around 30Km west of down town of Tokyo ------very close to Narita International Air Port--- tube

SSL


Gold Lion KT88

Gold Lion KT88 as very beautiful tubes

Google Chrome

please see by Google Chrome much better to see.because firefox does not support flash.




this counter numbers since 11st June 2006

カウンター

Your PC is using



🏠Home

Пожалуйста, просмотрите мой сайт в Firefox Please view my site in firefox 私のサイトはfirefoxでご覧ください Por favor, vea mi sitio en Firefox Veuillez consulter mon site dans Firefox

fire

el156

Going build up EL156/6GB8 Single Ended Amplifier on 2024


My wife Marlhori passed way 27th May 2024

My beloved wife Marlhori passed away yesterday.
She could easily die from a small wound due to inflammation.
She put it away. It was so hard for her to do anything to help.
It's a sad fact. She was my partner for 42 years.
I sincerely pray for her soul.


Marlhori's Pages  marlhori

please click picture above for visit her page


My product is finished

All production has stopped since my wife passed away.
I was poor and had to go on welfare. If a foreign company could hire me, I might be able to get back on my feet.



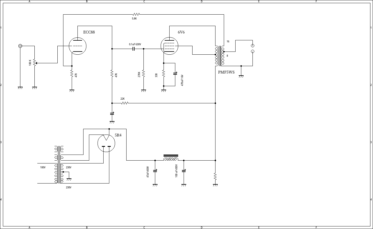
6V6 and EL 11 combination single ended amplifer 2024 June 30



6V6

6V6 and EL11 combination amplifier circuit diagram show only 6V6 single ended amplifier



If would like to know more ?





  


Yoube

mizushima Youtube channel




free counters
This flag counter started from 18th Oct 2011

indicatelinks

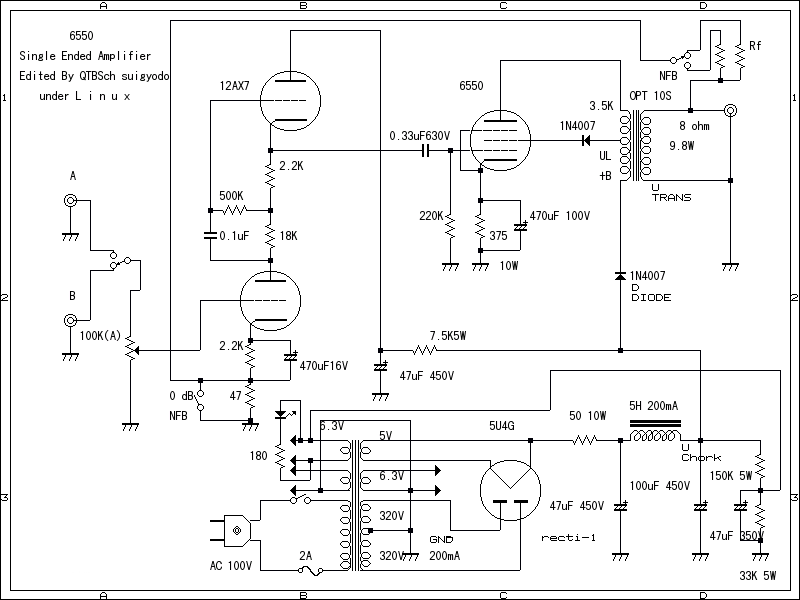
compatible Amplifier

This is schematic diagram for compatible single ended amplifier on 2024






Google helped me a couple month ago by Google content ans teach me how increase
any way thanks Mr Google.


  


Don't expect the price to be cheaper because the number of vacuum tubes you are using is small, the price is almost the same whether you make it yourself or someone else makes it.
Transformers are expensive. Since it uses iron, it will be a heavy transformer. It is a part of this world that the quality is divided according to the winding method and the price is increasing.
If you make your own, there is a risk in production, so you may use the funds as they are and get scolded by your wife.




el156

Going build up EL156/6GB8 Single Ended Amplifier on 2024




Slow Train

Slow Train EL84 for European 230V only 4.5W USD $ 1800 on 19er Aug 2023



Gen V2

EL156 Gen 2 Single Ended Amplifier EL156 is discontinue model made in Chia



4P1L

New Version EL84 Single Ended Amplifier for Spain " Slow Train"



Turner audio

What do you think ? less than 6550 power but if do you have high effiency speaker may be enough to use at home




my site

for smartphone



this counter started on 11st Dec 2022



price


OPT-NC20S

Super Core OPT-NC20S



Prologue

This site is a DIY site. Made in your country or region.
If you think about things with a transformer, it could sound different than the amps presented here. Please use Japanese transformers if you can. If you can't use a Japanese transformer,
please use a good quality transformer with good characteristics and relatively high price.
The transformer is the most important part of a single ended amplifier. Select a transformer with high inductance, low internal resistance and good frequency response.
There is a general rule of doubling; if you are getting 10W, choose a transformer that allows more than twice that output; if it's a KT88, choose a transformer that allows 20W to 30W.
A single-ended amplifier without core volume will magnetically saturate the core at low frequencies, resulting in a low-frequency deficient amplifier.
If you use parafeed circuit or clough circuit, it will enhance low frequency range. This parafeed circuit was used in early pre-war amplifiers, and although it is not a new circuit,
it has attracted a lot of attention.
Single-ended amplifiers are generally used for outputs from a few watts to 20 watts at the most. What kind of speakers do I need? You need a high efficiency speaker. In terms of levels,
you'll need a speaker with an efficiency of 91dB/m/w or better. 91dB is the lowest line, so you'll need to consider a full range speaker with 96dB or better, and a horn speaker with 100dB or better.
You should know that expensive 86dB speakers are not even loud enough.
Experience has shown that a thin tube will produce a thin sound, and a thicker tube like the 6L6 will produce a thicker sound.
The biggest disadvantage of a pentodo tube is its very low DF (damping factor) of only 0.5, compared to 2.0 for a direct-heating triode tube of the same caliber.
A tube amplifier with a DF of 2 does not need NFB and can make a non-feedback amplifier, but a pentode with a DF of 0.5 has a damping factor of only 0.5,
so a low frequency range will be weak and not tight because the braking force of the low frequency range is small. However, by giving NFB more than -6dB, DF will be more than 2. By adding just a few dB of NFB,
you can get a sound like a triode tube. However, the pentode amplifier tends to sound like a solid state amplifier with NFB. What is required here is an output transformer with a large core.
The sound of a non-feedback amplifier: A very clear, low-frequency amplifier. The only tube that can do this is a direct-heating Triode tube.
The pentodo features a lower grid bias compared to the Triode, allowing it to drive the output tubes without the need for a multi-stage preamp. The pentodo is less affected by hum in the AC.
A good quality single amp can be made with a relatively low budget. Single ended amps require a large output transformer to compensate for the low frequencies, which is expensive.
The pushpull amplifier doesn't produce second harmonics, while a single-ended amplifier will produce second harmonics and other even-tempered harmonics,
while a pushpull amplifier will cancel out second harmonics and other even-tempered harmonics.
When measured with a measuring instrument, it gives a very low distortion rate. A single one doesn't give a good result on a measuring instrument because it produces more than a second order,
but when you listen to it with the human ear, this distortion characteristic sounds good to the human mind. But when you listen with the human ear, this distortion characteristic is said to be pleasant to the human mind. What do you think? That's what makes a single amplifier unique.
so many Audiophiles has fun of Single Ended Amplifier.all of sound is good means " must be use " good big audio transformer". ""pentodo is very difficult because DF is very low""




As we get older, we cannot afford to live financially. A vacuum tube with a price that can be easily obtained even with a single vacuum tube is a pentode. That's why I'm thinking about making an EL34 single amplifier instead of an expensive 300B amplifier. Of course, both KT88 and KT120 are KT66 and
It is a production of a vacuum tube amplifier that can also use EL156 made in China. Use a good output transformer. I'm thinking about it. April 2022
If you make a tube amp firmly, you can use it for 20 years.

私達は年を取るとどうしても金銭的にも生活に余裕がなくなります。真空管1本にしても簡単に入手出来る値段の真空管はペントードになります。それで考えているのは高価な300BアンプではなくEL34シングルアンプの製作です。勿論KT88もKT120もKT66や
中国製のEL156 も使える真空管アンプの製作です。出力トランスは良い物を使いましょう。それを考えています。2022年4月
真空管アンプはしっかり作ると20年は使えます。


comment from audiophile from chile on 4th Jan 2022



This RIAA first stage is modificated by Mr Victor Serrano in Germany

All of Amplifier are made by Mizushima Japan



RIAA LCR by Mizushima



This RIAA using LCR, uploaded by Mr Victor Serrano in Germany

All of Amplifier are made by Mizushima Japan



venta

USD $ 1600 dollars include shipping and valves,only RCA input MM.



Customers say that they have purchased quite a few RIAA equalizers in the last 20 years.
Some of them cost thousands of dollars, but I was interested in the RIAA that Mr Mizushima made because I had the opportunity to use it.
He said he had time to listen to the thousands of vinyl records again. He said that he was very satisfied with the reproduction sound that was close to the original sound.
I think you can understand it even on youtube.

I think that the sound of recent vinyl discs can be played with a RIAA equalizer manufactured and sold by any major audio manufacturer and feel that the sound is thin.
I think that this LCR type equalizer can give you a relaxed and comfortable sound that you can feel when you listen to it.
You can make your own, but I don't think $1600 is an expensive price.
Mr Victor Serrano says that the sound is highly praised. In his case, it was a prototype, so it cost US$3,000, but he said that there would be people who would buy it for US$5,000.
Only this time, I am thinking of making and selling it for $1600 US dollars only for customers in the USA. We do not have stock, so it will take about 3 months.
Customers are limited to USA. One reason is that due to covid19, EMS distribution is only enabled in the United States.

The best sounding phono equalizer in the world at a low price. A very good sounding equalizer preamp that few people have experienced. make a sound
I'm sure you'll be impressed. This is an equalizer preamp designed in line with the RIAA.
Note:
The Recording Industry Association of America (RIAA) is the trade association of the recording industry in the United States.
Many record labels and distributors are members, and it accounts for 85% of the total distribution volume in the United States





Today on the morning I got text from Mr Guillermo Hugo Cardenas on 4th Jan 2022 (he is owner of this amplifier)




Mr Guillermo Hugo Cardenas

*************************************
Match made in the audiophile heaven:
Mizushima EL34 amp (Gen V2, with NOS Tesla EL34)
Rega Planar 8 / MC Ania cartridge
Altec A7-500 speakers

If there is such thing as a perfect audio hifi system, it must be very close to this.
The overwhelming clarity of the whole sound coming from this system never approach any hint of the “analytical clarity” that sometimes expensive audio equipment attains.
Add the natural timbral accuracy of the sound and the result is just majestic: there is a sense of elegance to the music that it is based on the highest high fidelity to the original sound of live interpretations.
No trace of the “sweet sound of vacuum tubes” here, the music is just as it is supposed to be, that is, as near as possible to the sound of live music.

This system exhibits the rare virtue of disappearance during the audio session,
so the music is the true protagonist catching the mind and soul of the few audiophile people that are privileged enough to enjoy it.
There is a catch however to the very high fidelity of this system. Good and very good recordings sound terrific and enjoyable,

but poor- and low-quality records do not need to apply because they simply sound horrendously bad.
So, if one looks for the music as close to live performances as possible within the real world of home audio,
the Mizushima EL34 amplifier (NOS Tesla EL34) is the perfect match for the superb Rega Planar 8 turntable with the MC Ania cartridge.
It does not hurt to pair up the amplifier with outstanding speakers like the Altec Lansing A7-500.
*************************************
show setup




Sound of EL34 this amplifier using general audio transformer but if use FC20S(XE20S) much bass you will be get,this is UL



Go to the vinil of world DIY RIAA

RiAA
Gen V2   GenV2

photos about audio system on 4th Jan 2022 Mr Hugo took Lampa Chile



compatible single ended Amplifier on 2018

re build up. on 28th Mar 2018 EL34/KT88/EL156-china/6550/KT120 Single-Ended Amplifier
Gen V2 弦 and coupling capacitor are using Arizona Capacitor/Blue Cactus

Actually this Amplifier is good for EL34 and KT88(6550).EL34 of EH and Telefunken(Siemenz)getting very much musical sound.
this Amplifier good for KT88/6550 and EL34. Audio Transformer is PMF-20S,FC-20S(XE20-S),H20-3.5U and HO-808 schematic show next.


only EL34 and KT88

EL34/6550/KT88 Single Ended Amplifier on 28th Mar 2018



in Santiago Chile. on 2020 2nd Feb


Owner said :I have been enjoying the magnificent sound of Gen V2 with two old Mullard xf 2 EL34 tubes: this sound is at the same level of quality than 300B sound.
This is a great amplifier you designed for audiophile people. I will always be grateful for the opportunity you gave me to have this beautiful Gen V2.
in Santiago,Chile 2nd Feb 2020.

EL156 single ended amplifier in chile

EL156 (China-valve) Single Ended Amplifier in Chile



at home

Owner at home in Lampa Chile on 2020 Feb



el34/KT88

EL34/EL156/KT120/KT88 Single Ended Amplifier on 31st MAY 2019



Universal Amplifier by pentodo Diy

this is just only plan for build up universal single ended amplifier.next show schematic diagram

universal single ended amplifier

EL34/KT77/KT88/KT90/6550/6L6/WE350/KT120/EL156 China can be use Single Ended Amplifier on 22nd Aug 2020



Porco Rosso 45 Single Ended Amplifier in Germany by Mr Victor Serrano's house Nov 2020




What do you think this sound ??? do you like ? Russian valve 4P1L Single-Ended Amplifier just over 2W rms


these line are CM for sale Japanese product with out Audio Amplifier


RIAA


6550 new circuit on 2022 cathode chorke drive Single Ended Amplifier EL34/6V6/6L6/KT88/KT77/EL120/EL156/6550 pentodo


el 34

wrote 9er Jan 2022 by Lagartosan




Note very impotant:fish

EL34 Single Ended Amplifier on 2022 specially use for EL34 and KT88 if possible to use 6L6GC





これは実験アンプ回路です まだ試していません This is an experimental amplifier circuit I haven't tried yet


compatible EL34

this amplifier EL34 and 6L6 special amplifier for those valves on 2022










I love EL34 sound



EL34 UL on 2nd Jan 2019


EL 34 is very nice valve as one of single-ended amplifier DIY.aound 7W get when use UL and one thing good is not expensive.you can use 90dB speaker's.



up load on 28th Mar 2018 as EL34 Single Ended Amplifier ,I think good for small room.




radio garden

Radio Garden warld wide live radio



el156 single by JBL

with JBL in Santiago,Chile


The sound has the right touch of sweetness to give the tone of the tubes but without distorting the natural sound of the music .
As it is the sound is quite similar to the sound 300B, suddenly it seems even better,
it may be the enthusiasm of the novelty but it says a lot about the quality of this new amplifier. this comment from Owner on 24th May 2018 Santiago,Chile
The sound has the right touch of sweetness to give the tone of the tubes but without distorting the natural sound of the music .
As it is the sound is quite similar to the sound 300B, suddenly it seems even better,
he said seem like 300B SET.and power full sound getting.
and he said,,,
I have just changed tubes to EL156 leaving everything equal. I tried EL156 with YoYo Ma Bach interpretations through DacMagic Plus, and with a CD of Carla Helmbrecht:
EL156 sound is louder than KT120 and with a clear and defined midrange resembling sound of Shuguang 300B-98...
Sound of EL156 is more open and clearer in the mid frequencies, with more controlled low frequencies than KT120. It is a lovely sound for jazz and cello.
Both EL156 and KT120 are very good and enjoyable sounding tubes, with different character of sound.
And the sound of EL34 is very special, I think midrange of EL34 is distinctive, with a warm tone that it is the more enjoyable for jazz and strings.
All these character sounds are most beautiful and hifi, one has to enjoy all of them with different music and artists...
This is a very hi end amplifier with great versatility to enjoy different kinds of music. I like it very much because it is so much fun.
I like it so much the sound of Gen V2, with all the tubes the sound is beautiful but every tube has different character...
KT120 sound has prominent and beautiful low and low-mid frequencies with mid range a little bit less prominent than EL156 or 300B.
KT120 sound is loud and I always listen music at low volume because these speakers are very sensitive so amplifiers always run at low volume.
Gen V2 is the dream for audiophiles because is so much fun to listen different tubes and enjoy all of them.
Now I am enjoying cello of YoYo Ma with Bach music and KT120...

STC Single-Ended EL34 and ECL82 Single Ended Amplifier Diy very easy


EL34 and ECL82 Single Ended Amplifier as STC Amplifier

STC

STC EL34 Single Ended Amplifier on 2002 in Chile but Good Amplifier

this one is using EL34 but can be use the other type of pentodo valves sound like triode and we call it's Super Triode Connection Amplifier



Made in Chile 2002

EL34 single ended amplifier Made in Chile on 2002



This RIAA with EL34 Single Ended Amplifier on 18th Feb 2019



In Japan New component for Audio 2019

both are product of MOGAMI
mogami cable


NEGLEX 7551 non solder RCA

Cable is Part No 2524 low noise cable




Blue Cactus arizona Cap

Arizona Capacitor oil paper Blue Cactus Arizona Capacitors TX USA location by Google







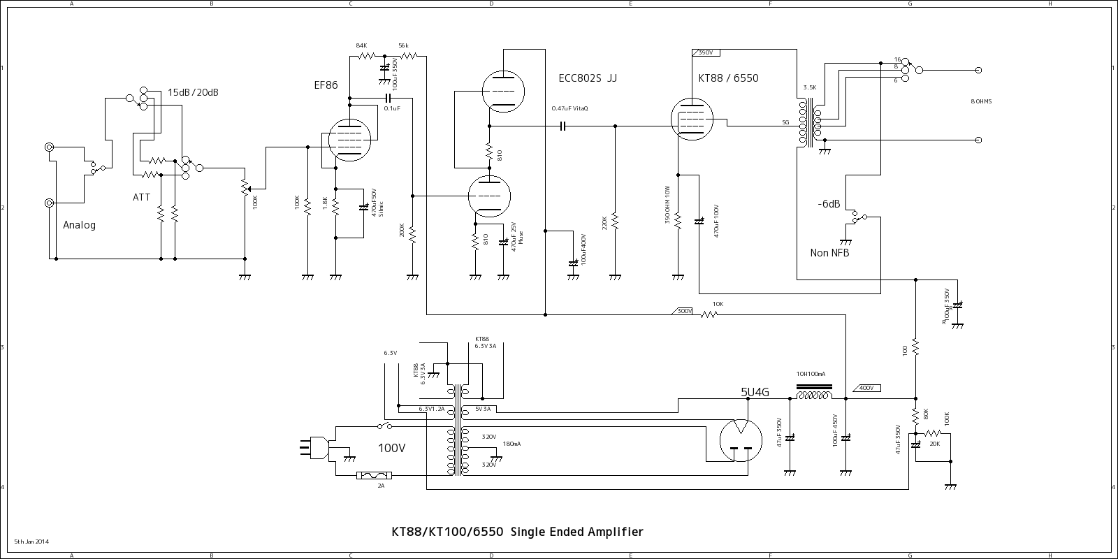
KT88/6550 Single Ended Amplifier 2014

Re build up and just Testing KT88/6550 Single Ended Amplifier on 5th Jan 2014




KT88/6550 Compatible Single Ended Amplifier 5th Jan 2014 8W rms

chally loid play Jazz



ISO FC-20S
ISO Transformers Japan

Started from OCT 2016 as ISO TRANSFORMERS CO Japan




How about use for sound source from Raspberry Pi B+ This is not toy..High End Audio

Raspberry Pi B+


as KT120 Single-Ended Amplifier sound from Raspberrypi 3 Runeaudio



About 2A3 ,if using Class C Amplifier for RF Transmitter ,will be get around 17 W Power of 7 Mhz with 400V of Plate
Minor-Audio.com (Audiophile A to Z )Good for study in this site


This site http://www.single-ended.com has over 200 access's/day,from OUT OF JAPAN.
Many thanks to " Audiophiler of the world ". from USA, France, Germany ,Italia
and Europa,both of Canada , Mid East country and Mediterranean country
South Asia and South America, Newzealand ,Australia recently.


There is no even-order harmonics in a push-pull amplifier, there is no odd-order harmonics to a single amplifier,
most of the single amplifier distortion is coming from even harmonics. Harmonic closest to the human hearing is the second harmonic,
but the second harmonic is not included in the push-pull. Moderate second harmonic I think this is one of the is made to the kindly human feelings?
Electrical characteristics is perfect in a push-pull amplifier, but I listen as the sound
I feel lacking something.The negative feedback is that ran in push-pull amplifier most.


All Menu of my experiment Valve Amplifiers and Solid State of this SITE
Please see above Site(push ICON) for new plan

Do you know many person said KT88/6550 Single Ended Amplifier's Sounding is
better than 300B Single Ended Amplifier
Do you know ? well ,show you how to build up single ended amplifier El34,KT88,6550,6L6 and DHT
because Build up 300B Single Ended Amplifier is very difficults and get good Audio Transformer and expensive

but even if use high quality audio transformer like Tango XE20S ,will be get good tone from KT88 Single Ended Amplifier.
It will be to try on a trial basis a transformer of high quality that it is not possible to use the Tango transformer in the current situation.
Trend of the sound of single-ended amplifier will get involved in the quality of the output transformer to be a single. Trend of the sound will be determined by the output transformer
and vacuum tube of the points driver stage two when given the proper voltage.

Next Project some day ? KT120 Single Ended Amplifier

Just Show you schematic diagram


KT 120 Single Ended Amplifier DIY 2016-2017

Idea from EL34 Single Ended Amplifier on 2010

And KT120 Specis





And if would you like to study How to learn amplifier

How to lean build up valve amplifier but this version is only spanish.





4P1L UL Single Ended Amplifier

4P1L Ultra Linea Single Ended Amplifier Up View only 3 W rms4P1L SEP




KT88 Single Ended Amplifier 2014

KT88/6550 Single Ended Amplifier 5th Jan 2014

Note: 6550 and KT88 are same charactor so each other you can use .originally I do not know exactly but almost same sound and same voltage getting each other.
pin 1 must be connect with cathode or ground or connected 1 and 8.if you would like to use EL34 family have to connect 1 to cathode.
this time using XE20S Tango,sound is very clear just like original KT88 sound. mid and high are very bright. and low is good if using good transformer like XE20S.
I like these kind of sound .just like 2A3 and 45 single ended amplifier but much more powerful .schematic indicated 390V but this time using 320V-310V plate voltages
getting 8 W rms power ,it's enough to use my small room with 91dB Speaker.very clear sound.but really KT88 sound goes out when use low voltages so must be use 390 V for
plate voltages of KT88.

Note : 6L6 family is almost same as EL34 ,,6L6 is just similar of 807 , looks very different but same tube.be care full to use screen grid voltages. please see Duncan amp
each other. if using as single ended amplifier as EL34 ,can be use 6L6 .if EL34 get 8 W ,probably to get 6.5 W rms when use 6L6 family.Spec said will be get 10W rms with
6L6 but actually never get 10W rms. almost same 6.5 W is normal.



I set the amplifier using vacuum tubes of different types in the same circuit this time. I have to output tube famous 5998A as indirect heater triodes.
please see 5998A Single Ended Amplifier

I am thinking


Although it is subjective, the triode connection is different from the sound of the direct heat tube triode and the sound is thin and audible.
How about UL? It is a pentodo connection, but it seems that it will take NFB of about 3 dB and it will be similar to the sound of the triode and the band will be wide like the triode.
The sound is loud in the pentode, but it is not enough to push the speaker cone at a low value of DF and the sweetness remains in the low range. As you see on my site, the sound of UL is great.
An illusion occurs when listening to the sound of something 300B single amp. Of course, these are the sounds that can be made from using a good transformer. triode connection produce good DF but less power.
It is up to the transformer.

tubebbs com china

Tubes Data from tubebbs.com


El34/6550/KT88/EL156china/KT120

KT88/6550/EL156china/EL34/6L6GC/KT120/ Single Ended Amplifier GEN V2



A Letter from Mr Tim Williamson Australia JAN 2016

Tim's Amplifier Katie

Katie




KT 88 Single Ended Amplifier and Turn Table 2016

Tim san 's KT88 Single Ended Amplifier and TurnTable 2016 Jan


His KT88 Single Ended Amplifier, 300B/2A3 Single Ended Amplifier D.I.Y some small detail D.I.Y
Tim's Amplifier detail site.please see(visit.)
actually very much good.his amplifier and speaker system.DIY even he build up one of DAC external.



My Labo from 1995 to 2013

please click above from 1995 to 2012



EL34 Single Ended Amplifier on 2002

On 2002 ,EL34 Single Ended Amplifier made in Chile by lagartoSchematic


Made in Chile 2002

EL34 single ended amplifier Made in Chile on 2002


Kanto plane (Area of Tokyo) Auido Builder Meetings


Just Let'me introduce you Japanese Amplifier builder meeting at Kanto Area please make click next line

KANTO SANDOKAIAudio Builder Meetings translated by Google Please Watch!!

TEZUKURItezukuri orgStrange Amplifier DIYin Japan translate by Google


Sakuma Explore the Wonders ofDirect HeatingAll of Sakuma Amplifier's Introduce

STC Amplifier introduce,small amplifier but sound strong, please try to build up from small tubes first

Uda STC Amplifier is very famous in Japan please see next link


STC (Super Triode Connection)Amplifier A to Z and if do you interesting ?

this is mine. so you do not like sound ? probably do you like sound of STC Amplifier sound.first try to build up

KT88 gold lion

Gold Lion KT88


Note: Most careful Site is if use, as you know "Motigo" Tag is very careful to use. much better do not use never again "MOTIGO Analayser".
They are Kind of THIEF .please Delete any Tag from MOTIGO in Germany.they automaticaly send "get mirando.de links and tag from site.
like this "get.mirando.de/material~" so if do you have problem in your site delete any MOTIGO TAG.




Please use ONE-POINT-Groundone point

Very Important things for build up one of good an amplifier any amplifier,never use all of chassis for ground.
either Sony,Mark levinson,Jeff Rowrand many many Good Amplifier are using one point ground at back of chassis.almost close to input line



Hatt Audio

Hatt Audio Laboratory Japan --Audio Transformer Factory--






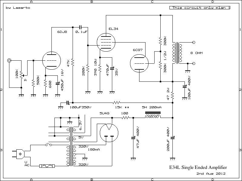
New Single Ended Amplifier Circuit by UL
EL34 UL Single Ended Amplifier 2012

Just Plan for build up E34L UL Single Ended Amplifier 2012



actual circuit of intead UL

Japanese Audio Magazine MJ show above circuit few years ago as instead UL get good result






Inter FM Japan

Inter Net News and Music by English in Japan



Introduce japanese internet radio menu site
but only japanese is next




Perque drive single ended amplifier

original circuit is using Perque(porque)drive design by Mr T Kimura as Perque and modifi by Lagarto



6550/KT88(UL or Triode) Single Ended is good but EL156 is King

Link to EL156/KT88 and KT90 SE and KT120 SingleLink


have to use 6U8 for driver, play Jazz on 2nd Mar 2018, sound is good.enough




Single Ended Amplifier is use only Class A

for enjoy any music if you have good speaker system and C/P is good than 300B SE,valve are low
cost than 300B's.but speaker system need at least 91dB/m/w.and wide range speaker like B&W, Klipschetc.

KT88 and 6550 are almost same charactor so you can use each other same amplifier.
but some bias adj.KT88 are not same sound getting if Maker is different.please try it's.
Any Penthodo grid bias are less than Triodo's bias so please try to use any kind of driver.
which is SRPP, one tube triode like 12AX7(ECC83),6DJ8, one of the penthodo drive by EF86,6SH7,any .
impedance are 3.5K ohm if using high voltage for plate voltages.cathode resistance are
around 390 ohm 10W ~ 20W.just try to drive any kind of driver by UL and wired Triodo.

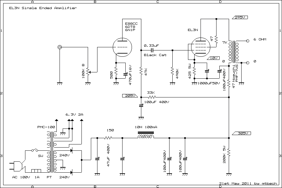
EL3N Penthode

Europian Tubes bias are almost a half of KT88,EL34,6L6GC 's bias


4P1L Single Ended Amplifier May 2014


top view of Amplifier

Not only Power,,,,,4P1Lusing 91dB/w/m on 27th May 2014

Make Click for jump to 4P1L Single Ended Amplifier Site




EL84 Single ended Amplifier

EL84 Single Ended AmplifierD.I.Y from my other site



ISO Tango was broken down business but still some small transformer company doing brew Tango line-up Transformer like XE20S

Company name is Hatt Audio Lab, very small company but they are making same line up of ISO Tango Transformers. character is much better than ISO Tango and
slightly low price from them.let's me show you PDF file PDF filefor catalog but in Japanese only.

Hatt Audio Amplifier 2014







The Real Audiophile does not care about small power when one is using
Single Ended Amplifier.
2nd harmonic makes different tone,depend on how fixed driver valve.(PP does not have 2nd Harmonic.)
Power of Single Ended Amplifier
is depend on capacity of Audio Out Put Transformer and Power supply.


Why use Single Ended Amplifier ?

Single Ended Valve Triode Amplifier has not same tone with Push Psu Amplifier.
over 90% persent of Amplifiers are push pull,and push pull amplifier does not 2nd harmonic and off course
does not get 2nd 4th, 6th harmonic.vs SE has 2nd , 4th, 6th harmonic.Push pull has minor distortion than
SE Amplifier.2nd harmonic is make good tone for Music.not too much and not less than.feel good sound get
from Single Ended Amplifiers with high effency speakers from 88dB/m to 100dB/m.I means Single Ended Amplifier
is almost Single Ended Triode Amplifier.or Penthode but wired Triode. Tone is Different.good for Jazz and
small room Classic(Trio,Quartetto,etc.)

if do you have a good efficient speakers( like a over 91dB/m/w),you may use a 2A3SE(6B4G).
and 2A3 SE is most good amplifier than any kind of Hi End Amplifier .I live small
apartment so good enough to use 2A3 SE with Tango XE-20S Transformer.but lets me show
you KT88/6550/EL34/KT77/ Compatible Single Ended Amplifier.twice of power of 2A3 SE.
I guess depend on 6550's plate current made up good sound than 300B SE.300B SE is
get good sound but depend on output transformer and plate voltages.many 300B SE does't
get "real 300B tone's" even power does't reach 8W rms and frequency response are narrow.
Let's doing to brew 6550/KT88 SE Amplifier D.I.Y

Important:
One of famous Valve Amplifier MFG.Spec said 300B Single Ended Amplifier has 8W rms so on
but real is 6.5 W rms.useable power is 6 W rms.you must know.
other way 2A3 SE with Tango,Tamura Transformer.can get easly 5 W rms power.valve cost es a
half of 300B Russia,China.which is good for you.

Audio Transformer:
Valve Amplifier is ,depend on quality of audio transformer.
which is better for Valve Amplifier ? Japanese Transformer are best for use.
Tango and Tamura ,and Hashimoto(Sansui) are best. I prefer to use ISO Tango for
reasonable charactor and price.Tamura is very best but many Tamura Transformer are
super expensive but recently Tamura introduce new line for novice we call it's F900 line
price is reasonable.

Hashimoto are good too and reasonable price.
I do not recomend use James because quality is not high.even they said ,Japanese
Iron using but charactor is not so good.Inter stage Transformer is Tamura and ISO Tamgo
and Hashimoto. recently many DiYer using Lundahl Transformers for impedance matching
transformer and interstage transformer.
my James WE300B single ended amplifier is using long time ,,,sound great with any type of 300B right now.



DAC fluency with 6DJ8 SRPP


6N1P SRPP with Fluency Wide Band DAClink DAC
This Site wrote my poor english and very

Bad anyway !!!,but this WEB site is not English program site. make sure please
under stand "really what are you would like to KNOW ? " .


Thanks
Kenji and as Lagarto san from Sakura Chiba Japan




if do you have interesting on 2A3 and 45 SE make click next
2A3 45 compatible single ended amplifier

45,245 and 2A3 Single Ended Amplifier


Audio Aero Capitole with 2A3SE Dr Joaquin Chile

Full Size of picture,pleasehere to make clicklink imagefor 2A3 S.E.T

Dr Joaquin system Chile

Easy drive by 2A3/45 Single Ebded Amplifier Dr Joaquin Chile 2010 Apr



2A3/45 SElink


New 2A3/45 Compatible SElink


KT88 SE first Amplifier

KT88 Single Ended Amplifier brand new on Sep 2011


Mr Tim Williams Electronics Tim's AudioKT88 Single Ended Amplifier D.I.Y Step by Step from Australia

Tim Williams Electronics D.I.Y and Bee's from Australis





EL 34 got power around 8 W to 9.5 W and KT88 is just like same power. 8.5 W and max power is 10 W.may be 10W power get feel like destortion I am using cheap out put transformer but sound like very great.may be good for Cuerda like a chello.this is UL connection. this time use small size power transformer 320-0-320 and 180mA .so is not enough to get high power of 6550(KT 88).if you are obtain good 20W -30W output transformer for this amplifier. and good high capacity of transformer such as 350-420V DC ,280mA DC. probably you may get more than 15W rms at 6550/KT88 .this time i got 80mA at KT 88 cathode. should be choose 390 ohm ( correct cathode resistans or fix bias use under negative power supply)
 and plate voltage is around  370 - 420 volts better.meaning around

plate current are more than 105mA .when if you would like to get big power, necessary 2 stage driver.this srpp circuit is not enough to drive high voltages condition.

Power Tubes can be use  EL34 , KT88 , 6L6GC instead of 6550.I will say sound of EL 34 Telefunken is beautiful sound
   you can get and EL34 Svetrana too. coupling capacitor are ASC for KT88,
Vita Q for EL34 or any kind of oil capacitor and one thing SE , any SE are around 30%--35%(some time 25%) efficient from max dissipation original tubes. depend on Auido out put Transformer and power supply are good one.many old japane builder choose 2 time capacity of transformer so if would you like to get some 10W power out put. you need 20W output transformer.It's Class A SE Amplifier.

And let's me tell you about minor distortion of amplifier.we call it's "Cancel of distortion"from driver tube.if driver tube does not have any distortion ,will be get major distortion out put stage if are using single ended Amplifier.it's meanning diver tubes must be made up some distortion for canceletion of distortion of output tube(ex KT88 etc).any voltage tube amplifier has 2/3 zone character.so starting position are always get non lineal distortion.what meaning if you are using one of triode amplifier for driver .necessary to adjust load resistor for minor distortion of OUT PUT stage.please under stand, driver tube is very important. if driver has good character does not make good result on output stage minor distortion.so with your ear or connect distortion meter with your amplifier then adjust value of load resistor of driver. if choose SRPP for driver . It is difficult adjust distortion at driver stage.  

point of how to change sound:


1st decoupling of cathode capacitor are using good Audio Capacitor like a MUSE NICHICON , Black Gate etc. sometime use one of LED(Light Emitting Diode)instead of RC network. please try to use LED decoupling element for 1st stage of cathode .


explane for Distortion ,please move mouse on the Icon.

Dist


Circuit is next.


this circuit is not original SRPP.we call it's "u(mew) follower for a little
more Gain than SRPP normal.

Diode are
Kick Back Diode


Diode: diode has
some effect ,some one call it's "Kick Back diode".protect voltage
from your speaker.diode makes cancel voltage from voice coil.
please try "connect diode "or "with out diode".with diode makes much power and
good response of low range.
and you can hear something more ??.believe it's? if would like to test how
to function please try to use good diode some of over 20A diode is best.


Kick back diode


some time say,Kick Back diode called as stopping diode,this diode can be use
any kind of rectifier diode.voice coil is shown above as L1 and this inductance
produce small voltage when speaker cone is moving,just like same kind of SW( Standing Wave)in RF circuit
signal is
going back from voice coil of your speaker system.so sounding and Df are a little
bit down with normal sound.D2 is old technic with RF power circuit.same kind of
Basically Fujii Amplifier technic.kind of D2 is best to use as same valves of Power tube
connected wired diode and get miner distortion than without D2 diode.
Just try !!! connected one diode on screen grid.you can get sound good.



Diode 2: Many peroson believe direct heating Rectifier tube

make different sound with tube amplifier.
5V4G and 5Y3 if using , each tube has different character ,sound is very different.
if your transformer has filament voltage please try to use Rectifier tube like a 5U4G
if you do not enough voltage , 5AR4 can be get good plate voltage better for use.274B Golden Dragon is good when
I use the  Rectifier tube for power supply.274B Golden Dragon is sound very nice bass.
even 5V4G too.if you can get easy 274B Western Electric much better but very expensive.
Rectifier tube has 3/2 charactor into your Amplifier.



KT88 Single Ended what kind of OUT PUT Transformer need ?


In generally,KT88 SE 10 W means around 15 W(min)capability of Audio transformer
needed and power transformer is at least 170mA 420V from 360V for UL and Triode
connection or bigger.if would like to get more than 10W rms like a 15Wrms
at KT88 SE necessary 20W power output transformer.power transformer is around
250mA DC and Volatege is from 360V to 420V DC.impedance are form 2.5K to 3.5Kohm.
depend on connection mode.10W transformer means appx 8W rms max power.many Japanese
""hobbyst said 2 times out put power transformer use for single ended amplifier.""
and which is better with gap and without gap.with gap is very prety sound high range.
but with out gap is very low side are good.without gap transformer need some
compensation of high frequency range.with RC network etc.Valuve amplifier are depend
on Audio OUT PUT transformer.many people said "size of core".and should be use
Sandwich Wounded.
Most important thing:
If do you have good audio SE transformer with UL. please check frequency response with some
audio generator and AC mili meter.if did you get some ripple odd curve
on around from 40Khz to 60Khz frequency range means not good use for UL connection.
UL connection Amplifier will be oscilated some high frequency with all over NFB.
be carefull to use Single Ended Transformer.if transformer does not have a ripple and
ripple are over 100Khz. does not matter. but many audio transformer has ripple.be care full!!
even OPT-10S has ripple 40-60Khz zone.not good for UL penthode Amplifier with NFB.


most 2 type of Transformer .one of EI core general and EI with gap

U-808 ,XE-20S and many Tango's transformer are with gap and EI core.but some
Transformer like Harmmond transformer are general EI core.EI with gap and EI
with out Gap are just 2 different tone has.and many with out gap EI transformer
has some ripple on around 40Khz from 60Khz. Harmmond and Touei , noguchi transformer
has some ripple in high frequency range.what is meanning ? probably will be get
some oscilation with UL penthode when if used over all NFB.be carefull to use
with over all NFB.these are charactor of EI with out gap.but with out gap
transformer are very good low frequency response.many D.I.Y Transformar are almost
with out gap transformer. gap transformer is generaly good response on
high frequency range.James Transformer are material Japanese and Made in china.
many american and canadian Transformer are EI with out Gap .probably thay has
ripple at high frequency range.even some high cost europian transformer too.


Transformar charactor

many transformer type B and type A is Japanese Transformer I Knew and recommended
Tango,Hashimoto(Sansui)and Tamura.even some small transformar factory made too.
please see first frequency response of Transformar if did you get.it's not price
of transformer.some cheap transformer made good and sometime very famouse transformer
does not have good curve.meanning no use for Single Ended Transformer.be carefully
to use SE transformer.
one thing KT88/6550 Load Impedance is depend on high voltage low current
or high current low voltages.so 2 type of impedance.this is not only KT88/6550
valves low and depend on typical amplification mode like a Class A, Classs AB
etc. some one would like to use 2.5K so should be use high current and low voltgae
for plate.some one would like to use triode mode, should be use 3.5K or more
(like a 5K load)and voltages is high ,current is low.so G1 bias is high.thoes
things are depend on what kind of amplifier would like to build.

and size of Single Ended transformer is twice(or more)size of Push Pull
Transformer,so if 10W SE transformers core can make 20W push pull transformer.
small transformer never can get good low response depend on Material of core.

If do you have interesting more "study" for load impedance please see
study site like a please see it's**




How to caluclate Power and self Bias ?

calu el34

ex) EL34 how to caluclate Power,distortion and Self bias



so how to calculate EL34 ,bias and power.
first please seek EP-IP character curve where get from some data site
like Duncan,K7 site for valves.
just example is for EL34.B+ is 350V ,Ib=72mA .point of S is -26V passing 3.5K
load resistance .point A is Ec and 0V, S is point of bias and point of B is
-26V X 2 so -52V lower side.always need character curve for calculate
value of valves.we always decided to calculate proper value when start build up
an amplifier.any valves can use any load impedance but have to calculate each
time. Peak power get when grid reach 26V peak.so RMS value is 26V/1.414= 18.4V rms
so you need 18.4V rms signal into control grid.cathode bias resistance is
Rc = 26V/72mA= 361 ohm. wattage is 1.8W , you have to seek some 5W resistance
for safty.many time use cathode resistance are 390 ohm and +B is around 360V.
when are you would like to work as EL34 triode connection.triode connection
means many time use load impedance is around 3.5K ohm.so you can caluclate
easy for penthode condition.but one thing very importat is audio transformer
is enough to use for Single Ended Amplifier.which do you have.




back view





  Try again

built up KT 88 single
ended amplifier on 24th May 2004 this time useTango MX-205 power transfomer.max rate is 210mA current capacity.and plate voltage are 320V.cathode resitance are 272ohms. 272 ohm slightly higher than normal.i selected this value for compatibilty
of EL 34.so you never use EL 34 ,should be 150 ohm for cathode
resistance for
6550 and KT 88
better.

I got around 25V so current are some 90mA include G2 current. I never know 6550 and KT 88 are different charactor.sound like EL 34 but 6550 is just like a 6L6GC but more potencial. KT 88 's high frequency response are very nice and sound like a EL 34 .this time I took off 500K 18K and 0.1uF networks.and does not have over all NFB.only use UL connection.UL is some kind of NFB as you know about it. around -3dB NFB ,could be get on final stage.but slightly bright sound I got.so heve to give some over all negative feedback around from 3 - 6 dB for good
DF(3).Rf is
2.6K .OUT PUT Transformer are small economy transformer.




 SRPP : 500K , 18K and 0.1uF network(u(mew)Drive is not necesary if you can get suffucient power from power tubes.so you can take off these components.Rf is need to adjust with AC dB meter respect with DF (damping factor ) of your speaker system..I guess 3 stages or 2stage p-k reguler amplifier are better for enough to get power.such as a triode -cathode follower and final stage is best choise of amplifier.and get powerful sound.even i got very powerfull sound. heater bias needed for SRPP stage for protect cathode of driver tubes . Choke coil is 5H 200mA .
Input capacitor are no exceed to 47uF 500V.so max is 47uF for 5U4G
          for protect 5U4G rectifier tube.more than 47uF get damege of rectifier tubes. please see 5U4G spec.
some bypass condensor are MUSE condenser and Black Gate.and coupling
are film capacitor and Vita Q in parallel.Vita-Q get more natural sound. sience 8th Mar 2004 from Japan.K.M
*this parts Update 26th Nov 2005 K.M*


How to calculate coupling capacitor for low frequency Amplification

Coupling capacitor value select ,depend on internal resistance of driver and load resistance and grid leak resistance value.
please see next Fig and off course Single Ended Amplifier bass is depend on large core of audio transformer. so small transformer does not get enough low.
these case is not only penthode ..even use same theory use for triode. triode low impedance tubes are much more reproduce low than penthode.

how to caluc


grid leak resistance of KT88 must be use around 220K ohms. and if use 2A3 triode use less than 500 K ohms.many case say 2A3 is around 200K ohm (130K)...
KT88 is around 150K ohms ...must to use.not reach to 220K .please see next text KT88

very important.value for "No Screw Up Tubes".for example RCA 50 is max 10K ohm.very low resistance.in general triode are very low.
cut off frequency of KT88 is around 1.6 Hz when use 0.47uF coupling capacitor and grid leak resistance choose 200K ohm. but depend on impedance of driver.
many case coupling capacitor choose around more than 0.47uF in that's case.easily to calculate roll off frequency ..please try it's.
when using fix bias for KT88 must be use 100K ohms grid resistace and fix bias of 2A3 use max 50K ohms.if your amplifier has good and large core of Transformer
please choose good value of coupling capacitor and grid leak resistance,,probably will be get good low frequency response .
if one amplifier need NFB must be calcurate reasonable staggered ratio.


This picture is EL34 and 6B4G (same like 2A3 but 6.3 filament direct heating valve)
on 26th Nov 2005
with switch +B 320V to +280V and filament voltege is trough rectifire bridge some condensor into filament or heater of EL34. same US Octal Base you can use both way indirect and direct heating tubes.
I got 4.5 W output when I used 6B4G Single Ended mode.sound like small 300B sound and very clear.felt
much power than EL34 SE .however half power of EL34 SE.
6B4G SE
      6B4G and EL 34 Compatible Amplifier ( 6B4G and EL34 are same US(octal)BASE used)

Circuit diagram is next.




EL34 and 6B4G 2012
How about will you replace resistance in your an Amplifier
Do you know ? material of resistor change sound ?
actually we can use 2 type of film resistance for Audio circuit recently.

(A) Carbon film resistance

AMRG
AMRS
these are film carbon resistance
Charactor: sound is very clear low to high frequency and feel sound is clear and good
for pre-amplifier or flat amplifier.
famous resistance are "Allen & Bradley carbon solid resistance" "AMRG" "Rikenorm Riken RMG" "AMRS"
"Rikenorm Riken RMA" "Taiyo FTR" "Rikyu RD-25TJ" "Takman REX resistance" etc etc

(B) Metal film resistance


TDO resistance
and this is Metal film resistance RSN1S TDO resistance


Charactor: Sound is good low ranges and good high range . if your amplifier does not get good low(Good Bass).
please try to replace of all resistance of Metal film resistance. You will be get good Bass and high frequency
tone. famous resistance are "KOA metal film MOS1/2C " "Vishay Metal film Z201" "Skelton Fukushima-Furaba"
"TDO, Solist or Takman Metal film" "Vishay MBB0207-50F" "AMRA" "Rikyu RO-25CFK"
"Vishay RN65D" "Takman RLF" "Tokyo Koon denpa RD" "Nikkohm solid resistance RP" "Alfa Electronics FLCX"
"Vishay VSR" "Takman REY" etc etc.

so recently I like sound of "Takman REY" and "Takman RSN1S" to get good bass from
my single ended Amplifiers.Nikkohm RP are good too.
REX and REY resistance Takman

REX Takman Resistance Co Japan




Nikkohm Matal ResistanceNikkohm resistanceuse for High End Audio and RF


so Resistance change sound of your Amplifiers.
probably the carbon resitance are good for pre-amplifier and some parts in power supply circuit.
how about you ? please try to use different resistance into your amplifier D.I.Y
                             
Another option is 300B Single Ended Amplifier


                                       Picture is 300B Single Ended Amplifier

300B with SRPP



300B Amplifier with SRPP on march 2006

What is Bias ? for EL34



Bias is , if do you speak english ? automatically knows about what is bias.
bias is A divide by B , A is Ip current , B is Ep current.
some one said which is correct bias for EL34 etc. I said that correct bias voltage
does not have.so it's is depend on what kind of transformer do you have? and
what kind of connection do you would like to use and depend on what kind of power
suppuly use.if would like to use high voltage like a 420V. plate current should be
chooese low.and out put impedance is high.if would like to use UL or triode connection
bias is high voltage, low current and impedance is high like from 5K to 3.5K ohm.
if would like to use low voltage like a 250V. must be use high current for plate.
and depend on type of Amplification as A , AB1 etc. single-ended means Class A.some
time use class A+A2 etc.disspation EL34 is 25W so you have to use less than 25W .
caluculate Ep X Ip .ex) -26V Eb 350V Zp= 3.5K 26V X 1/√2= 26 X 0.707= 18.4 V rms
26/70mA = 370 ohm.if you are using auto bias. you are use 370 ohm.these value is
depend on 3.5K ohm line on Ep-Ip curve of EL34.70mA means, Max is 130mA needed
plate current.3.5K ohm is triode connection.in generally use 2.5K ohm for penthode.
which impedance you would like to use is first then I can know about bias, Ep and Ip.
easy to caluculate if you can get Ep - Ip curve for each tube.A1 triode is 370 ohm
for cathode.Ep is 375V.Rl is 3K, 250V ,-14V for Eg and cathode is 14/0.07 = 200 ohm.
same way if use 2K imp and -13.5 V for Eg then 13.5/0.1 = 135 ohm.
Bias for EL34 is depend on your mind.your favorite sound.in generally EL 34 plays
2.5K load and G1 Bias is around -13.5 to -14.5 V Ip is 80mA 175ohm for cathode.
when plate voltages is 250V.will be get sound like grave.and POWER is around 10W.but
10W rms with EL34 is critical.10W EL34 is depend on your Transformer.small one get
small power.disspation is 25W so if choose 100mA Ip and you must be use plate voltage
is less than 300V.must be use 250V for plate.and if would like to triode connection
Rk is 390 ohm and plate voltages are some 370V.automatically load impedance is 3.5Kohm.
sound is each other different."GB multiplication is always iqual(same)."

radio garden

Radio Garden warld wide live radio




About coupling capacitor

, please choose proper value for cut off at low position frequency and in circuit you can see 0.33uF 630V of C and leak resistance of 300B is 100K to 300K R you can caluculate how fx= 1 / 2x3.14 x CR = 159 / C(uF)x R(K ohm) ex) fx= 159/ 0.33x 220 = 2.19 Hz.roll off frequency.so first you need look how much at least need 300B grid leak resistance and please caluculate proper value of C and R are very important.and SRPP gain is depend on from 1K ohm to 10K ohm to replace load resistance.sound is depend on you like which are choose coupling capacitor and leak resistance if you do you have some high value inductance some more than 400H .for grid choke when are you would like to use 300B , 6B4G etc.


Film Capacitor has direction

any film capacitor has direction .film cap made up inside to outside.inside of core
is "Output" and outside is "Input".next is indicated detail.
if one's use Arizona Capacitor ,,blue Cactus figure side is out side(end) of wound so input where connect high voltages.
other case is if use for bypass outside is ground.so blue Cactus side is ground. some case is different . please ask components mfg company
which is end of wound. must be ask to them for to get good sound.very important.


capacitor


Arizona Cap Blue Cactus and Green Cactus(brand new 2014)




If do you would like study more something about an amplifier.
please see "Stagger Ratio"for An Amplifier design.
Not only 300B triode even penthode like KT88
have to adjust C(coupling) and R(leak resistanse)under SPEC of
TUBES.most important thing is" how is sound with your speaker system

and your room where you are always listen faber MUSIC."at least
you need know DF(Damping Factor)of Penthode is very low.like 0.5
but Triode (low mu like a 10 from 3)are around 2-3.Direct heating
Triode (45,2A3,50, 300B ,275,VT52 etc) are useble as a NON NFB
SE Amplifier.but Penthode are not.Penthode need NFB or 2nd Way.

"UL is kind of technic of NFB" and UL get around 6 from 3dB

of NFB into final tube and closely same effect of cathode negative

feed back at output tubes cathode.I always feel good -3dB with
many Valube Amplifier with high effiency speaker(over 90dB/m/w).

and always I asked many person how much did you get DF your

Amplifier D.I.Y? if some one said DF=1 . I said OK bad amplifier

did you built up.Power Amplifier are not power.Power amplifier has
Good DF.push pull get around DF=10 and SE get around 2-3.

An Amplifier SE D.I.Y has good DF at least 2-3.can move yor JBL and if
would like to use SRPP for Drive ,output impedance is very low but gain
is not enough for power tubes so you can caluculate gain for SRPP drive
to set up your power tubes ,please see for some idea more gain of SRPP click here .ex) ECC83 if use , cathode resistance are around 1k ohm to 2.5k generally
but some time need more output gain.please to try to use value of from 2.5K to 5K ohm.

Note: Russian 6550 and KT88 are almost same cahactor.I think same tube.
if driver can get max 40V rms , can be use any drive amplifier like P-G amplifier by 12AU7
ECC88 etc of one driver.KT88 sound is very similar of good triode amplifier.
but EL156,KT90,KT120 are almost same kind of sound.not get mid high is clear.
KT88 single ended amplifier is just like good triode amplifier sound and good bass.
charactor is just same sound of EL34 but more powerfull.off course depend on good
transformer use.transforemr is at least need 10(20Hz) to 100Khz(80Kz) bandwith.
10 W rms power so need more than 20W capability of power.so KT88 single ended Amplifier
very popular for Audiophiler.KT90 is not same family of sound of KT88.KT90 is
PL509(top plate) Sweep tubes modificated.sound is very tight and dry.for me
not recommended to use audio amplifier.EL156 China is not bad and easily to drive
any kind of drive amplifier ,just a half of 6DJ8,12AU7 enough to drive.
whay can I say,,,,KT88 is the king of valves.looks good ,sound good, easily to drive.
other way Triode Single Ended Amplifier get sound of other world of sound.

some one said,,, often get low edge oscilation around 50hz-100hz sometime 20-50hz... I think problem of phase .some circuit has NFB over all ,just like NFB from 2dary of audio transformer
to 1st stage of cathode hooku up some resistance with small capacitor in parallel .small capacitor is around 100pF to 300pF depend on low frequency boost.1/6.28*CR =frequency
almost 3 stages amplifier are input line and out line is same phase so have risk of osclation.if does not would like boost please take out small capacitor for protect low edges oscilation.
or change value of capacitor.just cut and try to choose value.and
if some time blow up fuse when turn on amplifier... because oscilation when unstable condition of power supply by turn on.
if using 2A fuse please use a little bit more like 2.5A or 3A fuse or slow blow.2A3 single...KT88 single using 3A anyway in my amplifier.///// I am so sorry bad english to wrote.please
understand ,,what is meanning. note:25th Nov 2013.. from Sakura Chiba Japan.

Not only power.  

    
DF is very important and output impedance

explane for DF ,please move mouse on the Icon.

DF




Fujii New Tech Amplifier for EL34/KT88 Single Ended Amplifier
Idea from most 2/3 multipul charactor amplifier and 3/2 multipul
charactor of Diode tube.good factor for Penthode SE Amplifier.
Mr Fujii said you can build up one of very low distortion
Penthode SE Amplifier like a push pull effect.what do you think?
Distortion is 1/20 time less than general penthode SE Amplifier.

Cathode Chorke Drive Single Ended Amplifier


Introduce CathodeChorke Drive Single Ended Amplifier



Yamaha NS 300 and Amplifiers


above picture came fromlink,if would like to see!!






Proto Type 6550/KT88 SE Amplifier and Most Latest Model is



only links


The World of Cardamom's


Strange but not Stranges Amplifier from Mr Cardamom's


Cardamom'sAmplifier's




Small company for High End Audio in Japan Japan





Mr Claude Paillard F2FO Tubes Manufacture from France

Mr Claude Paillard and his web site. you can see how to make valves
specilly he is doing making Triode on his web site.please see It's


His WEBHere






Turner Audio 6550's 300W rms Australian Amplifier



New Digital Amplifier

New Digital Amplifier TDA7491 ST Microelectronics







  Vintage Audio and High End Audio in Chile(JBL Fanatic)


  Audio Spectrum  Analyzer for PC(free ware)


Export Japanese Components like a Tango,Tamura Transformer,etc.




I am doing build up one of small push pull amplifier on Jan 2008 7W rms
small amplifier for Head phone

Mr Durandal 2A3 Single Ended Amplifier from Germany





I think 2A3/45 SE Amplifier get best sound than 300B SE and KT88 SE
frequency reponse is from 10Hz to 35KHz -3dB by Noguchi PMF-7WS.
Max power is 4.5W rms under 2A3.



next I will be modificate above amplifier to WE 91B type
circuit diagram is next one and driver is EF86 UL connection type.


2A3 with New Tango FE-12S


2A3 Single End Amplifier is better than 300B Single Ended Amplifier ???
driver using 5687 High current heater Miniture valve, double triode medium mew MU 16-18.
FE-12S is new 2008 model of ISO TANGO in Japan for SE Amplifier.max power is
12 W rms. recomend valve are 2A3, EL84, EL34 and 6L6GC etc.this is an universal transformer so
out put impedance are 2.5K, 3.5K, 5K and 7K ohm.frequency response is from 20Hz to
80Khz at 2.5K ohm and from 45Hz to 35Khz at 7Kohm, Max current is 60mA DC,1.6Kg each.



SRPP is very nice clear sound get for 2A3SE.but It's very difficult to get
enough gain when do you play classic.needed other low gain amplifier before SRPP
driver.I like sound of SRPP with ECC83.some one said 6N2P is good.
even 3 stages direct coupling driver with 6922/6DJ8 is good sound and enough to get
much gain when play Classic.Power is around 5W rms at 3% with Sovtek 2A3 and clear
sound.2A3 EH gold is a little bit expensive than 2A3 Sovtek and Sovtek 2A3 sound is much better
than 2A3EH gold.even 2A3C is good sound to get and very clear and powerful.


Driver ECC88 and 6N1P are more clear and not too much bass but sound more musical.
and I am thinking ,going build up next circuit is ...



Perque Drive for SRPP how to work?
I like 2A3 SE with SRPP drive. sound is very clear as you knew.
SRPP is good sound to get but low Gain and not enough to get sound when
listing all type Classic Music.however if use a u(mew)Drive SRPP to get
more gain than SRPP normal.1st time I used u(mew)Drive SRPP for 6550/KT88 SE.
u(mew) drive is a little bit more than gereral SRPP.some one said 29times.
SRPP general is 26 times.so u(mew)drive get a little bit more gain.this time I tryed
"Perque-drive" with triode and penthode combination valuve like a 6U8 and 6AN8.
result is very good and sound like SRPP and actually output sine wave is same
like SRPP output and much gain from Perque-Drive SRPP.
experiamented by Mr Tetsu Kimura and his nick
name is "Perque" (PERUKE). I don't know what meanning "Perque". so now I can drive
300B easy with SRPP.slightly need adjust value of cathode resistance of triode and penthode
for miner distortion or comfortable sound which do you favorit.
Perque-Drive is Next.


PERUKE PERQUE SRPP Drive


RCA 45 Single Ended Amplifier on Dic 2008


---- 2009 ------- Single ended amplifiers in my room -------




6EJ7 drived 2A3 SElink 2A3 Jpon Oct 2009

Yaha Amplifier for Head phone Headphone Amplifiers

Introdusing from simple headphone amplifier to highend amplifiers
if would like to seehere



EL156(Chinese)/EH 6550/KT88 Single Ended Amplifer D.I.Y on 2009
KT88/6550/EL156 SE

I am doing to try to building up again an Amplifier EL156 Single Ended
but difficult get EL156 original.so I will use Chinese EL156.still
expensive in Japan.here to EL156 SE



ISO Tango XE20S 2A3/45 Single Ended Amplifier


ISO Tango XE20S 2A3/45 Single Ended Amplifier

Schematic and some ditail of2A3/45SE on Dic 2009


How about only 0.7 W rms World of Sound but Triode Vintage Valves


Atsuko 71A Single Ended Amplifier 2013 Sep

71A/12A Single Ended Amplifier 71A Single Ended Amplifier





 

2A3/71A Single Ended Amplifier


71A Single Ended Amplifier Sound on 1st Sep 2013 ,SPl 91dB Speaker System at home





 

2A3/71A Single Ended Amplifier


71A Single Ended Amplifier Sound on 1st Sep 2013 ,SPl 91dB Speaker System at home


Horn Speaker System with 71A Single Ended Amplifier under ISO Tango XE20S on Aug 2013 from Chile




300B Single Ended Amplifier on 2016

new amp 300B 2016
Going to Next PageHashimoto H20-3.5U using 300B Single Ended Amplifier DIY on 2016
Rectifier Tubes charactor lists are next
 Valuve  Rectifire Charactor
Name Cin  type or Lin type Ef  ----- If  filaments Max Plate Voltages Ep Max Currents Ip C L
5U4-G
direct
full wave
C input
L input
5.0 V     3  A    450  V
   550  V
225mA
225mA
32uF
-
-
10 H
80
direct
full wave
C input
L input
5.0 V     2.0 A    350  V
   500  V
125mA
125mA
10uF
-
-
10 H
84/6Z4
indirect
full wave 6.3 V   0.6 A    350  V max 50 mA

5V4-G
indirect
full wave
C input
L input
5.0  V    2.0  A    375  V
   500  V
175 mA
175mA
10 uF
-
-
 4 H
5AR4/GZ34
indirect
full wave
C input
L input
5.0   V    1.9  A   450  V
  550  V
 200 mA
 225 mA  
60 uF
-
-
10 H
CV 378  
same
 as above
indirect






5Y3 GT
direct
full wave
C input
L input
5.0   V    2.0  A   350  V
  500  V
 125 mA
 125 mA
 10uF
 -
-
10 H
 274-B
direct
full wave 5.0   V    2.0  A   500  V  175  mA

 5X3
direct
full wave
C  input
L  input
5.0   V     2.0  A    350  V
   500  V
 125  mA
 125  mA
 10uF
-
-
10 H

Name Cin  type or Lin type Ef  ----- If  filaments max Plate Voltages Ep max currents Ip C L
5R4 -GY
direct
full wave
C input
L input
5.0  V    2.0  A  750 V
 850 V
 250  mA
 250  mA
 4uF
-
-
 5 H
5Y4 -G
direct
full wave
C input
L input
 5.0 V    2.0  A  350  V
 500  V
  125  mA
  125  mA
 10uF
-
-
10 H
6X4WA
indirect
Miniture
full wave  6.3 V    0.6 A  325  V     70  mA max 40uF -
6CA4/EZ81
indirect
Minuture
full wave  6.3 V     1.0  A   350  V   150  mA  max  50uF -
5T4 full wave  5.0  V    2.0   A   450  V max    225 mA   max  40uF

note:Golden Dragon 274B is very good tube but very difficult find good one
(If would Like to use 274B please choose correct value of 1st capacitor of pi of power supply )
and original Golden Dragon 274B is face like 5U4G,black corted plate.physically just
same size of WE300B.many GD 274B has mecanical damege inside but sound is very
soft when I am using with 300B/2A3 Single Ended Amplifier.GD 274B is 3rd party.
but we can buy other side of Chinese 274B.I think these 274B is just like 5R4.
of course sound is very different.however 274B Golden Dragon with 2A3 SE and 300B
SE Amplifier made up good sound both Jazz and Classic.

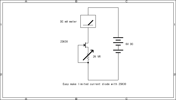
Appe: Easy to made one limited diode for differential amplifier

some where in my amplifier using limited current diode.I think difficult to get
out of Japan and country side.1mA to 5mA current limitter can use 2SK30(Rank) FET
depend on rank of FET insted limited current diode. J-FET has original current like
some mA.2SK30 is around 1mA to 5mA depend on Rank of 2SK30.safix is Rank.and easy to
make one limited current diode with one of resistanse within 1K ohm.
please see next figure can help you when do you would like to make one.


how to make limmited current diode

if would like to know 300B efficience plate loadDatahere.
if would like to know Japanese AudioTransformers List
if would like to know more information for tubes charactor please see
Duncan Amp site
Load List for DHT and IDH Penthode
Good Luck ""building up Good Amplifier"" if can you get good Audio OUT PUT Transformer.

Sowter Transformer for Single Ended Amplifier
And some idea from Japanese MJ show you. not recommend see but interesting ,6550 and KT150

6550 Single Ended Amplifier will be get 18W rms

KT 150 Single Ended Amplifier 28W rms


impedance of power tubes

Name of tubes Single Ended
impidance
6AC5
7 K ohm 4W
300B
2.5K 2.6K 2.7K 3.5K 5K  7W
2A3 6B4G 5998
2.5K 3.5K 3.5W
71A
5K         0.79W(1.5W)
45
5K         2.0W(1.6W)
205R
8K       10K 2W
VT52
5K     3W
WE275A
3.5K     3W
50
5K 4.5W
SV811-3
5K 9W
801A
3.5K 8W Positive Grid +16V
Name of tubes
VT-4C
10K 20W
811A
3.5K +Positivegrid +24V  12W
DA30
5K 8W
838
3.5K Positive Grid +24V 35W
DA60
3.5K 10W(at 580V)
EL34
3.5K 7W
6L6GA
2.5K 6.5W
KT88 6550 (triode)
3.5K 8W
6V6 6AQ5 7C5
5K 4W
6BM8
5 K 3W
6EM7
8K 4W



from chile

Audiophile from Chile please vist





I am doing support repair service for DoukAudio/Nobsound in Japan Market only



The people who made the amplifiers I made Let's celebrate the brave amp builders!


My poor English is world-famous. It was about 20 years ago that a boy in Chicago asked me to teach him how to use a tube amplifier, and I taught him by email.
Frequently, the boy was saying that my level of English was low. and he did. At the age of 22 I moved to the USA and worked for a Jewish company for 3 years repairing amplifiers.
I moved to America at the age of 22 and worked for a Jewish company for 3 years repairing amplifiers. That is my biggest regret. I'm an old amp maker, over 70 years old. I will continue to make amplifiers, despite my poverty.
I can also speak Spanish, having lived in South America for nearly seven years, four as an expatriate for Pioneer. For the next three years I worked for the Motrola distributor in that country,
repairing Motrola radio equipment. My wife is a strong white Argentine woman. Her grandmother was English and her mother French. She has lived with me in Japan for 40 years and speaks Japanese more fluently than I do. Thank you for reading this far.
Thank you very much. I'll tell you more about myself when I get the chance.
Anyway, my English isn't very good, but it's all right if it makes sense. I'm sure there are foreigners who speak even worse English than I do. Please understand that this is not a site to evaluate my English. This text was written by translating my bad Japanese .

Gozilla Amplifier Diy

Who made Goziila Amplifier by Mr Rob Buelteman




Gozilla AMP


Facebook




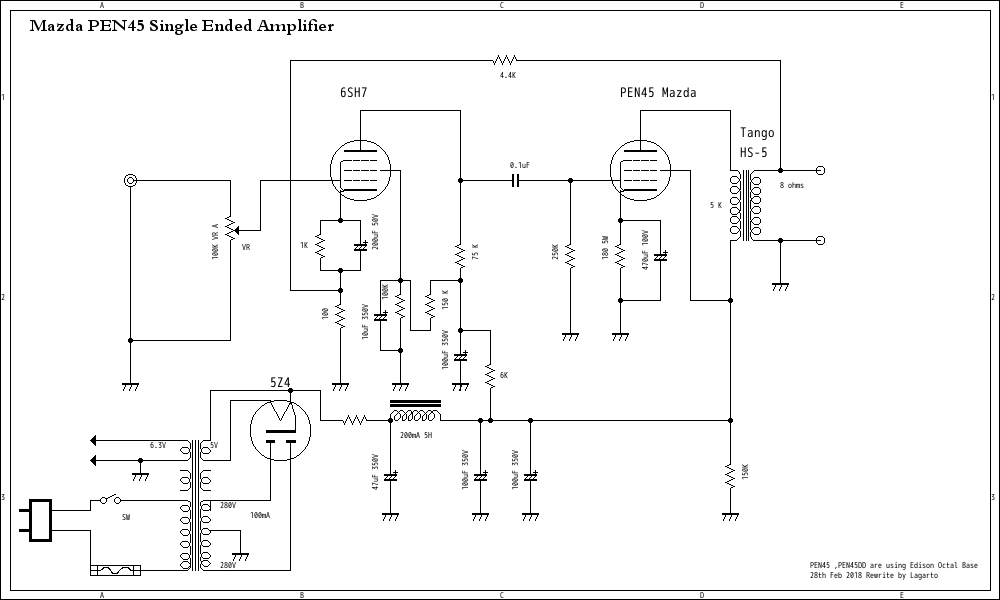
And PEN45 Single Ended Amplifier

A PEN 45 single amplifier that I made 25 years ago was found from a warehouse in a South American friend
RCA 45 Although it was a single amplifier, it was an amp that was remodeled to PEN 45. All transformers use TANGO.
Driver is 6JH7 Hitachi and Power is Mazda PEN45.

PEN45 Single Ended Amplifier


Tango with Altec

Only 3 W rms Base is Edison Octal base not same as US Octal Base.



And another side of Amplifier of mine small push pull Amplifier and Triode Amplifiers

driver is 6JH7 Hitachi and Power is Mazda PEN45



PEN45 Single Ended Amplifier

Mazda PEN45 Single-Ended Amplifier ,,if would like to build up ,careful to use Tube Socket





pen45dd se

Drived by SRPP


Introduce in PolandAudio Mania poland

how to clucrate network of speaker

small push pull amplifier D.I.Y

DiY small Push Pull Amplifier




Only circuit diagram(Schematic) of K Shishido AmplifierAnd some Triode Amplifier D.I.Y from My Site

From 4TUBES.COM Famous Shematic and othermany shematic diagrams

Japanese Audio Magazine " MJ " Copy Site


Radio boy JapanMJ circuit

Old Radio Boy
MJ circuit

Can see many article under MJ and Radio Gijutu Magazine from Japan two of them are almost same or same person made


Vintage Power Valve lists how is

valve List Vintage

Vintage Valve List for Single Ended Pentodo Amplifier


Duncanamps.com
Recomended Internet Radio





KPLUKPLU Seattle WA USA/Good Jazz Music


minnesotaKSJN Minnesota Radio/ Classic


USA Live Radiodot com/ Internet Radio Jazz and Classic


Classical WEB CastClassical WEB Cast

How about use for sound source from Raspberry Pi B+ This is not toy..High End Audio

Raspberry Pi B+




always connected PC's USB to line Amplifier.can recieve Internet Radio.so
very good to lesting Classic from europa and USA.

All circuit diagram(Skematic)are made from Bsch(QT)by Suigyodo Japan.



I am using profecional chassis for valuve amplifier by Takachi BOX Co Japan.

if do you have intersting on all about profecional metal box for electronics.
please see this site and you can get any kind of good termination of BOX.
Takachi BOX (Takachi Electronic Industrial Co.Ltd)-Special BOX-
for Electronics.


Each time using Kiwame Carbon Resistance for Power Supply, very stable components from KOA Japan

Kiwame

If would like to buy Kiwame ,can get from Acoustic Dimension and please see next link.
This link for Kiwame Resistance
can buy in your country.


All Music Data saved in Music Server and getting Data from AT HOME LAN

in my house by small LAN and Music

LAN

Sound getting from LAN(home network) and CDP,DAT and LP player


Sound source are getting from DAT and DAC under DAT, CDplayer. 2A3 Single ended Amplifier has 24bit DAC inside of Amplifier . one of source came from LAN
File server using samba and test server. 4 PC connected each other by LAN. 2 of Server is using old PC low spec.file server using Samba and fireFly for mp3.
firefly can be connect any type of smart-phone.small system but enough to use at home.so I can replay FLAC ,wav any type of format(codec).
if do you have any old PC at corner of your room.please try to use as file server.It's very good idea.it is very economic and does not need to buy new NAS server.
OS are Linux, free OS.even if do you have modern type of PC ,you can use as Music Server lile Vortexbox and Voyage .etc Ubuntu Stereo too

If there is a pc that you no longer use the obsolete in a corner of your room, then this can be used
You can make a Music server. It is also relatively easy. It does not introduce in detail here, but please bestowed the life of a second old PC with your memories.

Vortexbox ,Voyage MPD, Ubuntu Studio ,Dephile, Audio Phile Linux and
Any Linux distribution but if use Linux and will be use IDE type old PC ,can be use until Fedora core 4,Centos 4 with old kernel Linux.
almost fabrication date is around from 2006 can be install Vortexbox, Voyage MPD and AP linux.if can not install Music Server please try old Linux version.
even you can use Volumio Linux for Music server.right now.instead of Raspberry Pi (Arm)

Volumio


KT88 Single Ended Amplifier Make for you

I will build up for you PRICE LIST of AMPLIFIERSMizushima Amplifier


http://www.single-ended.com information such as photographs and schematics that are posted
on the intellectual property,
transcription, prohibited the diversion. Take legal action if you use the information.

marlhori

This site was edited by FC22 x64 Linux terminalICEWM how to use


Last Up date 27th May 2024 Yachiyo Chiba Japan Edited by Linux FC26 Blue Fish

©Single Ended Amplifier D.I.Y 2003 - 2024 By JH1DAS ex WB4ACI

If would like to know more ?