Circuit diagram is next.originally use 2SC1775 transistor.this one use
2SK30AR
FET
I think you can get easy any where in your local.and you can use some
penthode
instead
FET.very carefully adjust VR to Point +40 volts at 6BM8 penthode
cathode.if
does not get
please turn off main switch rapidly.
Made in Chile 2002 Santiago Chile all transformer are Bozzo
this counter started 2nd Mar 2022 and site started on 2nd June 2002
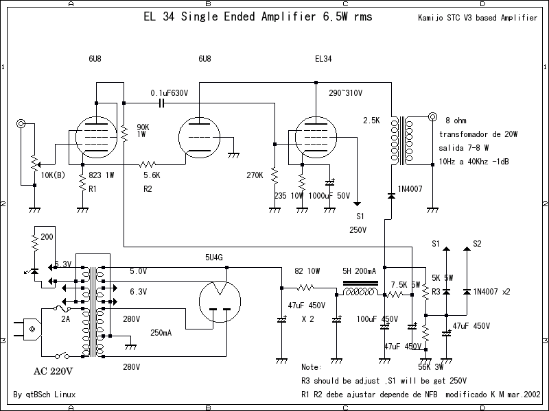
STC V1 Type Kamijo and modificated by Lagarto on early 2002 for any where you can build up these kind of an amplifier
Kanto plane (Area of Tokyo) Auido Builder Meetings
>Just Let'me introduce you Japanese Amplifier builder meeting at Kanto Area please make click next line
Few person chilenos copied this circuit and built up this amplifier from here.
STC ECL82 Strong NFB Single Ended Amplifier on 2002 from Santiago Chile ,UP date 17th Feb 2022 in Japan
Lagarto Amplifier