

only tranformer Fine met are $ 650 USD + amplifier cost
Amplifier construction cost:
I believe it can be built for under $300.
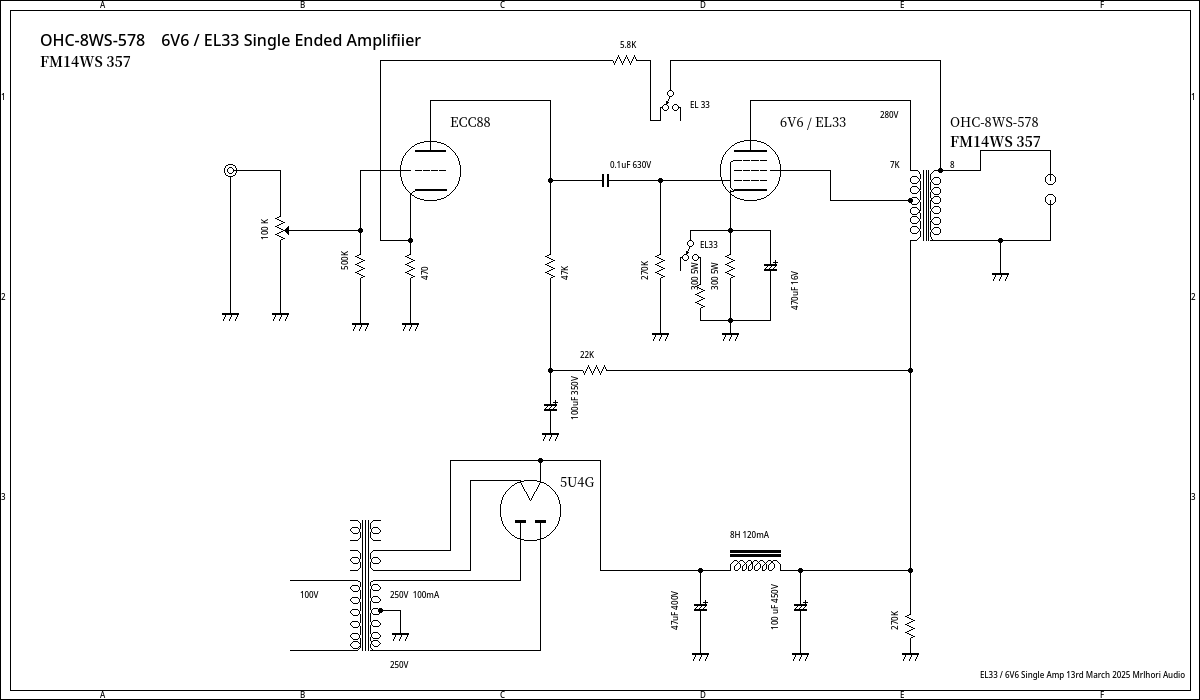
For the output transformer, use a high-impedance, sandwich-wound, high-quality transformer
with a maximum output of 10W or less. A 20W output is acceptable, but will be more expensive.
This amplifier uses a 5W maximum output transformer, which costs under $100 per pair.
If possible, purchase a Japanese-made output transformer.ex) KA5730 or PMF5WS by genaral transformer sales co Japan.
email is general transformer co Japan c/o Mr Kimura info@gtrans.co.jp
General Trans Sales co Japan
The driver can be either the ECC88 or the ECC83,
but the constants will be slightly different. The ECC88 is a safe choice.
If you're looking for a different sound, try the 6AQ8.
It's the same type of voltage tube as the ECC85. It's very similar to the ECC83,
but it's a more advanced vacuum tube than the ECC88.
Use an oil capacitor for the coupling capacitor.
Use 0.1uF to 0.22uF. A film capacitor
is also acceptable, but an oil capacitor is recommended if possible.

If would like to know more ?
Single Ended Amplifier D.I.Y
Marlhori Audio 2003-2026 last update 24th Jan 2026