*  ラガルトさんの目次

このホームページは2013年10以降 サーバー移管後、特定のIP ドメインからのアクセスが出来ないように致しました。よろしくご理解お願い致します

また、再度、、、サイトの存続の危機に面しております、その旨 ご理解お願い致します NTT(GMO) が2024年9月に 2万円以上にサーバー料金を上げたためです

このページとは別にhttp://www.lagarto-ex-infoseek.jp/~ と言うサイトを持っておりましたが、2015年4月末で閉鎖しました。
とりあえず、http://www.single-ended.com/Lagarto/~以下にくっつくことになりました。
再度の危機、このサイトは閉めるしかないのではないかと思います。たった数千円のネット料が維持出来ない世の中、携帯電話は世界中で一番高くサービスが悪いのは有名です。
----そんなの誰にでも出来る、いつでも出来ると言う人はそこまででそれで一生が終わる----
----じゃあ、何か作ってみましょう、気持ちがある時に何か作ってみましょう、----
----Raspberry piを購入してまったく使えない人が多いのも事実です----
----小さな努力をまったくしない人が大変多いのも事実です、その人たちはそこまで----

----電気の知識なんかなくても何とかなるものです、失敗して失敗して何かを作りましょう----
----自分の物を作りましょう、きょうからあなたもガレージメーカーです。----


🇬🇧 English 


this counter started on 18th June 2021 12:58 JST



この世の中で破産若しくは閉鎖して欲しい企業団体


(1) 千葉県警 八千代警察署 高津警察署
(2) 東京電力 寺田 隆志 :20年間も嫌がらせをしている。サイトの改ざんとGoogleボットを削除する行為出来たらサイバー犯罪で有罪になって欲しい。
(3) NTT 東日本
(4) 広華物産 株式会社  順調に行っている時に解雇した。木南、板橋、三浦、斎藤女史、社長(中国人)この中国人はスパイで有罪なって欲しい 汚い嫌がらせをしたのです。ここの製品は購入してほしくありません。中国で廃棄した部品を集めて製品を作り上げる行為は違反行為です。 PSEも規格から外れているのです。電源回路は芯線が髪の毛の細さの太さの単線を使っているのです。
(5) 池袋本町 東京通信機株式会社  在日朝鮮人の企業 潰れて欲しい順調な仕事で、その後解雇されたクソ朝鮮人企業、死んで欲しい松本實 と加古社長    人権問題と言いながら裁判で告訴しようとしたのです。多くの社員は豚の煮込みや運び屋をやっている。事実を隠そうとしている。ある社員を指摘して   名誉毀損と言いながらその社員は八千代台北で闇の豚肉製造と運び屋をしていた事実です。これは隠す事が出来ない事実です。

Raspberry Pi B+

これを知らないと時代の波に乗れませんよ、、、!!Raspberrypi の使い方です





こんな国になっているのは、外国では知るよしもありません。
30万円のアンプを一台製作していくら儲かる? たったの3万円前後、1ヶ月分のネット料、ホームページの維持費、携帯電話料金で消えてしまう。
18KgのアンプをEMSで南米へ送るといくらかかる、55000円程度、500ドル程度、アンプには真空管が付き物で球付アンプの、の値段は正味20万円としても周辺の経費で
消えてしまう。そんなに儲からない仕事です。アルバイトで修理した方がよっぽどましですが、これとて還暦を5年も過ぎた爺さんでは、びびたるものである。
注文があった場合、必ずサンオーディオを勧めます、そこから弾かれた人たちが心を決めてオーダーになりますが、それでも3万円程度の手間と言うリスクがあります。
ある、有名な製作屋さんの工賃はたったの1万円です。もうここまで来ると趣味でアンプを作っている域から出ない。本業がないとガレージメーカーは成り立たない。
これらアンプを作る日本の工房これがMade in Japanです。
ところが2A3シングル及び300Bシングルだけに言うと、必ずと言うほどエアータイトの300Bのシングル及びSun Audioの300B シングルを持っている人がサブアンプとして
使っていただける、お零れアンプと言うのが多くなってきました。エアータイトの半額程度ですし、私の耳が作ったアンプの方が良いと言う人もおります。
でもこれは外国での話です。私のが売れることもありますが、このサイトを見て製作した人もおります。それらのアンプの音が高価で有名なアンプより勝る、
どうでしょうか?

関東の雪、特に東京地方の雪は大昔から、船乗りの仲間から、大島が4度Cになると東京、千葉に雪が降ると言っていたのを思い出します。私は船乗りではありませんが
一応 船の関係の学校を出ており、そんな話を知っています。つまり4度Cになると東京・千葉地方は雪となります。早い雪の時期 2016年11月23日勤労感謝の日です。
明日は雪かな?








最近の大変困ったこと:

Pinterst Japan は 情報 泥棒 サイト www.Pinterst.com 、このサイトにかなり迷惑しておりましたが、
私のサイトの画像ほとんど、すべてをコピーして貼り付けたのです。 サイトの ..................................云々
またはじまった、2016,8月 韓国のサイトからの嫌がらせ、何度も何度も韓国からの嫌がらせを受けているのです。台湾も同様ですが、陰湿な民族の韓国からのサイトへの嫌がらせには閉口しています。
北が早く韓国を攻撃して欲しいと思います。韓国領事館も大使館も韓国の有力新聞社も何も役に立たず、国ぐるみでサイトに嫌がらせをしてきます。あの国一体どうなっているのでしょうか?
過激なことかも知れませんが、北が攻撃でも何でもしないといけません。日本と言う国はスカートを履いた国です、法も何もない国なんです。電通しかり、泥棒に加担している企業が大手を振っていて
何もできないのは、そんな欲しいサイトなら1,000万円位でそっくり売ってあげますよ、電通さん。こそこそ盗むのではなくてごっそり売ってあげましょう。何もないと言うことはただの泥棒企業 電通です。
Pinterest の欠点は、ログインしないと、クレームを受け付けないことです。こんな反社会的な組織に登録する訳がないだろうが、悪さをされてクレームするところがないシステムはまさに反社会的組織です。
もう呆れて何も言えません、雨後のタケノコで、クレームして削除してもらっても、今度はログインしないと受け付けないとはまさしく電通、Piterstは大ドロボウ加担企業である。
暇があったら電通のサイトを管理しているサーバ、 本拠地へスパンメールやゴミメールどんどん送ることです。それも容量の大きいのをどんどんおくりましょう。我々はメールの10個も持っていますので
とっかえひっかえ、多くにスパンメールを送りましょうと思います。勝手にやるのでしょうから、こちらも勝手にやりましょう。これが民主主義の世界です。



2015年7月25日の午前中(早朝)、アメリカのサーバーを通してabusのメールを入れてあった、その後、SFの本部と何回かメールのやり取りを行い、ほとんど、削除してくれました。Piterest Teamと言うそうです。
大変丁寧な英文のメールを頂きました。サポートとは、迅速に行うことはですが、大変素晴らしいことです。が、もうそのルートは閉まってしまい、何も出来ない状態です。
参考:
最近になって私のホームページに家の販売や、諸々の広告が出る様になりました。どこかのサイトにリンク後になったのではなく、いきなり2016年4月になってからそうなったのです。
お金を払って借りているサーバーですのでけしからんことです。何かを削除しようが、まったく効果なし、サイトを検索すると同じ様な人が見つかりました。大変困った様子です。
無駄なサイトのリンクを削除しましたが、一時なくなったかと思えばまた出たりでどうにもなりません、真空管アンプのサイトなのにマンション販売のCMが貼られてしまいます。
こういうのはGoogleが加担していることが多くGoogleに関係するサイトを片っ端から削除すると直ることがあります。
今回のはドイツの解析サイトでした、解析Tag はもう10年近く同じものを使っていましたが、多分、サイトにアタックがかかり閉鎖された後、復活したサイトです。
名称はMotigo です。悪徳解析サイトです。悪用埋め込みタグがあると思われそれがリンクされており悪さをします。困ったものです。昔からドイツ人は汚いので有名ですが、現代の世の中に
なってもそんなことをするのです。もしMOTIGOの解析TAGを使っていましたら、削除をお勧め致します。またこのヘッダーがあることでサイトが非常に重くなったりします。
そして、2016年1月16日にサイト内の文章をかなりの部分をドイツのサイトに盗まれましたのが6月になって判明して、そのサイト JIMDOと言う名称、ところが日本でも関連サイトがありました。
ドイツ大使館にクレームしましたが無しのつぶて、奴らは何にもしないのです。返信さえよこさないのは何様だよ、日本側のサイトに文句を言うことになり、それはKDDであったわけです。
最初はやはりKDD様何も返信がなく、100通ほどもっとかも知れない暇があれば、メールを送りました。それも重いメールをマシンガンの様に送りましたら、サーバーに不具合が出たようで、
やっと返事が来ました。翌日に該当サイトをすべて削除してくれました。汚いやり方はやはり汚いやり方で対処しましょう。と言うことです。当然、ピンテレストも同様で1000 通ほどサーバーにメールを
送りましたら、やっと返事が来ました。原始的なやり方ですがこれが一番です。こんな話ははじめてではなく、韓国のサイトはもっと汚く、今でも韓国に関してはブロックしていますが、韓国人は
サイトをごっそり盗むのですからたまったものでありません、領事館に電話してもらちがあかず、この場合は運が良く、ヨーロッパの有名なサイトもコピーされており、そのサイトに通告しましたら
コピーされたサイトは消え失せました。アメリカにはもっと汚いやり方のコピーサイトがあります。ただこのサイト過去にあってサイトを保存しておき、公開するサイトでこれも困ったものです。
このサイトまったく困ったものです。どうしようもありません。私の場合はドット・ファイルの中に拒否するIPを記述してあります。韓国のサイトからのアクセスはほとんどが、アクセスする度に
IPを変えてきますので、ターミナルを開いてwhois x.x.x.x とたたくとIPが出てくるのでこのデーターを記載しています。とにかく韓国と言う国は汚い人間性の国です。何でも盗むと言うのは
どうかと思います。列記しますと台湾、韓国、マーレーシア、フィリピン、シンガポール、タイやベトナムなどは勝手にデーターや画像を盗みます。ヨーロッパではドイツ、ポルトガルが汚いやり方です。
該当サイトに送ってもらちがあきませんので、まずはサーバーを探し、サーバーの管理会社にメールを送るのが結果良いと思います。英文ですよ、Googleでの翻訳の変な英語で構いませんので意志を
表すことです。またCIA,FBIと関係大使館に連絡を入れることですが、必ずしも必要ではなく、連絡しましたと文章を追加すると良いと思います。アメリカのサイトの場合はFBIを必ず記入して下さい。
もし、外国の官庁のメールの公開のあるサイトがあったら、それを利用するのも良いと思います。今はそう言う時代です。
そして、また始まった、電通のPinterest のいやがらせです。また画像を貼り始めたのです。サイトにはコピー禁止と書いてあるにもかかわらず、張っているのです。電通の担当者にメールをしても
無しのツブテです。大きな企業だから何でもやっても大丈夫なのでしょうか?文句を言うと「名誉毀損」で訴えられると言われていますが、
//電通に言われました// 勝手に盗んでおいてクレームをすると勝手に「名誉毀損」と言われてしまします。大手の企業とはこんなにいい加減です。逃げるのが処理なんでしょう。
日本の政治も企業も腐っているのでしょうね、
ストーカー法を設定とある、2016.8.16 こんなものを作っても、勝手に作って、ネット上から勝手にデーターを盗む奴らを規制しないで政府はボケているのではないか?
ネット・ストーカの場合、ストーカをされる人が何らか問題をかかえている問題がありますね、まずは、これらの問題を生じさせないことが大切ではありませんか?何か勝手に法を作っても片手落ち
ではないか?電通やその他の大きな企業が勝手にやっている行為を規制するのが先ではないかと思います。

私は修理屋ですが、私の本業につて名を指名してクレームすると「名誉毀損で訴えることが出来る」ことがわかりました。修理とは改善ではなく元の状態に戻すことを修理と言います。当該の故障を
直すことが目的でこれを修理と言います。お客様の使いかってで壊れたのはこれに対して修理者にクレームすると修理者は製品を壊したお客様と言われる人たちに「名誉毀損で訴えることが出来ます」
安価な製品を購入する事にはリスクがあります。リスクはお客様のリスクです。もっと製品に愛情を持って欲しいと思います。安価な製品はそれなりの性能であることを理解させるのは売る人たちの
責任です。売る前に良いことずくめで売るのは大変まずいことです。嘘をついて売るのは詐欺に加担しているのです。いわば泥棒です。

ひとりごと1:
ホームページの勧め ホームページをやってみたら? 人に勧めます、家内にも同様に勧めます、そんなのはいつでも出来ると断られてしまう。文才なら書くべきでしょう。書くとは言わず、公開する
と言います。いつでも出来ると言ってしまう人は、絶対出来ないと断言します。先ずは、FTPがなんぞやからはじまって、ホームページをどうやって作るか?編集はどうするか?色々習わないと簡単な
サイトでもつくり上げるのは難しいと思いますが、簡単だ、いつでも出来ると言い切る人たちは絶対出来ない人たちでしょう。面白いのが、そんな話をすると、私はホームページを持っているとか?
簡単に言ってしまうのですね、そんな人たちはどうかと思ってしまいます。何でもそうだが、いつかは出来る、いつかやるは、出来ない、無知識のうちでまったく出来ないと同じです。
このことは、何にでも言えることで、仕事も同じです。何でもお膳立てを用意してあげないと出来ない人が大変多いと言うことです。これはホームページに限ったことではなく、この世に存在するすべてに
言えることです。
外国でそれも片田舎の若者がアンプを作りたいと言ってくる、メールが飛び込んでくることが、数年に一回程度あります。電気を勉強することからはじまり、部品のこと、どうやって部品を調達するか?
などなど、まったくの0ゼロからの出発で下手な英語とスペイン語で、伝授していくわけです。金持ちは比較的簡単です。これとこれを買って下さいと返信して、もしわからなかったらいつでも返信します
という約束、口約束をします。年に数人は、こうやってオーディオのルツボにハマって行く人がいます。スマートフォーンしかもっていない人は大変です。どうやって教えるのか?大変難しい
回路図などを送っても読み込めないとか、色々あるわけで、まずはそんな人たちは、PCを買って下さいと勧めます、そこから本題にうつります。

日本国内の大学の語学教育の講師の募集、どこの大学でも必須事項が、博士号を持っていることを掲げています。そんな語学講師で博士号を持っている人が世界中に何人いるのでしょうか?
それが疑問です。例え持っていたとしても、そんな人たちが教える語学は大変つまらないものになってしまい、ましてそんな人たちは人生経験も豊富とは限らず、そんな偏屈者から教えをいただいた
外国語会話は何の役にも立たないものでしょう、日本の教育のそこが、欧米の教育に対して100年も遅れている。こんな考えは語学だけの話ではなく、どんな分野でも言えるのです。
日本の大学で得た知識は欧米で同じものを習うものより100年も遅れていると言われています。日本の教育ってどこか間違っていないか?
南米の教育、「それ私も知っている」と言う知識人、社会人、学生、色々な分野の人たちの言いグセです。これは南米だけのものではなく、欧米も同じでしょう。
そんなの知っているよ、、、俺、大学で専攻だったとか? 習ったとか? よく耳にする。それも専門の大学出が簡単に言ってしまうのですが、これは小保方症候群と言えそうですが、
「言葉を新聞で見た程度なんでしょう、」  それをおおげさに言ってしまうのが人間です。そして始末が悪いのが、「証拠に文献、教科書は家にある」と言うわけです、それは私風に言うと
「まったくの無知」「まったく知らない」人たちです。スマートフォーンがここまで普及して、PCーー>>インターネット が簡単に手に入る世の中になってしまったので、
こんなやからが、いっぱい生産されてしまったのです、やっかいな人たちでしょう。端末が何のOSで動いているのか?何のプロセッサーで動いているのかも知らないUNIXユーザーがいっぱい出来て
しまったのは、誰の責任なんでしょうかね、
シルバーシートに座ってスマートフォーンを見る若者たち? 松葉杖の男性が目の前に見えようとお構いなしの世界、それが日本です。
南米の某国ではそんな光景があると、鉄道会社が没収、会社へ通告そこまで出来るのです。甘えた東洋の貧乏国はどこまで腐ってしまったのでしょうか? 矛盾だらけの国です。
今の日本何かがおかしい、さあ日本立ち上がる時でしょう、アメリカの大統領がトランプになったらどうなるのでしょうか ? 弱腰の政府はNoと言えず米軍の基地消費をすべて支払うのでしょう。
今 アメリカを追い出して日本国国家の軍隊、そして徴兵の開始 日本こそ東洋の脅威となるのでしょう。スマートフォーンをやる若者、太った醜い若者も消え失せアメリカの様な光景になる
のでしょう、これこそ日本の近未来です、理想的な国の体制になるのでしょう。トランプ大統領 ありがとう、またいつか、日本人の軍隊がアメリカを攻撃しましょう。ってことになるのでしょうか?

ストーカー:私達は、ことごとく、夫婦そろって、ストーカーに悩まされています。もう10年以上と言っても過言ではありません、誰が依頼しているかわかりますが、どこへ行こうと
やられています。こんな事があっても良いのでしょうか? 少しの資金でもあったら、こっそりと慣れた生活の外国へ、いつか行く日もあると思います。こっそり夫婦ふたりで、です。
語学は達者ですし、何でも可能です。アメリカの田舎なんか、いいなあと思います。半世紀何も変わらない街もあります。そんな田舎が良いと思います。日本はうんざりです。

私は5年位前からHuluを愛用しています。1ヶ月 980円で洋画、アメリカのTV,そしてアニメが見放題

ところがです。英語に問題がないと言う人には、以下のサイトが素晴らしい、アメリカのTV,洋画 見放題です。ONline Free Movie とうたっている様にすべて無料です。
これこそ、見放題です。Gyaoなんて子供だまし、以下にリンクを張っておきました。ただし、英語力がないと試聴することは出来ません。まあ慣れです。
それが、ここのサイトの別ものがあります。まったく同じ内容ですが、最近の洋画やTVシリーズも可能なサイト、ただし要 注意加金される可能性やビールスを浴びる可能性あり
ますが、無料で見ることが出来ない洋画などの無料サイトが
www.123movies.to と言うサイトです。Linuxなどのexeのアーカイブに影響されないOSでの試聴を勧めますがちょっと危険です。が、かなり楽しめます。
以下のサイトが安全サイトですが、ジャンアルや新Videoの登録が少ない。が、楽しめます。これは違法サイトです。韓国からが多い


上記のサイトは要注意です。必ず、Windows 以外のOS例えば、Linuxなどでご覧ください。フィッシングサイトとしても有名です。見ようとするプログラムをクリックするとポップアップサイトが
出てきます。このポップアップされたサイトは即削除して下さい。目的のサイトだけになったら映画を試聴します。レンタルビデオも有料サイトも必要がなくなります。タダです。
このサイトにはミラーと思われるサイトが存在しておりドメインが変わります、適度に変更して見ることが必要です。有料サイトの方が日本語のスーパーが入りますので安全ですし確実ですが
このまがい物サイトは最新の洋画をCAMで撮影されて登場することもあり、CAMと表示されています。回りのザワメキや人の影も映ることもありますし画像もあまり良くありません。
でも、最新の洋画を見るには私にとっては有用なサイトです。日本の有料サイト、サテライトによる放映は遅すぎます。この様な時代では時代遅れでしょう。不法サイトと思われますが語学に自信が
ある人には大変、良いサイトです。ノーカットです。

現役の頃の悪い思い出 元 Panasonicのサービスマンであった

私は長い間、Panasonicの業務委託で修理をしていました。15年近くしていましたがこの松下系の会社とはやり方汚く、困りました。社員は能力不足で働かないし よくも15年近く我慢して働いていたと
思います。その前がパイオニア、その前がSonyでした。電機業界とはどこでも同じなんです。修理をする人たちの80%以上は業務委託なんです。Sonyに至っては100%近く業務委託のSEさんとASEさんが
会社の製品を直していたのです。1982年頃に労働基準法にひっかかりほとんどのSEさん、ASEさんは宙に浮いた状態の業務委託の社員となったのです。その後は私の場合パイオニアになりましたので
わかりません、これも業務委託に近い形態で修理をしていたのであろうと思います。松下の場合、関東でしたので、松下テクニカル・サービスが修理会社でした。現在はパナソニック・テクニカルサービスと
なったのかどうかはわかりませんが、関東では1992年頃に集中方式の工場で、埼玉県桶川市で300人位の体制で関東、甲信越の修理品を集めて修理体制になったのですが誰が考えたのか?こんなやり方は
いつか?破綻するのではないかと言われていたのですが、10年もしない内にその体制はなくなった様です。
修理とは机を並べて個人個人の頭で考えて修理するものです。私はCD、CDラジカセ、ラジカセの
担当でした。その頃、関東では、多分 1位 だったと言われていました。集中センターでは大型CDラジカセを含み500台/月 修理していた時期もあります。500台とは、一台 2500円としても125万円が税込みの月収です。
普通のサービスステーションでは、300台が限度で、1−2人で修理するのが普通です。一般的には一人 250台程度であったと思います、それ以上の入荷は難しい状態でした。80万円程度が月収でした。
70万円程度はのらりくらりやっていても収入としてあったことを思い出します。ソニー時代はと言うとこれが汚いやりかたでした。一台1500円程度であったと思います。300台平均で修理をすると
45万円は行く筈ですが、この額の23%をピンはねするのです。23%は何かと言うと光熱費などです。しょば代と言われるものをかのソニーはやっていたのです。10万円をピンはねして手元には35万円程度
になりました。この1500円とは一体どこから出てきたのか?と言うと有償の場合修理代が5000円としてその半分以下の2000円程度が収入となります。無償の場合は1500円ですが、有償の場合は2000円
位になります。その値から比較設定された値段が1500円程度であったと思います。ソニーの場合は何が酷かと言うと一人のサービスマンは何でも修理する訳です。小さいラジオからVCRそして大型のカラー
テレビの修理をする訳です。何でも修理出来ないとソニーのサービスマンをする事は出来なかった訳です。1976年頃ですので、アメリカから帰って来た頃です。アメリカにはおおよそ3年近くいました。
世界のソニー全盛の頃でしたが、100%近くサービスマンは業務委託だったのです。これはパナソニックでもパイオニアでも同様でした。ピンはね率が少ないのがやはりパナソニックだったのです。

パナソニックは基板一枚にも登録がありますので、基板交換と言うことはありませんでした。ソニーも同様の体制でした。PCBは部品として出ましたので載せ替えをよくやりましたね、、、、
あの頃はどちらのメーカーでも例えばテープデッキの破損でもシャーシ一枚でも出ましたそのシャーシー部品として積み替えをしたものです。パナソニックのAR-300メカニズムは銘機であると思いました。
よく吟味したメカニズムでラジカセや小型テープデッキの機構部でかなり優秀さを発揮していました。オートリバースも出来ましたし、オートリバースとは難しく反転した時にヘッドのづれが生じて
しまいますので、再生レベルが維持出来なくなります。そこで考えられたのが回転ヘッド方式のテープデッキです。B面に移る時にヘッドが回転します。この方式はソニーが最初でした。
普通のステレオ2チャンネルヘッドではB側に反転した時にスイッチでヘッドを切り替えるのですが、やはり行きと帰りではヘッドの高さ(傾き)が違っておりレベルが一定にならない欠点があった訳です。
ましてアンチローリングメカニズムにしないとオートリバースになりません。行きはワウフラが良いが帰りが悪くなります。それでフライホイールが2つの方式のアンチローリング方式がとられました。
ソニーのTC-50 はアポロ7号に搭載されたカセットテープレコダーでしたが、1968年だ初代の製造であった様で、この頃からアンチローリング方式をとっていました。この方式でないとオートリバースのメカには
出来ません。 Sonyの悪いところ、それは試作品でも製品にしてしまう思想です。1970年代のソニー製品の中を開くとジャングル配線で困りましたね、修理が大変でした。今の中国製のラジカセと余り変わらない
状態でしたが、Walkman以降の製品がかなり良く斬新な設計でした。1980年代と言うか、1976年頃以降に何かが変わったのでしょう。作りが変わってきました。Sony製品は古くても部品さえあれば直るのですが
カスタムICが多い為に修理不能になるケースが多いのです。
AR-300メカの回転特性は必ずしも良くはなくワウフラはあまり良くなかった様に思いました。東芝のサービスマンは腕が悪い、この企業は大昔から基板交換をしていた企業で、修理サービスマンはただ基板を
交換する為に修理で得た知識は少なかったのでしょう。外郭に基板修理工場を持っておりそこで受託基板修理をしていた様です。交換しやすい様に基板には配線はなくコネクターで接続されていました。

注:ワウフラ  正確には WOW and Flutter と言います。WOWとは英語語源の WOWから来ています。ワウは20Hz 以下の回転不良、フラッターは20Hz以上の回転不良を言います。
測定器としては Wow and Flutter 機と言うものがありました。一般には3 KHzの標準テープを再生してその周波数別の回転不良を計測する機械です。多分周波数成分のリップルを検出するので
あろうと思います。ノーマルと聴感補正のスイッチがついており、聴感補正にすると何かの帯域フィルターを通す為に値が低くなります。結構大昔の交流同期モータのデッキでは0.1 %が限度でした。
それが直流モーターを使った初期モデルでは0.01% とかでシングルトーンを録音すると澄んだ音が録音されていた記憶があります。それで昔の録音機で録音されたLPのマスターは音が悪いのです。
カセットテープのメカニズムがテープデッキとなりますが一般的には 40g/cm がTake up側トルクです。つまり巻取りトルクです。S側リール台で生じるトルクをバックテンションと言います。
この値は4g程度に設計されています。早送り巻き戻しトルクは一般には60g 前後と言われています。これをはづれると条件が悪いと、テープは絡んでしまいます。こんなのは常識な知識ですが、
カセットテープは消耗品ですので40g/cmでは回らなくなります。これらのテープは不良品となり使えません、湿度や温度、管理状態の悪いテープはこういった状態になります。
巻き戻しが終わっても長い間 停止しないと硬く巻かれてもう使えません
現代のラジカセはほとんどが昔 1990年頃にタナシンで製造された低スペック・メカニズムを使っているのが普通です。このメカニズムにはリール台に停止した場合のブレーキがついていない為に
早送り、巻き戻し時にカセットテープの中にタルミと言われる波うった部分が出来てしまいます。このタルミがピンチローラなどの汚れでテープパスが狂うとテープが簡単に絡んでしまいます。
うまく使えば使える低スペックなラジカセなんですが、ボケた老人が使いますので、簡単にテープがからんでしまいます。それがわからず屋なユーザーがほとんどですので問題が多い中華製品の
ラジカセと言えます。20年以上前にこんなスペックのテープデッキを開発したタナシンの大罪です。こんなのを造ったタナシンの悪です。
現在日本で販売されている80%以上のラジカセは中国製です。それもタナシンの旧式のメカニズムを使っています。それほど悪くないメカですが、ワウフラは0.1程度であると思います。
故障の80%以上はスピード不良です。モーターのマブチモーターのサードパーティのモーターを使っております。軸受けが真鍮若しくは銅ですが、アマチュアの軸受けはABS若しくはプラなんです。
それも熱を持つと偏心してしまいます。コントーロール用のICは松下のサードパーティのICです。これらが熱を持ってしまい不良になってしまうのです。これがスピードの不良です。
軸受けとコントロールICの不良でこの2点とブラシの精度を上げることで、もっと良いモーターが出来るであろうと思いますが、中国製では無理でしょう。
お金をかければ、中国製でも良いものを作ることが出来ます。粗悪な製品は日本の企業なんでしょうか?なあなあで、オーダーするので日本にある中国製ラジカセは悪いままなんです。安くする為に
材質の悪い材料を使いますので、悪いものしか出来ません、これは日本の責任なんでしょう。ラジカセの故障の80%以上はモーターのスピードの故障です。
それは、タナシンの無責任メカニズムには巻き戻し、早送りが終わっても自動で停止しない為に,ユーザーの無知さで、早送り、巻き戻しが終わってもそのまま忘れてしまうのです。
オートストップすると思ってしまいそのままにしてしまいます。当然、モーターの軸受けが焼きつき、ICが不良になってしまいます。これは誰の責任でしょうか?糞のお客の責任です。

それは日本人のなあなあ主義の人間の悪さ、何でもメーカーの責任にする。数千円の購入出来るラジカセ、数万円が標準価格の時代の頭のお客様一体何を考えているのでしょうか?
数千円で購入したラジカセに数万円の時代のラジカセの機能と性能を求めているのです。これらは購入した人達の人間の質の悪さなんでしょう。
昔あった、CUEとReWの操作のラジカセ、つまりです。再生と早送り、巻き戻しを指の操作で行う事が出来たのが昔のラジカセですが、モーターに負担がかかりモーターやフリクション機構や
ベルトが悲鳴をあげてしまいます。現在のタナシンのメカニズムで同じ操作をするとメカが壊れてしまいます。つまりそんな操作は出来ませんし、モーターもすぐ破損してしまいます。
メカを熟知した設計屋が日本に存在しないのも原因なんでしょうか?それを設計出来る人達がもう日本には存在しないのが今の日本なんでしょうか?
ところで、
この馬鹿なタナシンのメカでも巻き戻し、早送りが終わってモーターが自動停止する回路を組み込んだラジカセが販売されていた時期がありました。でももう、このタナシンのメカニズムを使った頃
ラジカセの時代は終わったのでしょう。20年ほど前の事です。(1998年の頃)この時期あたりからラジカセの時代は終わったのでしょう。巻き戻しで止まるラジカセはなくなったのです。

そして、巻き戻しで止まらないラジカセは永遠にスピード不良の故障を出し続けます。それはボケた老人たちが使う限りこれは終わりがないのです。売るのをやめるか、作るのをやめるか
それを販売側で説得させるのか?これは量販の売り子の責任なのか?。
熟知した人間にとっては、こんな安いラジカセですが、うまく使えばうまく長く使えるものです。それが出来ないのは使う人の責任です。
そして、それは質の劣化した量販の責任でもあるのです。修理品を大きなダンボールに入れて何もクッションを入れないで送る某電機はこんな会社は管理不足、社員教育がまったく出来てない。
大きなダンボールに何のクッションも入れず、"ACコード、修理品がごろごろ同梱させている修理品は大変 かわいそう" です。売りっぱなしの電気屋は潰れる。うまく説明できない電気屋も潰れる
修理品を綺麗に梱包して送れない量販での購入はやめましょう、早くこの業界から去って下さい。

そしてマクセルの不良材料で作ったカセットテープこれらは一回走ったら終わりです。
単なる粗悪品です。ここがきっちりとしていれば音は良くでてしまうものでが、このマクセルのカセットテープは何もかもが悪いのです。
こんなのをカセットテープメーカーは何のおとがめもなく販売し続けるのです。
60分テープはほんとうに60分テープなんでしょうか? 4.8cm/sで進むテープできっちりと30分なんでしょうか?マクセルさんもっと良いテープを作りましょう。唯一これらのテープを
製造しているのはマクセルさんなんでしょうから、もっと良い質のテープを作るべきでしょう。良い構造のハブを製造して欲しいと思います。

1)スピードはどうやって測るのか? 一般的な方法はテープを4.8cm づつ印をつけて、1分程度にします。そんなテープを作ります。これで何秒で終わるか秒数を取り計算してスピードを図ります。
2)回転系で測る方法、中国製のデジタル回転計なるものがあり、銀テープを回転部に貼って測る方法
3)ワウフラメーターで標準テープを使って測る方法 標準テープは3Khz若しくは1Khzの0dBテープと言うテープがあります。日本では販売されていませんが過去にに日本で販売製造されて
いたテープを中国のどこかで入手する。そんなテープを使います。ワウフラメーターがない場合は周波数カウンターでも構いませんし、スマフォでも周波数を測ることが出来ます。
その標準テープ次第ですが、3Khz だったとして、上に30Hzづれていましたら、30Hz/3000Hzとなります。0.01 x 100 = + 1% 早くなります。JISでは規格で? +/- 1.5 % と定めたと
思いますが定かでありません、2950 Hz から 3080 Hzあたりが良い様です。人間の耳は0 %だと音が余り良くないと感じますので、3050 Hzが良いと思います。このテープスピードは
60分テープでも巻き始めと巻き終わりとの偏差は 1% ~ 1.5% はありますし、どんな高級なカセットデッキでも偏差があるのは仕方がない事です。
新品の中国製ラジカセでは3050 Hz程度になっておるのが普通です。+1.5 %以内です。そのラジカセで録音したテープで他の古い高価な銘機で聞くと早かったり遅かったりした場合は
その高級デッキの不良です。高価な古い 有名メーカのテープデッキでも新品の中国製ラジカセには負けるのです。
もし、何度も同じ内容で何度も壊れる機械があったら、貴方は機械を使う能力がないのです。何度も同じ故障をする人はもう人間の価値がないのです。ふっっと考えてみて下さい。
同じ内容の故障を何回もする人は使い方に問題があるのです。機械が悲鳴をあげているのです。機械は何年でも持ちます。優しくすれば何年でも使えるものです。もっと電気製品を大切にして下さい。
そして生き物と同じなんです。機械には口がありません、でも痛いとか言っているかも知れません。もっと大切にして下さい。

オープン時代にもっと良いモーターが開発されていたら昔のジャズはもっと良い音であったと言われています。ECMは昔から音の傾向から見て、かなり良いシステムを使っていたのでしょう。


:::::::続き、、
私の事、1973年頃からカセット・テープレコーダの修理をしています。アンプレックスの最初のカセットが始まりでした。勿論 中国製です。アメリカからこの仕事が始まった訳です。
アメリカには3年ほどおりました。南米には7年ほどおりました。南米の7年は4年がパイオニア、その他の3年はICOMと八重洲の無線機、Motororaの業務用無線機の修理です。アメリカは
アムレックスという名の録音機メーカーの修理で渡米しました 22歳の時でした。3年近くして帰国、ソニーへ入りました。その後南米のパイオニアのサービスの立ち上げでと、、言うのが
私の人生のほとんどです。Panasonicにのべで、18年ほどおりました。日本では14年と数年が特機の会社、アメリカの企業ではパナソニックの仕事もしていました。ほとんどが現地社員で
英字新聞やインターネットで探した仕事でした。とても人生奥深いものです。もうすぐ70歳ですが、まだ数年はありますが、そんな年でも現役の修理屋です。死ぬまで働くのです。
ガンも脳梗塞も経験しました。まだ大丈夫かな、でも私には白人女性の可愛い家内がおり私を大切にしてくれるのです。妻が日本人でなかったことは私の人生での一つの宝物です。

白人は北欧系の白人は金髪で一生を金髪です。その他の白人は18歳から20歳までが白人で一年でみるみる内に金髪が大人の色 つまり栗毛色になってしまいます。赤毛でも同じ傾向です。
子供時代は金髪ですが、大人になるにつれて毛髪だけ色が変わっていいきます。これが北欧系とその他の白人の違いです。北欧系の白人以外で鮮やかな金色の人がいたらそれは染めています。
アメリカ人の田舎の子はきっちりとした金色が多くあれは北欧系なんでしょうね、デビッドやミラーは金髪の白人です。もう40年も友達ですが、唯一のアメリカの友達です。彼らも元は
修理屋です。
カセットテープの基礎修理実践はSony時代に独習しました。周波数カウンター、オーディオアナライザー、ワウフラ測定器、歪率計、シンクロスコープ、カセットトルクメーター
サービス電源、等を個人で持ち、Sonyで独習して憶えました。月に300台程度を修理しました。この中にトリニトロンやVCRも含まれておりました。教育用のLL録音機などは学校などへ定期点検で行かされました
Sony時代は充実した修理生活であったのを憶えています。その後Sonyに改革があって退社しないといけなくなりパイオニア チリへ転職しました。センター長です。立ち上げでした。
波乱万丈な人生でした。チリには4年おりました、帰国後はPanasonicで同じ様な仕事でした。ジェネラルオーディオが終息期に南米チリへ戻ったのですが、その先は考えたくもない人生です。




ラガルトさんの日本語メニューです





カウンター

this counter started 12nd Feb 2011




ISO TANGO 2013 年 9 月 20日 廃業のニュースは、、、、、これからどうしましょうか? U-808/XE20Sは、OPT-20S(東栄)が似ている音を出すが格好が悪い四角いケースを探さないと!!
これらも、アベノミクスの犠牲なんでしょう、鉄は日本では輸入するしかないし、小さな企業はたまったもんでない、現政権は、日本の匠の企業を抹殺しようとしている。している.。一度も社会で働いたことのない
人間が政権を握ることは、愚かなことです。一度も油まみれになって働いた事のない人たち、一円の重さも知らない人たちが政権を握ることの危険さを知るべきでしょう。ガレージメーカにとっては、死活問題です。
参考:2013 6月記載 情報は瀬田さんの福永さん、春日無線トランスのホームページより
そして、その後の界隈の噂話、本当の話を聞きたいと思います。俺だけに作ってくれと言う人もあるらしいとの事を聞きました(お笑い話です)。真実はそのうち流れてくると思います。ある、Blogにありましたが、病気が原因らしいです。
高齢と急な病気が原因で、、と言う話でした。
サーチすればどこかにヒットすると思います。タンゴ廃業の本当のお話はここに書いてあります。?

界隈のお話では、ペンネーム 那須芳雄氏(必ずつくれる真空管アンプ24種の作者)はどうも? ISOタンゴの鈴木氏であるとされています。当然製作記事も見かけなくなりました。とのどこから風に吹かれて届いた話です。
還暦を過ぎた人たちは、色々な理由でこの分野を退いているのは事実です。

最近よく、秋葉原界隈で聞かれること、(ここのみ追加2014,June記載)
あるショップの話では、やはりうまみがないのではないのではないかと言うことでしょう。オーディオだけたまに売れる程度ではこの業界は難しいと言っている人がおりました。
やはり、製作離れが原因でしょうし、昔よりこれらの部品が売れなくなったのが原因ではないかといわれています。どうでしょう? 若者が製作出来ない、興味がない、などが原因でしょう。
これは、この業界だけではなく、アマチュア無線などでも同様です。電信もろくすっぽ打てない人に第1級をあげてしまった、国にも問題がありますが、かと言って1級が増えたのかと言えばそれほどでもないのです。
単に資格の基準を甘くしただけでは、この業界も右肩上がりにはならないのでしょう。問題は、屑の子供が増えたのでしょうか?
デジタル例えばDACなどの製作でも、ハード屋さんが増えた様に錯覚をしますが、実際はそうでもなく、ソフトで物を解決しようとする若者が増えたのでしょう、プログラムを書けば、似た波形などは作れる世の中ですので、
それも、アナログの世界が発展していかない理由の一つなのでしょう。その影にはトランス屋さんの廃業もあるでしょうし、厳しい世の中でしょう。周辺の業者もなくなってしまったら、もう作ろうと思っても作れないのが
アベの世界でしょう。この人は日本を徹底的に壊してしまいますよ、鳥さんしっかりして下さいね、鳥さんの周辺もしっかりしないと日本は破壊してまいますよ。
注)アベとは、結構外国にいる名で、エイブ(Abe))さんってアメリカなどには沢山います。鳥のことをスペイン語でアベと言います。エイラハブの略称であったりします。
ISO TANGO は廃業かも知れないが、元気のある企業もあります。それはハット・オーディオ・ラブのトランス達です、各社のスペックを持つトランスもあります


ハット・オーディオ・ラブの”O ”氏の許可を得てリストをPDFファイルで紹介しておきます。PDFファイルです。ファインメット・トランスも
製造しておりますし、両合わせ型のトランス、四角いトランスも製造しておりとのことです。詳しくは上のPDFファイルをご覧下さい。これから有望と思います。なくなってしまった老舗は仕方がないことです。早く忘れましょう!!
URL は、Hat Audio Lab尚、2014年6月に角型のトランスケースの価格上昇により多少値段を変更したとのことです。僅かの変更です。
詳細は”O ”氏に電話若しくはメールで問い合わせ下さい。
2013,8,18/ 2014,6,23 記載
そしてタンゴトランスの新会社の設立(ライセンス)
Tango

良いかそうでないかは別として、
タンゴが復活しました。新会社はWAVAC Audio Labのサポートによる企業です。詳しくはサイトを参照下さい。TANGO TRANSこれからの
企業の様です。順調に行くことを楽しみにしております。2015 8月1日 記載

その後の本当のISO TANGO


2016年 11月上旬、秋葉原を、歩くと、何かISO TANGO復活とのこと、元の社員、有志がフォローして新会社を立てたとのことを聞きました。ISO TRANSFORMERS CO と言う会社名です。
TANGOは、商標を譲ってしまったのでしょう残念ですが。ISO TRANSFORMERSとなり、これで良いのであろうと思います。これからFC-20S 製品名のXE-20Sに似たトランス
を使ったシングル・アンプが売れるようになるであろうと予測出来ます。キャラクターはまったく同じですし価格も以前とあまり変わらない価格設定ですので良いと
思います。どんどん、ISO TRANSFORMERSを有名にしてあげて下さい、もうなくならない様に期待しております。
納期は2〜3ヶ月とのことです。関東では野口トランスとアンディックスオーディオで購入出来ます。
ところで野口トランスも特注トランスのオーダーには好意的ですので、FAXで見積もりをとってみてはいかがでしょうか?FAXのみでとのことです FAX 03-3253-7273 です。若しくは店頭

ISO FC-20S
ISO Transformers Japan

Started from OCT 2016 as ISO TRANSFORMERS CO Japan


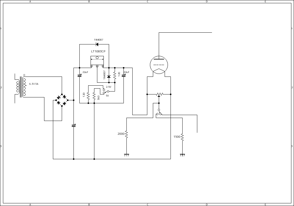
サンケン SI 3052V と言う3端子レギュレーター 5V2A用の不具合

このICは2011年頃にサンケンで発売された低損失 3端子レギュレーターです。2Aを越すとプロテクターがかかり電圧が出てこなくなる素子で真空管の様なラッシュ電流が大きな電流が流れると
定格時に電圧が得られなくなります。立ち上がりの余り良くないICで有名なのですが、前回は SI-3052 を使いました、何度か使っており慣れたものであると思っていましたが今回は SI-3052Vと言う
Vバージョンを使いました。負型のレギュレータですが、スペックはSI3052と同じ様な規格になっているのですが、SI-3052Vとしてのシンボル図があるが3052と同じ構造図を使っており
そのまま繋げると電圧が出てきません。サンケンではこの構造図を両方とも同じものを使っており、Vバージョンでは構造図を変更していないことです。だから日本の半導体メーカーは駄目なんだ、
こんな簡単な処理までも何もせずに放りっぱなし、では日本製がなくなるわけです。この様なことは、このICに限らず、昨今 沢山見ることが出来ます。
日本では物を作ることが出来ないのでしょうね、最初から若者の頭を教育しなおさないともう過去の日本は戻ってきません、と私は思います。腹が立つこの世の中です。
私の仕事場では、もうろくした、爺さん達(ユーザー)の扱いにも大変苦労している毎日です。

AMAZONもろもろ


Amazon と言う代理販売会社から売られた製品のほとんどは不良品が多い、確率的に多いと思います。どうしてこんな企業が日本国内に出来てしまったのでしょうか?
内部の状態は、一節によると大変なものです。商品を蹴っている、投げるそんな扱いをしている光景を目撃したと言う情報があります。
あの企業はオレオレ詐欺と同じで、「売るだけ」 扱いは雑で、自社で壊した製品をそのまま売ってしまう訳です。こんな製品を購入した人たちはまあ無知なんでしょうね、
リスクを知っていて購入したのでしょうか?ほとんどがオレオレ詐欺商法にの取っているのが現在の AMAZONです。取り扱い方法は、メーカーに丸投げ、売れば売る方は大変なものです。
粗末な商品の扱いで壊れてもそのままメーカーに丸投げする商法が良い訳がありません、ロジステッィクのシステムは中国国内並では、こんな企業持てはやらせている日本人は落ちたと
思います。AMAZONに限ったことはありません、一部の量販でもこんな行為を行っているのは事実です。職にプロが存在しないのです。Amazonなどは重労働、奴隷の様な仕事かかせて、時給850円
そして社員は馬鹿ばかりで、サポート企業がこの奴隷のような値段の850円で働かさられているのです。こういうのは国がなんとかするべきでしょう。
さすが、YouTubeには出ていないが商品を蹴るのは普通らしい。丸投げAmazonなんとかしましょう。非売が一番です。ましてUSAのAmazonサイトからがんがんスパンメールを送るのも
おかしなことです。曲がった倉庫業者が蔓延る日本何か狂っています。Amazonだけのお話ではありません。コンビニの食品は手を洗わう習慣のない民族が安く雇っているのは隠せない事実ですし
薬だらけの食べ物を美味しい美味しいと食っている日本人はどうかと思いますが、90%以上のコンビニは手を洗う習慣のない国々の人が日本国内で作った食べ物、豚の餌を食べている訳です。
イスラムの人たちは肉を食えない筈ですが、かなりの数のこれらの人たちも食肉加工労働者として働いているのが現状の日本です。外国人無しではもう日本と言う国はなりたたない状態まで
行っています。これも国のせいでしょう。もうどうしようもない位落ちた日本国家です。正規の労働ビザを持っている人なんてひと握りしかいないで、ほとんどが不法滞在者の外国人なんです。
でもこの国は何にもしないのです。正規に労働許可を持っている外国人、滞在許可を持っている人たちには非常に厳しい足枷をつけて90%以上と言われる不法滞在者には甘いのはいったい
どうしたことでしょうか?



タムラの比較的新しいトランスの件


さて、以前MJにも載っていたと思うが、新しいタムラの電源トランスPC-940について、これは一体?何用のトランスなんでしょう。価格帯はとても良いのですが、一体300Bにどうやって使うのでしょうか?
フィラメントの電圧が5V 1.3Aですし、6.3Vも1.2A しか許容がありません。専用に使いたくても使えなく、またその他のアンプの製作にも使えないのです。多分素人さんが、それもまったく真空管アンプを
知らない人が考えて製品にしてしまったのでしょう。価格帯から見てとても魅力的なのですが、比較的軽い、300Bシングル専用の電源トランスが少ない様に思えます。
残るのは野口のトランスか橋本のトランスの2.5万円以上になります。重いですし、いきなりアンプの重さが増してしまいます。
ガレージメーカで作れるのは2A3/45 シングルが限度なんでしょう、日本製がなくなるのも仕方がないことでしょう。前にも書きましたが、野口のトランスは某トランスメーカーが委託生産しているのですが
野口の間に商社が1社以上入っており野口若しくは、K社(大手電気関係商社)が入っており直接トランス屋に注文書でオーダが出来ない様になっているのです。トランスはS社(大手)で作っているのはわかるのですが
とにかく野口若しくはK社を通さないと注文が出来ない仕組みになっています。
そんなことはどうでも良いのでしょうが、日本製はなくなる運命を自分で自分の首を締めている様に思います。昔からの習慣はどうにもならないのでしょうか?

橋本トランスの件と野口トランス

私は何度か使っている橋本トランスのPT-160と言う型番の電源トランス小さくがっちりしたトランスです。伏せ型で、シールドもしっかりしています。私の場合はPT-160V 220V用でオーダーして作ってもらっています。
値段はそれなりに高いのですがとても良いトランスです。このトランスは野口トランスのPMC170Mによく似ていますが、高圧部が320-280-0-280-320 V で140mA AC 整流して190mAとのことです。
今回聞いたのは春日トランス様ですが、これタップを変更して作ってくれるそうです。私の場合は220Vで、PMC-170Mと同じ様な規格ですが、タップが280Vである点を290Vにしてくれるとのこと値段は38170円とのこと
勿論、100V用でも同じ様に特注してくれると思います。高めの価格設定となるとは思いますが、昨今 野口の電源トランスのレギュレーションがあまり良くないと言われていますのでPMC-170の代替はPT-160が良いと
思いますが、?最近になって、
PMC-170M で300B シングルを作る人が多いとは思いますが、野口では2A3,300Bの専用電源トランスを比較的安価な値段で販売しています。PMC➖170系と言ったら良いのかも知れません
これらは、PMC-170のスペックで作ってある様です。2A3 用がPMC-2A3 300B 用がPMC-300Bで、PMC-170のパワーアップ版がPMC-3520HG となっています。これらの電圧も350Vでは低目ですので
380-0-380 V としてくれると良いのですが、ないものねだりです、野口さん380Vの巻線もつけて下さいね、
春日のトランスはちょっと高目です。最近値上がりしています、ただし ハムプルーフ・バンドが付いているのはジェネラルトランス販売社だけです。
PMC-170の上位品種のPMC-3520HGは容量を増して200mAとなっています。詳しくはジェネラル・トランス・販売社のサイトをアクセスして下さい。

ジェネラルトランス販売社


ハムプルーフ・バンドがついていると、トランスの近辺に磁性体金属があっても影響を起こさないのです。一枚のケイ素鋼板?(磁性体)が紙のシートをはさんでコアとそのプルーフバンドの間に入っているだけのものです。
ご自分で格安トランスのコアに沿って入れてみて下さい、磁束漏れを防ぐことが出来ます。そとに磁界を出さない役目を持ちます。勿論、磁性体のシールド板を近接するとわかると思います。細かな振動が出てし
まいます。夜中、、シーンとなっている時間にブーンと音が出ています。これがウナリです。何が問題か?トランスがバンド型の場合など外側に金属の箱を付けたい場合に磁性体の箱をかぶせるとブーンと振動します。
これは、磁気漏れです。静電シールドなど役には立ちません、かっこいいアンプもブーン音が出て入るのはここまでです。このハムプルーフ・バンドのトランスがあると静かなアンプを作ることが出来ます。
これらが入っているトランスは野口、橋本、タムラ、ISOトランスや一部の染谷、くらいしかありません、春日のトランスはこれが出来ないのです。エイトリックも同様このハムプルーフバンドが出来ません、
私風に言うと素人が巻いたトランスですので、そんなもの出来る訳がないのが口癖です。ちゃんとこのハムプルーフ・バンドをつけましょうね、日本のトランスメーカーさんへ、、、、、
Sonyの100万円以上もするアンプでもこの音が出ていましたね、R-Coreの電源トランスをシャーシに垂直に立てて取り付けていました、なるべく金属の影響を少なくする為であろうと思いますが
夜中にブーンと音が出るのです、。R-Coreで出るのはもうどうしようもありません、お客とはそんな音を一生懸命探してクレームするものです。そんな人は音のない世界で音楽もなんにもないところでひっそりと
生きる必要があると思います。 トランスのウナリは、面白いことに整流器を通すと鳴り始めます。無負荷で整流してない回路では発生してないか?かなり小さいと、思ったことがあります。
ただし、春日さんで提供してもらっているトランスは大変良いものですし、自由度が高いと思います。これからも必要があったら注文すると思います。
ちなみに外国製のトランスはこんな
のはついていません、大笑かな(おおらか)な国民性なんでしょう。

ham prof band

おおよそ こんな具合です



PT-160

PT160 橋本トランスを使った2A3 シングルエンドアンプの例




外国で比較的有名なトランスはルンダールやタイのシルク・トランスですが、Edcor トランスEdcor Transformerなども有名です。
最近、AE Transformerが、よく見ることが出来ます。
ネット上で比較的 評判が良いのは、Trancender Tranformerで良心的な価格でアメリカに注文がかかっています。
シルク・トランスはSACThailanndとなります、BBSもあります。その他 ラジオ少年で有名なのは、Tronですが
位置付けですが、東栄トランスと言う位置付けでしょう。でも日本では結構有名です。安いので、20個もチョーク(80H)を買ってしまい、ジャンク箱に転がっています。作りがとても雑です。南米の町のトランス屋が巻いたトランスの様です。
PSVANE
の真空管や、中華の部品は五麟貿易が秋葉原にありました。。格安のPSVANEの真空管が手に入ります。
gorin boueki
リンクしてあります、秋葉原店は、どうやら行く前に2015年12月には閉店したそうです。テナントが大変高く維持できないとのことでした。通販で通常に運営はしております。
PSVANE 300B  on Feb 2016

五麟貿易の森川さんから購入したPSVANE 300B で試聴した。Feb 2016 試聴結果はここ




ご注意を、NTTと言って、、、、、、


昨日、日曜日の夕方のことです、どしゃぶりで、そんな時にドアを叩く音、ウサン臭そうな若者が、一人NTTの関係の者ですが、名刺もよこさないで、TCP/V4 からv6に変更になります、スピードが100倍になりますなんとかとか
もう100倍だけで、目がくらんで、神妙に聞きこんでしまったが、何かおかしい? プロバイダーを代えて欲しいとか、Yahoo にしたら、ただになるとか言っているではないか?モデムが新式のになるので、プロバイダーに聞いてくれと
言うではないか?回線はNTTなのになぜ、プロバイダーが関係するのか、わからない、最近 ボケテイル関係もあってか?毎日使っているものには頓着がない。
よく考えるとおかしな点が沢山ある、まず名前を聞かない? すでにNTTなら情報は知っているであろうと思うし、YAHOOにプロバイダーを選んだら、Yahooからのアクセスを拒否できなくなる。とにかくここは断りましたが、
ダマすにしても、下手くそな若者です。もっとTCPの関係を勉強してから、ダマす必要があると思います。固定IPでもくれるのなら、多少考えても良いなど色々考えてしまったあさはかさもある。
最近光に入った人は、対応機種なので、何も心配はないし、日曜日が悪い、すぐNTTに聞くことができないのも、振り込め詐欺の様な手口でならない、あんな若者が、
もう少し、からかってやるのだったなあと思うがそんな余裕がなかったのもお恥ずかしい限りでした。もう一度来ないかな? 来たら即110番です。
さて!!


へそ曲がりのラガルトです。HPのほとんどの部分が下手ですが、英語とスペイン語で書かれています。英語部分は一日に
トータルで200ほどのアクセスがあります。ほとんどがgoogleからの検索でやってきたもので、googleが2010の6月ごろに
指定言語が5-6カ国言語に絞った為、一日250以上あったアクセスがイッキに100以下になってしまいました。ヨーロッパ
だけで、5言語は行ってしまいますので、検索のがれとなり検索側は数度言語を変えて検索を入れる羽目になり、いっきに検索
(その後2011,11月にgoogleのプロトコルを変更したらしく、再度 300- 350 以上にアクセスが変りました。)
ヒット数が少なくなりました。検索側は日本のホームページが英語で表示されていれば、有用だとよく言います。下手な程度の
低いと思われる英語でも構いませんので、もし、ホームページお持ちでしたら、英文のWEBにチャレンジしてください。
ヨーロッパの人はそれを希望しています。ちなみにヨーロッパの人の英語、ラテン社会の人の英語、ロスケの英語など
決してうまい英語ではありません。ただ言える事は翻訳ソフトで訳した英語ほど程度が低く粗末です。
アメリカのDIYサイトで、私の英語についてクレームしていた人がおりましたが、その後その人にアンプの指南をした
と言う話もあります。30通ほどメールのやりとりをしました。アメリカ人の英語がしっかりしたものかは、疑問ですが
言う前にNativeである自分の英語の文章の書き方を直して欲しいものです。辞書を見ながらHPを英文に直すことを
お勧め致します。貴重な実験結果は、日本語だけでなく、外国語でも紹介して頂けたらと思います。
特にペルケ(Perche)氏、よろしくお願い致します。

注意:私のホームページを開くと、ポップアップで、私のHPとは、関係のないロッテリーのサイトが開きますが
無視して下さい、ビールスでも何でもありません、無視すれば無害です。これは、motigoの解析サイトがある為で
そのJavaスクリプト中に他のサイトをリンクされたサイトが含まれている為です。初期化の可能性はありますが
解析データーが削除されてしまう為そのままにしてあります。まずは気にしないことです。
PC上で削除すれば、2度と表示されません。もしくは、ポップアップを許可しなければ良い事です。
または、私のWEB を見ないことです。老婆心など必要はありません。

私が良く行く秋葉原の電気関係部品屋さん


半導体関係
マルツ(秋葉原には2店あります)
千石電子、秋月、若松(コンデンサー、半導体、ショットキイダイオードなど)

ラジオデパートの2Fの光南電気(03-3253)8548で、ショットキイ・ダイオード、FET(2SK1120 など)
とても、良心的な大変小さなお店ですが、何でも探してくれます。

注)半導体は若松が良いのですが、価格設定が高いので必要なもの、出る部品はかなり安くなっているので
時々チェックが必要。

瀬田無線は2Fの瀬田さんのところで、購入します。1Fの瀬田無線は、余りにも神経質で部品をさわせてくれませんの
2Fのお店が良いと思います。
真空管は、
クラシックコンポーネント、アムトランス(宮野さん)、タクト(閉店 2012 6月)、アポロそして


サンエイ電機(柿沼氏)のところで購入します。(ただし、2012年1月、昨年夏頃から閉っています。)
瀬田無線2Fの福永さんによれば(2012.4.1):
土曜日のみに限り 2012.4より、息子さんによって開店しているとのことです。朗報です、
お電話で確認して伺うと良いと思います。とても良かったと思いますが、柿沼 氏は昨年 年末に他界したという事でした。
ご冥福をお祈り致します。息子さんがんばって下さい。2束のわらじは大変なことです。出勤日はツイッターを見て下さい。
Sanei Denki Valves AkihabaraTwitter@sanei_denki

数ヶ月前ネットで見た2013年9月ごろに、KT150が出ていました、KT120の一回り大きな茄子球の大型真空管でしたが、2013年の11月あたりから、Tung Sol KT150 と表示されています。
KT150

大変大きな真空管ですね、バイアスが30-40Vとありましたので、KT88なみですのでそのまま使うことができそうですが?、EL156の様に8V付近ではないのですね、KT120 Tung Sol版はかなり評判が良いと言われています。
300B の音に似ているとか?KT88の様なきらびやかな音の傾向はないと言われています。

中国サイトを閲覧すると、最近 中国製のKT120が出てきています。何でも真似をする気持ちは良いが、価格まで高いのは、おごりと思えてならない。評判ですが、中国製比較的 新型の2A3Bは
高価なものより、良く鳴るとのことです。あえてトレジャーモデルなど高価なものを求める必要はないのではないかとあります。

トランスは東栄、野口、春日無線 などです。
山本工芸のソケットは、Amtransです。小物部品は、瀬田無線と海神無線です。この2つのお店でほとんど
部品を購入します。抵抗類が多いです。シャーシはラジオデパート2Fのエスエス無線でほとんどのシャーシを購入しています。
地下には奥沢(シャーシ)があります。また、お店にある試作品が豊富でこれらを購入した方が無難です。あまりない箱が
がおいてあります。NC が置いてありますので、特注も受けています。
奥沢

radio departs

普通の真空管ソケットは、ほとんど、サンエイ電機で購入していますが、物によっては、ANDIXにも良いものがあります。
クラシックコンポーネントにも綺麗な安価なソケットがあります。桜屋にも多くの、部品があります。千石にもギター
アンプの専用部品をおいてありますので、ジェネラル・オーディオに使える部品はかなりあります。
高級だと、思われる、アンプを作る場合は、勿論、「海神無線」となります。カソード抵抗に使うDaleなどの抵抗は
秋葉原では、ここのみでしょうし、音響用抵抗は海神に限ります。コンデンサー類も豊富です。なお、ラジオデパートで入手
出来る部品はかなりあります。無線機部品や、ラジオの製作に必要な部品などもラジオデパートで入手出来ます。
駅前のラジオセンターには、アムトランス、東栄などがありますが、2Fの菊地無線では、各種メーター、小型のスピーカー
を置いてあります。角形メーターは豊富で色々ありますし他店より価格が低く設定されています。奥沢電気製作所のメータ
が多い様です。同じメーターを千石で購入すると、500円ほど高く設定されており、千石は必ずしも安価で部品を購入できる
わけではありません。古くからあるメーター屋さんには、良心的な価格があるようです。


秋葉原のサンエイ電機に KT120 TungSOl がありました。(2011,May 14th)
ペアで 12000円でした。クラシックでは14000円でしたので、2000円ばかり安く売られています。
柿沼 氏いわく、かなり売れているとの事でした。私もワンペア欲しいですね、現在、難しい値段です。


akihabara center

とにかく、毎週末出没しますが、マンベン無く
秋葉原は見て回ります。
試作アンプを作る場合は千石のCR類を使います AITENDO にも良くてかなり安価な部品やキットがあります。アイテンドウで検索してみて下さい。中国の深圳市で作られたキット
を沢山ストックしています。秋月にある一部のキットがマニュアルなしで、半額以下で販売されていたりします。何でもとにかく、豊富で細かいカテゴリーでストックされております。
可愛い、お嬢さんがアテンドしてくえるのも、秋葉原ならでの所であると思います。
秋月には時期によっては、中級品が千石より安く販売されている
ことがあります。マルツと、千石、秋月、鈴商は100m位以内の範囲にありますので、良く見ることです。

真空管の購入はほとんど、秋葉原ですが、一部の友人によると、ネット購入がほとんどでと言います、
ネットの悪いところは、悪い球まで、買わされる可能性が大きく、リスクも馬鹿になりません。秋葉原なら数ヵ月以内
なら交換してくれます。多少高めですが、保証を出来る、秋葉原の商品は強いと思います。
直接、ネットで中国から真空管を購入するのであればかなり違ってきますし、結構良心的です。
ネット、ネットと言っている人に限って、英語も中国語も出来ないお粗末さが普通です。日本国内のオークションで、
偉い顔しているのでは、井の中蛙と言われても仕方がないのではないかと思います。

最近見つけた、三栄電波においてある、セイデンのロータリースイッチが素晴らしく良く出来ています。
従来の方法の接触方式ではなく、とても頑丈に出来ています。(高価です)。
NIKKAI(日開 NKK)S-42 の大型のスナップ(トグル)スイッチ、極めつけです。
4回路2接点ですので、2A3/45シングルなどの カソードバイアスの切り替えに使えます。とても便利なスイッチです。
sanei

東京光音電波のCV21形ロータリースイッチが、三栄電波にあった、結構 電流の流せるロータリースイッチです。前回の注文アンプのスピーカのインピーダンス切り替え
に使いましたが、頑丈で、かなり良いと思いました。秋葉原の三栄電波においてあります。高価ですが、優秀なスイッチです。リンクは東京光音電波スイッチ
特徴のある部品が出ていますか?とオーナーの井上氏に聞くと良いと思います。細かい説明も丁寧にしてくれると思います。そんなこんなで、CV21型のスイッチも紹介していただき、使ってみました。スピーカのインピーダンス
切り替えにはとても信頼度の高いスイッチであると思います。尚 三栄電波はSani
CV21型スイッチのSPEC
CV21

左が部品で、前面のストッパー用ワッシャーを外す、ワッシャーには爪が出ており、位置を変えることにより、2-6ポジションのスイッチとなります





マルツにある、Linkman のR-1610G と言うボリュームコントロールは、価格といい、高品質な別物です。
値段は150円、中級のコスモスの密閉式のボリュームでも、350円程度ですので、どっちが良いか不明ですが
この150円のPOTは良い音がします。大きさが小さい為浮遊容量が小さいのではないかと思います。
自分のアンプはこれで十分です。結構長い間使っています。ただ問題は、長持ちしないのです。開放されていている為ガリになってしまいます。

2A3C NGG は幻の真空管となりました。昨年(2012)の11月頃、NGGが閉鎖されたためです。現在は同じ工場から
PSVANEブランドで、2A3Bを出しています。安価なのは、これのみで、Tresure バージョンの高価な2A3Cを製造しています。
安価な2A3は1モデルのみです。良くて廉価な真空管は製造しないのでしょうか? 中国製放れの原因にならないと
良いのですが?2A3C を使った中国製アンプもなくなるのでしょうし、付属真空管が高価でお粗末な中国製アンプ
になってしまいそうです。中国はあまり頭を使っていませんね、そう思います。


時間が経ち、メインアンプの300Bシングルのアンプで使っている抵抗をAMRSに変更したのですが、音がぺナペナな薄っぺらな音に
なってしまったのです。それで、残骸から残っている、元のに戻しましたら、元の低域の忠実な音に戻りました。コンデンサー以上に
音が変りますが、AMRSにはランクの違う音。MJで散々良い評価をしていて、彼らはどんな耳を持っているのでしょうか?
今回 元に戻した抵抗は、タクマン製の抵抗の金属被膜抵抗(REY)です。この抵抗は安価な上 音が良いと評判の金被抵抗です。
2A3や300Bのシングルではこのタクマンの金属被膜が良い様です。桃色(炭素被膜 REX)が良いと言われています。これらも個人の好みの問題ですので何とも言えませんが、金属皮膜抵抗が好きです。
TDO Metal
出てくる音にびっくりすると思いますよ!!上の抵抗はTDO RSN1S ですが、イーグローバレッジ が販売している様ですが、
製造はTakman です。この抵抗によって低域がボンボン出るアンプとなる訳です。ラジオデパート 2Fの瀬田無線で売られています。
REX REY
REX が炭素被膜でREY が酸化金属被膜抵抗です。千石電子で入手出来ます。ここにはニッコーム、KOA もあります。
Nikkohm

上の抵抗はニッコームの金属被膜抵抗です。音が良いと言われています。特に高周波特性は良い様です。ただ、
真空管アンプでは足が短いので使いにくいのではないかと思います。
真空管アンプをはじめた頃はスケルトン抵抗も使いましたが両サイドの真鍮のキャップが取れてしまって困った経験があります。

もう20年も前の事です。

千葉県成田市サウンド・ハウスなどで、部品を買うのはやめましょう。並行輸入会社で、日本に法人を持っている外国メーカーの製品などは、この会社に大変迷惑をかけられています。
ギター・アンプなどの部品は秋葉原の千石にありますし、秋葉原の桜屋などに沢山、それも安価でおいてあります。製品などは壊れたら、もう大変、素人集団が修理するのですから
果たて疑問を持ちます。あんなヘンピな田舎にある企業に優秀な技術者がいる訳もありませんし、。。。。。。真空管などの値段などは、高すぎます。商品によっては破格値のものも
ありますが、ほとんどは、法外な値段だと思って、それで検索して安い物をGetしましょう。
Panasonicのいやがらせ

私は、かなりの年数 Panasonicの代行店をしていました。代行店とはお抱え社員、メーカーの看板を背負った言わば保証の無い社員です。技術社員です。測定器は持ち込み携帯電話を
直していた人達は数百万のスペアナを自前で持っていたと聞きます。私達はジェネラルオーディオ屋ですのでせいぜい、ワウフラメーター、小さなコンプレッサーの付いたハンダ吸い取り機
トラボル、歪測定器、周波数カウンター、2現象300Mhzのオシロスコープ、テスター(針式とデジタル式)、半田ゴテ、もろもろの工具などを持ち込んで修理をする訳です。
個人在庫の部品は100万円程度です。光ピックやLSIがほとんどで、これらが高額の在庫部品です。部品は自前でPanasonicから購入したのです。ピンはね率は開業当時は20%以下でしたが
この仕事を辞めた頃はピンはねは40%近くになっていました。昔からやっていた人はかなり儲かった仕事です。多い時期で120万円以上の月収がありました。どうでしょう、いい仕事でしょう。
汚い代行店もおりましたね、再修理なども請求してた、浅野君、この人簡単なものしかやらないし、再修理は他の修理屋へ平気でフルのです。ノンベイで、よく上司達を誘っていましたね、
汚いお金で誘っていたのです。生涯こんな野郎は忘れてもいまだに夢に出てきます。毎晩行きつけのバーへ深夜まで飲んだくれて次の朝は酒の匂いプンプンでPanasonicへやってくるのです。
お酒をタシマない人には何と苦痛な毎日でしょうか? この浅野くんはPanaの酒仲間を引きつけては俺の悪口を言いたい放題なんですね、たまったものではない。
関東では集中方式が始まったのが1993年頃です。片道4時間の道を毎日電車で通勤したのも夢の様な話です。集中センターが始まった頃は、関東でも指折りの修理屋でしたので月に80万円以上は
稼いでいました。そんな時代でした。250台以上修理すればまあまあの生活が出来ました。70万円程度です、集中センターではピンはね率が高かったのでそうはうまく行かず、その代わり
修理品を沢山あげましょうとの事でしたので、多い時期には500台ほど修理しました。こんな世界でもVideoレコーダを修理していた人は月産で250万円も稼いでいたいたと聞きますし、
ウオークマン・タイプのヘッドフォーンステレオを修理していた人は一日40台ほど修理していましたので、900台も修理していたと聞きますので、200万円ほど稼いでいたのでしょう。
ところが再修理率って大体皆さん同じなんです。5%以下ですね、数やる奴らは掃除もしませんしアイドラ交換しただけで、正規料金を取りますので、沢山出来る訳です、俺曰く泥棒です。
ソニーの代行店時代から綺麗にするのがモットーでしたので外装を綺麗にしることで、80%の修理は終わったと言われる事を教えてくれたのがソニーサービスの故 石井マネージャーでした。
とにかく細かい人で、関西の人でした。仕事がとても綺麗でしたね、オープンリールの名手でした。よく喧嘩しましたよ、好きな人の一人でした。その人がお掃除を教えてくれました。
ソニー時代は26歳位の頃でしたが月で300台ほど何でもやっていましたね、ソニーは田舎のサービスステーションで掃除機もラジカセもカラーテレビも何でも修理をしていましたね、そんな時代
でした。集中化のPanasonicは修理台数の多い人は末尾4番を頂いていました。末尾 4番とは末尾が6から9までの伝票番号の4番です。この番号の中には機種区別があったのです。
皆さんが嫌いな修理品はこの4つの番号の中にあったのです。集中方式の場合 Panasonicでは、その当時 伝票番号は販売店、販売会社が添付して来ており、末尾の番号が6−9は糞の機械
真空管アンプも時々ありました。皆さんが数時間かけて修理する製品を俺に振ってくるのです。これが関東、甲信越地方からやってくるのです。最初は真面目な製品ばかりでしたが
台数を重ねるうちに変な機種ばかり俺に当たりました。当然皆さんに均一に修理の機種が当たるのでしょうが、私に限って生産中止の物や皆さんが嫌いな製品ばかりが俺にやってくるのです。
これは嫌わ割れ物の水島さんのの役目だったのか?早くやめろと言ったのか不明ですが、そんなのもニコニコ修理していた毎日でした。苦痛なのは1ヶ月ほどでしたね、段々向上するもので
何の苦もなく修理をしていました。これが松下の嫌がらせです。汚いやり方です。その内に素人さんの社員が診断してLSIなどをくっつけてくる方式になり数年でこの方式は終止符が打たれた
様です。ベルトコンベアで修理品とわけのわからない的の外れた経験のない社員が診断すた部品がやってきたのです。ここでも浅野くんは汚いやり方をやっていましたね、
絶対時間のかかる修理品はやらないのです。それを了解していたPanasonicの上司達は何を考えていたのでしょうか?俺の場合は修理も終わりだなあと思ったのです。Panasonicを辞めました。
長い契約 代行店を辞めたのもこの糞 浅野とPanasonicのせいでしょう。ここから日本エリクソンへ、そして南米へ再度挑戦、それから色々な修理の仕事をやってもう70歳近くになって
しまったわけです。温床に浸かって修理をやっていた時代は終わりがやってきたのです。1998年頃です。それから10年もしない間にPanasonic集中センターは無くなり、
日本のジェネラル・オーデイオの終息時期に入ったのです。そうなる運命であったのでしょう。その後 ソニーの修理部門の匠にも1年在籍していました。そこももうありません、
それから中国製を扱った輸入商社を転々として、きらびやかな修理人生は跡形もなく、でもほそぼそとまだ続いています。67歳いまだに、修理屋です。これでご飯を頂いております。
輝かないガレージメーカーをやり始めてもう14年です。いつかはヒット商品を作る夢をいまだ見ています。そんな現在です。
もっと若い頃は何をしていたのか? 私の学歴は国立高校に専攻科という部門がありました。そこで無線工学と無線通信を学びました。専攻科は普通の高校や電波高校の卒業生などが専門知識を持って
挑む学びやだったのです。そこを出ると頭の良い子は船舶の通信士や陸上局の通信士になるわけですが、普通の学校を出た私には難関でした。無線通信士として職を選ぶことは出来ませんでした
職人になろうと決めたのです。そこで取得出来た資格は多重設備と総合無線通信士3級でした。トンツーは今でも120字/分の送受信が出来ます。自転車と同じで忘れません、
この学校では一日に4時間以上のトンツーの送信と受信がかかされていました。それが2年ですから頭の中はトンツーです。
学校を出てからは外国船舶の無線機の修理、航行機器の修理やキャリブレーションなどの仕事、新設などでした。その後 移動局の修理となりNEC系の企業で無線機の修理をしていた時期がありました。
1973年、石油ショックでした。電気関係の仕事が下火となりここから始まった、アメリカでのテレコの修理を見つけたのが1972年でした・1973年 6月一人で渡米アメリカ南部の東海岸の
USA基地の町 Jacksonville fla でしたZip 32211 でした。企業名はNational Merchandise Co INC で2000人程度の社員がおりまいたそこの会社の倉庫のサービス部でした。
その頃の仕事仲間のDavid Gates(WB4EGE)やRechard Miller(K4IFG)は今でもfacebookでの友人です。要はHam仲間でした。二人ともExtraクラスを持っています。


中国にある信頼できる部品屋さん


KYK Audio

信頼出来る中国の部品屋さん 1 つまみ100個作ってと言うと、作ってくれる企業ですそれも安価です




Ask Mrs Mable Mable Audio

信頼出来る中国の部品屋さん 2




XE20 and 45

45/2A3 Single Ended Amplifier using as Emission Lab 45 SET on 2010


from JacMusic.Com



45/2A4 Inter stage Transformer drive

45/2A3 Single Ended Amplifier using as RCA 45 SET on 2011



ISO Tango FE12S 2A3/45 シングル

ISO Tango 2A3/45 Single Ended Amplifier on OCT 2011



in Turkey on June 2012

Mr Karamanli Audio room in Istanbul ,Turkey on 30th June 2012


Just a parts of Mail from Mr Mümin Karamanlı of Turkey on 27th June 2012.
♪♪ He said "sound quality; Jadis looks like a crow; Kayra 2A3 looks like a nightingale."♪♪
source and speakers :CD Player is Naim ,Pre is47 Laboratory ,Speaker are Supravox.
小さなアンプでSupravoxのスピーカーを駆動している光景です。トルコに納入された2A3/45シングルアンプ June 2012 in Turkey


SPDIFコンバータ その他諸々面白い電子工作部品、 最近秋葉原で発見した、小型基板キット屋さん アイテンドウ Aitendo と言う 基板、キット、電子部品屋さん


秋月での同様な基板がある まして、マウント済み SPDIF基板が税込み完成基板が950円なのです。入力はUSB角型のコネクタで、出力はSPDIF 2系統 光とメタルケーブルの2系統
そして、アナログ出力が1系統のものです。950円と言う価格はこの基板を使って色々な実験が出来るのではないかと思います。USBデジタル入力のYAHA アンプしかり
色々なものが簡単に出きると思います。店の中は細かい部品が沢山あり、フラットICのアダプター、豊富なIC、半導体、PICマイコン、PICマイコンプログラム基板など
何でもあります。まずは、訪問をすることをお勧め致します。Aitendo 楽しい電子工作です。
場所は、秋葉原、まずは、ネットの情報を参考にして欲しいと思います。来店には必ず、スマートフォーンと虫眼鏡を持参することです。とにかく細かい有用な部品が沢山
置いてあります。綺麗に整頓はされているのですが、二人のお嬢さんでの手を借りずに、効率良く部品を探すには、検索の出来るスマートフォンと虫眼鏡が必需品となります。
兎に角、電子工作に必要な部品は安価で何でも見つける事が出来そうです。千石より、秋月より安いのですから、あとはスキルさえあれば、何でも作れそうです。11stMay 2013
ただないものはないが、有用なものが大変 多いのが特徴です。

SPDIF 完成基板


ガレージメーカーである私

私はガレージメーカとして、これらのアンプを作り、そしてこのページを公開しています。さてこれらのアンプは50台近く、外国へ売っているのですが、実際これによって生計をたてるていけるのでしょうか?
これをどうしても気にする人たちが多いのも事実です。10万円のアンプを作っても1万円は稼げません、数千円が良い所でしょう。アンプを作っていれば、当然わかることです。
執拗に無用なアクセスをする人たちに大変困っておりますし。本職の仕事がなかったらこの割に合わない仕事はやっていけないのです。言わば無料奉仕でアンプを作っているに過ぎないのが、私としての
ガレージメーカとしての仕事です。あなたたち、程度がとても低い人間であると思います。ある人等、20万のアンプを作っても数千円の手間しかでないと言うのが実状です。

その2
伊太利亜製のシャーシが箱で、トランス類が合わせ型のバンドトランスを使った代物 つまりTectron のアンプと比較して値段が高いと言ってきた人がおります。つい最近のことです。(注:外国からのメール)
あんな素人アンプと一緒にしないで欲しいものです。木の箱に入れて、アメリカ製のフイルムキャパシター 1500円程度を使ったアンプと同じにしないで欲しいと思います。
有名=音が良い、木の枠に入ったアンプで、売れているから音が良い、合わせとランスで、見た目 音が悪そうです。多分 上は30KHz位で、落ちてくると思うような特性のトランスを使っている。
もっと悪いのは振動するのではないかと思われる大きな電源トランス、コアの材質が悪いので、しかたがなく大きなサイズのトランスとなっているが、この傾向は外国でトランスを特注するとこの傾向になる。
Edcorのトランスがアメリカではかなり有名ですが、とにかくでかい、ハモンドしかりで、低域はしっかり出ているが高域は何かだらしない音であるのが普通、この風潮は日本製の木枠の外国では有名な真空管アンプが
その割には音が良くなかったとか聞きます。3極真空管のドライブに5極真空管を使ったら、良いトランスを使っても上は伸びないは、皆さんしっていると思います。ましてぐうだらな自作トランスを使っている
ので、音が生きてないのではないかと思われる。トランスはトランス屋で作らせないと良い音を出すことができないものです。ドライバーは3極真空管を使わないといけないのです。電源トランス屋じゃ良い音のトランスは
できないのです。そこがアメリカ製や伊太利亜製のトランスです。日本製は違います。まだ存在するタムラや橋本トランスを大切にしたいと思います。まずは皆さんが還元すること、つまりアンプを沢山作ることです。
野口のトランスも悪くありません、最近使ったPMF15WSは良い音をだしてくれましたし、春日の小型トランスも良いと思います。でも電源トランス屋のオーディオトランスは音が悪いのは世界共通です。
ハット・オーディオも良いと言われていますので、機会がありましたら、使ってみたいと思います。比較的高価な伊太利亜製の真空管アンプなんて買うな、、、と言いたいと思います。
注)ミラー効果の関係と出力インピーダンスペルケ氏の為になる説明です。必ず読んで理解して下さい。お断りなくリンクして
失礼、
私のアンプ作りの1品とは? 
Kester
やはり、半田なんです。これも無鉛半田ではなく、アルミットでもなく、ここ数年はスパークルハンダ H60Aの鉛ハンダですが、アンプ製作には音が良いとされている、Kester LOT W120946 を使っています。
音が良いと言われるハンダです。桜屋や、サンエイ電機などにおいてあります。千石でも見た様な気もします。「キースター」と呼ぶのでしょうか?とても使いやすいハンダです。ぜひ、、、お試しを、
長い間 佐藤電機の鉛入ハンダを使っていましたが、それもなくなり、千住金属の H60になり、今ではもっぱら、このKester です。
網線 つまりウイックキット、ハンダ吸い取りは、ウイッキットでも良く、これは歴史が大変長く、アメリカ製がほとんどでしたが、最近はライセンス契約で日本の工具メーカーが作っています。サードパーテイでグット製も
あります。貧乏な人は、網線を購入しておき、これを松脂をアルコールで溶かした溶液に入れて天日で乾かします。乾きましたら、小さな袋の中に小巻にしたハンダ吸い取り線を入れておきます。きっちり袋を閉めないと
風邪をひいてしまいますので、管理には注意が必要です。メーカー製のハンダ吸い取り線も出来たらビニールの袋に入れておくと持ちが違います。メーカー製でも風邪をひきますので油断をするといざと言うときに吸い取りが
悪くなります。網線の表面が酸化して、ハンダの吸い込みが悪い為です。

先日、外国からあった、メールでのお話し


5 極管を使ったアンプを電源を入れて、スピーカーをつながないでほっておくとどうなるか? つまり2次側にパラに入っている抵抗は何の為、
と言うメールがありました。この抵抗は、5極管のスクリーングリッド焼けを防ぐものと、説明して、返信しましたが、真空管アンプはショートよりオープンに弱いと言うことは知られていることです。
ある日、アンプの電源を切るのを忘れて、スピーカを外したまま、ほっておいたら、気がつくと鳴らないなんて、話は一度は経験することです。どうしてか? お考え下さい。宿題。

作らない製品


注文で作らない製品 10項目

1) 入力ボリュームのないメインアンプ特に真空管アンプ
2) プッシュプル・アンプ 
3) プリ・メインアンプ 入力ボリュウーム以外のアクセサリーのついているアンプ
4) RIAA イコライザー
5) プリ・アンプ
6) ヘッドホーン付きのアンプ 若しくはヘッドホーンアンプ
7) 真空管 コンパチ・アンプ
8) DAC などのデジタル機器
9) 高圧を使っている真空管アンプ(700V以上)含めて大型真空管のアンプ
10) ないものねだりのタンゴ・トランスを使った真空管アンプ

まあ、こんなものでしょう。これはリスクが高いからです。1Wのアンプでも数十万円は簡単に行ってしまいますので、ワットと値段はあまり相互関係はありません。
そんな世界です。自分で製作して使う分には良いが ひとそれぞれ音の好みがありますので特にDACやRIAA、プリアンプは作って売らない方が良いと思います。


シャーシに穴を開ける方法 秘策


これを使います

シャーシ上に細いマジックで作図するわけですが、その前に上のマスキングテープを全面に張り付けます。以前はオカモト・テープを使っていました、最初は良かったのですは、どうも途中から中国製になり
ノリが強くて取れないのです。ノリを溶剤で溶かして、それは苦労しました。ノリの強くないマスキングテープを探していたのですが、最近 試しに使ったテープがPEクロス養生用テープです。D2で売られているもので
乳白色のテープです。べたべた貼り付けてもしっかり付いてはくれません。シャーシ上にくまなく貼り付けることが出来ましたら、マーキングをしていきます。
センター・ポンチでトランスの四角い穴、真空管用のドリルの位置などを細かく設定していき、マーキングしたのちに、ポンチで印をつけていきます。大き目の穴はその部分はテープを取り除きます。ハサミで切り落として
シャーシに穴を開けていきます。穴があきましたら、綺麗に取り去り、シンナーやアルコールで軽く清掃をします。
その後、部品を取り付けましたら、軽く再度 テープを貼り付けていきます。トランスなど傷になりやすい部品は梱包材で被います。ダンボールなどで補強して巻きつけます。
必ず部品の位置を確認してください。反対にして配線を行います。そんな風にしてアンプを製作しております。
シャーシと言えば今やタカチですが、真空管アンプのブームを起こしたと言われるもう一つのシャーシメーカが千葉市川にあるTokyo Boxです。こっちがオリジナルで鈴蘭堂はこれを模倣したのかはわかりませんが
タカチのシャーシはオリジナルではないのです。もしかしたら相互関係があるのかも知れません。どちらかが下請け(協力会社)の可能性もあります。自由性もありますのでオーダーをしてみると良いと思います。
つまり老舗です。もしタカチが真空管アンプ用シャーシを止めても、東京BOXがあります。元々はこの企業が始めた仕事でしょう。


Tokyo BOX






アイテンドウの部品


makisen VOL



balance VOL Aitendo


真空管アンプを作る人はわかると思いますが、1Wの巻線ボリュームです。これがたったの150円です。45 や71Aなどのハムバランスに使えそうです。下が分解写真です、完全密閉にはなっておらず、
簡単に分解ができます。比較的しっかりした作りです。中国製の真空管アンプのハムバランサーに使ってあるのか?も知れません。が、、、、、、趣味のアンプには充分使えます。思わず、とっさに
使いもしないのに5個位購入しました。

いつか作ろうと思っていた、4P1L 3結 シングルアンプ


4P1L シングルアンプ 25th May 2014


4P1L Single Ended Amplifier at home(using fladance mp player) 1.5 W with PMF-7WS

回路図はここです
2014.5月31日 秋葉原のサンエイ電機によったら、4P1Lの中国製版が売られていました、確か名称は違っていたような、?1個 800円でした。今ならまだ安い、、、ショットキイ・ダイオード 60A 60Vが10個 100円でした。6SD7 が1本500 円でした。
メッシュでとても綺麗な電圧管です。
shottky diode


ところで、上の袋物に入っているのがショットキイダイオードの10個入りの袋です。1個 10円です。とりあえず2袋買いました。型名はE83-006 です。60V 60Aの代物で順方向電圧が最大で0.54Vとありました。
そこで、実測しました。まずは低圧で3V前後で3A流しましたら、これが低く0.24V でした。3個 直列にしましたら、0.76 V位になりました。これはとても良い電圧です。3.3 Vの5Aクラスの低損失の3端子レギュレータの出力にこれを入れると
ちょうど、2.5V 強になりました。これで、45や2A3のフィラメント電圧が出来ます。2.5V用の3端子レギュレータも最近では出始めましたが、まだまだ電流値が低くフィラメントには使えません。
CPU まわりの電源用に大電流用3.3Vのレギュレーターが市販される様になりましたので、これを流用します。今回はこのレギュレーターで鳴らします。レギュレーターの必要性は真空管を交換した場合におのずと電圧が違ってきます。
電源に直列に入れた電圧調整用の抵抗では、真空管を交換すると電流値が違いますので、電圧も違ってきます。まして、外国などの場合家庭の交流ラインの電圧が不安定ですので、定電圧レギュレーターは必要になります。

LT1585-3.3 4.6A リニア・テクノロジー製の低損失型の3端子レギュレーターです。1個 1200 円程度の優れものと思ったのですが、
いやに小さいのですね、こんなもので4.6Aも流せるのでしょうか? 大きめのヒートシンクをつけても負荷をつけなくても、かなり熱いのです。試しに2A3 をぶら下げて見ましたが、、1時間ほど、まあ何も起こりませんでした。
ただ問題は、ヒートシンクをかなり大きめのものにしないと、使い物になりません、これを密集したCPUの電源に使うのでしょうか? 最近の若者の設計者は一体何を考えているのでしょうか?

こんな物、使い物にならないのではないのでは?と思えてならない。やはりアナログを理解していない世代が設計した物とはこんな物なのでしょう。2個購入しましたので、これは取れない損失でしょうか?
こんな熱を膨大に出す物を真空管アンプの中に入れることは、難しいと思いました。やはり大きめな不安定素子の巻線抵抗に軍配が上がるのでしょうか?何もかもが、時代に逆行している世の中です。
簡単なことです。熱をどこかに逃さない限り電圧を落とすことは出来ませんし、これはたったの数ボルト程度でも同じことでしょう。まだまだ、技術の進歩とは、電力を食いすぎです。
7V DCを3.3Vに落とすにはその4V近くを熱エネルギーにしなければいけないわけです。結局はこの方式しかありませんので、これでテストするとしましょう。
結局は回路は以下になりましたが、放熱板が大変熱くなります。

disspation


この結果で言うとちょっと簡単に3つのフィラメント電圧を切り替えることが出来ませんので、スイッチの登場となりそうです。もしかすると大丈夫?
最終的には定番の LM338 となりそうです。但し、大きい放熱板が入るかは、難しいところですが、ブースト回路は間違うと、ドライバーのICがショートする可能性があります。
回路図は以下の通りです、電圧切り替えの抵抗はあとで実験で求めた値を付けるつもりです。大きめの、放熱板を中に押し込むとします。ところが、Fugakuサイトを見たら、LT1084CTがありのですね、
これを使ってみようと思います。熱が尋常ではなくしっかりした放熱板が必要です。これを逃げるわけにいかないのですが、真空管アンプ内部がかなりの高熱ですので、半導体から出るで、悩んでいます。
結局は、7.5AのLT1083CPとしました。こんな大きなのは必要がないとは思いますが、LT1084CTと比較するとフィジカルな面でもかなり違いがあります。値段も2倍近くしますが、
LT1084CTの原点はNational SemiconductorのLM1084の様ですが、LT1084CTは1000円前後ですが、LM1084は同じスペックで400円ほどです。秋葉原の光南電気(ラジオデパート2F)においてありました。
LT1083CP 2.5V Test


上の状態で、2.55Vで2A3がぶら下がっています、入力は5V DC,熱いが手でさわれる状態です。4.5Vまで下げるとかなり温度が下がります。1084系ではICの体積が小さい分ヒートシンクをつけても熱いのですが
この位のヒートシンクですと、まあまあOKと言うところです。千石で200円程度です。5Vの出力はかなりリスクが小さく熱もかなり低い様です。4Vまで落としてもOKです。マージンが最大で1.5Vですので
ここまででしょう。入力を3.5Vまで落としてみますと、2.55Vを出力しています。手で触れっても暖かい程度です。10分程度たった、みそ汁のお椀の端程度の温度です。やはり大きめのヒートシンクと
入力電圧を落とすとかなり熱から逃げることが出来ます。実際はもっとリスクが高いのですが、つまり、これを外側でなくアンプの中に入れますので、リスクは高くなります。
もう少し安価であれば、おうちのアンプの中にも入れることが出来ますね、、!!。見栄えを気にしないのであれば、ヒートシンクを外に出すことでしょうか?
高い熱は、半導体の暴走につながりますので、最低に落ち着かせた方が良いと思います。本体は真空管アンプですので、重要なことです。ちなみに、+5V での300Bの場合は、まったく異常は認められません
でした。45の用な1Aを多少越える電流の場合も問題はありませんでした。
微小な電圧の調整には上記で紹介のアイテンドウの巻線POTが使えそうです。フィラメントの電圧は電圧計を継いで、管理しても良いと思います。
この部分に定電流素子を入れると音が良くなるとFugaku や、アレハンドロさんのサイトにも紹介されていました。

フィラメント回路

出来上がった、フィラメント電圧ブロック、これを中に入れます、シャーシの端になると思います。小さいのが220VのFETで、比較的大きい放熱板は、フィラメント電源の回路を組んだものです。これをスイッチで切り替えます。
電圧は2.5V と5.0Vとなります。一応電源の関係で 3.0Aまで保証しています。トランスが大きければ7Aまで保証されています。アンプのシャーシにぴったり取り付ければ何とかなると思いますが?
放熱板をもっと大きなものにしたいのですが、これが限度の様です。調整抵抗はかなりシビアですので比較的高い値のものを選んだ方が誤差は少なくなります。1~2オームで電圧が変化しますので、2倍以上の値を選んだ方が
良いかも知れません。この例では 2.5Vは2.55 V , 5.0V は 5.0 Vとなりました。もう一つは誤差なしです。入力と出力にタンタルを抱かせることを忘れない様にします。低損失キャパシターでも良いとされていますので
タンタルの入手が難しい場合はオーディオ用の低損失キャパシターでも構いませんとマニュアルに記載されています。
放熱板が大きい場合は、LM1084,LT1084 で十分であると思います。下の抵抗を開放すると入力の電圧と同じになります。
3端子レギュレータは2種類あります。LM7805 系 で一般に使われているIC、3Aのものは、LM780T05と言う3A物です。またLM1085 と言うこれも3Aですが、低損失型のICです。最近はこのICが多くなりました。
低損失型は、入力が1V~1.5Vの出力差でも動作するのです。元々は、PCの周辺の基板上で、5V電源からその他の電圧を得る為に開発されたのであろうと思います。5Vから、2.5V,3.3V などがあります。
2.5V 用は最近見かける様になりました。(2014,3月前)秋葉原で市販されたのがこの頃です。が実際は数年前にすでに出ていた様です。
2.5V 用 ICは以前使ってみたのですが、電流容量が小さいのと、正確には2.5Vではなく2.45~2.48 V  1 A あたりがスペックであった様です。これでは使いにくく、真空管アンプのフィラメントでは使いにくい為です。
LM1084と言うICがあることがわかり、LT1083CPと言う7Aの可変型があることがわかりこれならOKと思いました。


なお、製作中のサイトは、ここになります。




heater circuit


LT1083CP 7.5A




これから、、、実験して、、、続く、、


今、とても欲しいものは、「Raspberry Pi」ですね、、、たかが 数千円で手に入るのですが、その数千円がありません、まあ今年中には何とかしましょう。
これ、Linuxのサーバとして動くのです。MUsic サーバとして一台欲しいですね、まあ古いPCが家庭LANの中でMusic サーバーとして動いているのですが、でも、Raspberry Pi があると良いなあと思っています。
ネットを検索すると若松においてあります。、、、、、、、、、、、、

とうとう、入手してしまったRaspberry Pi +B と 24 Bit USB DAC +SPDIF出力 


2年前に Raspberry Pi が販売された、お金がないので、買えないたったの5千円のボード、そして、1週間ほど前に見た、 DigiFi⑮の広告、、、4000円ほどの雑誌 基板付きで、
計画は、24bit のSPDIF出力で、FN1242A DAC を鳴らす、、、  どうしても離れることが出来ない FN1242A の音、勿論真空管 バッファー付きです。
そして、Raspberry Pi +B で MPDを使った Music Server です。 
楽しみです。DigiFi15
これは良いと思いましたが、、、?
Raspberry Pi
2枚の基板もそろったし、、また私のオーディオ 製作がはじまろうとしています。ここまで、7th Sep 2014
さて、、、
何ができるのか?オーディオ屋ですので、以下の用途があります。
☆☆ソースはRaspberry PiB+を使い、USBーー>SPDIFコンバター24bit以上を通して専用再生機を作る(専用の32bit DACも販売されていますが、)
USB-->>SPDIF若しくはデータ直結で自作DACを駆動します。Amanero DD 参照のこと
(2)Music サーバーとして使う、若しくはファイルサーバーとして使う。
その二つでしょうか? 
番外では、タブレットの製作なども流行っているとの事です。つまり電車の中で自作のタブレットを動かす、それも木枠のタブレットです。さぞ目立つでしょう。

Raspberry Pi +B と 24bit SPDIF DAC付き 基板の入手

Raspberry Pi +B を若松で、、、、マルツでは売り切れで、無かった、、、、それで若松へ行ったら、ありました。同じ値段で、
これから、 Music サーバの作成がはじまろうとしています。 Music Server は、既に 家庭LAN 上にあります。これは、古いFujitsuのPCに Vine Linuxをインストールして、Music serverとして
使っています。ここには、100ギガが音楽、動画 保存してあり、この代わりとして、この小さなLinux 機が使われます。これからです。

これは、Ver1 の Raspberry pi ですが、今年、アップデートされた、USB端子が4つ ついている、Raspberry pi +Bです。
そして、2週間前にネットで見た、以下の雑誌、DigiFi 15 です。(注:DigiFi15はDAC内蔵ではなくDD専用機で録音が出来ます)基板付きのUSB SPDIFです。一応 DAC内蔵ですが、SPDIFをFN1242A 自作DACをつなぎます。
(((と、ここまでは良かったのですが、、、、、)))
個人実験用にわずかですがこのICをキープしておきました。とうとう、廃版になってしまったICですが、これを使ったDACを使います。PCM2704ではUSB 16bit SPDIFですので、これがあれば、
USB 24bit のSPDIF の実験が出来ます。3990 円は手頃な値段でしょう

ステレオ/サウンドではLinuxで使うことが出来るのか検証していないのだが、彼の雑誌には、専門家がいて、つっつく人(技術屋)がいないのでしょうね、雑誌を沢山出している割にはブルジョワで、何の訳にも立たない専門誌も多いのはしかたがないことでしょうか?残念です。
お答えは、Linux何て言うOSも知らなければ、マイナーなOSなんて、どうでも良いと言う回答でした。ステレオサウンドで作った基板ではなく、OEMの基板なのでしょうか?実際はLinux Raspberry PiB+では認識することが
わかりました。

基板は台湾製、特注物で、Raspberry Pi B+ につなげてみたら、簡単にLinux でも認識しました。それを自作のDAC FN1242A 真空管DACにつないだら、音がしっかり出てきました。
現在は、DigiFi15の SPDIFコンバータを通して、音楽を再生しています。Olasonic さんでもわからなかったことで、Windows7では問題はなかったのですが、このRaspberry Pi B+ と、Volumio でも問題はなくまずは、
DSD の再生をトライして行こうと思います。今のところは、FLACを再生していますが、コントーロール端末がないと操作が出来ないのも不便ですが、携帯の端末でも Air playで操作できますので、車載などでも使うことができると
思います。その場合は無線LANが必要になります。
そして、Raspberry Pi B+をもう一つ購入しました。もう一つは、ファイルサーバーとして使います。勿論 ほとんどの使い方は、音楽ファイルです。ちなみに、最近はこれらの系統でCubox-i とかCubox-4proなどがあります。多少高価で
すが、使い勝手は良い様です。こちらは中国製ではなく、イスラエル製です。
操作はウインドウズでもMAC OSでも、Linuxでも携帯端末でも行う事ができます。(携帯端末は実際はLinux か BSDを使っているのが普通です)Raspberry Pi やCuboxでもアンドロイドを動かすことが出来ます。

2014 年末の秋葉原の秋月にはこのRaspberry Pi や、Beagl Bone Blackが山の様に積んでありました。(2014 年末)12月末の価格は5000円でした。A+や初期モデルも売られていました。ケースは、千石で1050円で、
また、秋月にはEL液晶があることでしたので、文字が白の基板を購入しました。ちなみに16文字X2行の表示板です。1400円ほどでした。文字の色は、緑、黄色などがあります。
Olasonic DDC Digifi 15 DDC

Olasonic DDC



Volumio 1.51 + FC18 Linux MATE

Raspberry Pi B+, Volumio MPD を通してOlasonic DDC(Digifi 15)


300B シングル +MPD Volumio 1.51

入力回路には、FN1242A 自作 真空管DAC がつながっています、、、28th Dec 2014 Raspberry Pi B+ 用 I2S DACの製作 



RaspberryPiB+

Rapberry Pi B+でDSDを再生する、ハイレゾ、、、のマトメ


300B シングルアンプ

Western electric の 300Bを使った300B シングルアンプ 2003年製作

2003年頃、製作した300Bシングルアンプです。300Bは、数ペア保持してますが、普段はEHの300Bを使っています。この300B段々音が良くなってきましたね、ウエスターンのペアは18年ほど前に購入したものです
その他、セトロンの300Bを持っています。中国製のワンペアともあり、これも負けない音がします。中国製も品質があがってきたと思います。WEとCetron の300Bはほどんど使っていません。資金があったら中国製の
300Bをワンペア欲しいですね、
2016年になって、南米からオーダーされた300B シングルアンプ手間賃はほどんどなく、小遣い程度の工賃で作ったアンプとは言うものかなり高額です。私にはこの額のアンプを持つことは出来ません。
念のため、、、、以下

new amp 300B 2016
Going to Next PageHashimoto H20-3.5U using 300B Single Ended Amplifier DIY on 2016
Ham Station for HF

Raspberry Pi B+ を使ったDAC付き Music Server です。3rd Mar 2015




My Network 28th Dec 2014




ところで、

新品のハット・オーディオの HO-808 もあるし、そろそろ、青いトランスの300Bシングルでも作ろうと思います。
Raspberry Pi B+

Raspberry Pi B+ の紹介


/2A3/fladance/movie/raspberry-maray.mp4

Raspberry Pi B+ の音楽サーバーをsambaを通してLinux端末で音楽ビデオを再生している



USB Raspberry Pi B+

1テラのHDDの上に乗ったRaspberry Pi B+


現在の段階では、Raspbery Pi B+ 2台、その他音楽サーバー(NAS)Linux ,USB HDDの中に保存したファイルをRaspberry Pi B+を音楽サーバーとして音楽を鳴らしています。
DAC はFN1242AのシングルDACです。SPDIFを通して使っています。リッピングはメインPC(Linux FC18)で行っています。ファイルの移動もこれを使っています。I2Sを使えば、
もっと良い音が出ると思います。時間もかけずに音出しができると思います。私にはSPDIFを通した、FN1242Aの音で十分です。最低 1万円以下の投資でDSDの再生が出来る世の中になりました。



私のメニュー



今世界は71Aシングル アンプ たった 0.7 W と高能率スピーカーで、大きな部屋でおおらかに聴く音楽の世界 南米 チリ発



Yaha 高圧バージョンヘッドホーンアンプ2013.OCT

高圧回路内蔵のハイブリッド・ヘッド・ホーン・アンプ USB付き 1st Oct 2013



大型トランスと小型トランスを使った 71A シングルアンプ 3台 2013 -2014 

71A Single Ended Amplifier 2013

Noguchi PMF-15WS ユニバーサル・トランスを使用した 71A/12A シングル・アンプ

このトランス価格と良い、音もとても良いトランスです。ただこの価格ですので、ハットオーディオのHO-808も魅力があると思います。



45/71A Single Ended Amplifier 2013

最後のタンゴのワンペア XE20S を使った 71A/45 シングル・アンプ 2013年 11月



Hashimoto 2A3/45 SET

Hashimoto H20-3.5U ユニーバーサル・トランスを使用した2A3/45 シングル・アンプ 2014年 4月




Hashimoto H20-3.5U

橋本トランスH20-3.5Uを使った2A3/45 シングルアンプ 低域よりの音ですが、でもこのアンプを見て、また注文が来た、、




Hashimoto H20-7U 45 Single Ended Amplifier

Fervox 45 and 71A Compatible Single Ended Amplifier 橋本トランス H20-7U を使った、言わば、45専用アンプです これでJBLを鳴らすそうです




4P1L シングルアンプ NOv 2014

4P1L Triode/UL Pentode シングル エンデッド アンプ  Nov 2014 このアンプでVOXATIVを鳴らすそうです。




Audio Ilution

AudiIllution by Mr Hayashi

林氏は、ケンウッドでチューナーの設計をしていた人です。ケンウッドのオーディオ製品に限らず他社のチューナー、CDデッキなどの修理も行っています。もし困っている人がおりましたら、相談すると良いと思います。


私の本職は現職の修理屋です。オーディオ関係(パワーアンプ、チューナー、CDプレーヤー、ジェネラル オーディオ一般の修理と各種電子機器、を行っています。

40年以上の間、専門職としてメーカーで修理を行っています。オーディオ一般の修理を個人として修理を行っています。メーカーから見放されたオーディオ機器、パワーアンプ、カセットデッキ
を修理を受け付けますので、もし困っている人がおりましたら、メールでご相談下さい。アメリカで3年、南米で7年の在住経験があります。現在もメーカの修理者として勤務しております。ちなみに過去に20万台以上の修理をしています。

私の第2の故郷 チリ、そして第3の故郷、アメリカ フロリダ州 ジャクソンビル


ただ若い頃これらの国におりました、チリには家族と言われる関係のある人や友人も沢山いまだ住んでおります。アメリカも同様です。 チリと言う国は日本と大変関係が深い国なんです。日露戦争で日本が勝てたのは、チリから譲渡されたエスメラルダと言う軍艦が大いに役をこなしたとかなり有名な話です。チリ領事館にはその軍艦(和泉)
の写真が壁に掲げてあります。元々エスメラルダはスペインで造船されて軍艦ですが、その後チリへ渡り軍艦として第2の人生を送っていたのですが、更に第3の人生で日本へ譲渡されたの軍艦が 日露戦争に大活躍したと言う話です。ここを参照、我々はネットが流行る前から知らされている事実です。 現在のチリの鉄道、車両などはほとんどが日本製ですしかなりのものです。地下鉄はなぜか、フランス製が多いと聞きます。大昔 YS-11もこの国で旅客機として飛んでいた時代がありました。 とても綺麗な国であるのも皆さんがご存知であると思います。


ラガルトの製作記録と、その他の目次(日本語)及び 推薦できるホームページの紹介

私のFaceBookには、ネルソン・パスが登録されております。このサイトの愛読者(ヨーロッパ各国 諸氏)の中に通がおり紹介されたのです。つい最近のことですちなみに彼のお誕生日は6月29日


MP3のサイトどんなジャンルの音楽でもMP3をゲットできます

2014年5月 最近作った個人使用のシングル・アンプ何かを壊して作った4P1L シングル・アンプ とても良い音がする

仙台電波時代からの友人?Mr Sのヨットの紹介ラ・グランデ・ブルーと言う船名、フランス語が堪能です

外国からですが、一日で300-400ほどのアクセスがあります7thアヴェニューの自作集

本当の趣味アマチュア無線の世界のお話

First Watts F5など、ネルソン・パス外国で大変流行っている半導体アンプDIYの製作記事と説明(英文)但しプロテクタがないので危ないアンプ

First Watts Zen AmpNelson Pass simple Amplifier D.i.Y Zen アンプの製作記事

First Watts F5 製作大変音が良いとされるネルソン・パスのF5製作辺、中国より,作ってみたい!!!

金田キット・販売リンク-音の市ウエスタン製品販売

アイテンドウの高圧ブロック基板 AKIT-150V34063で作る真空管DACの試作

4P1L ロシアのロクタル管シングル・アンプの製作格安真空管です

1626(送信管)シングル・アンプの製作

5687と言う真空管アンプの作例5687プッシュ・プルヘッドフォーン・アンプの製作

EL3N Philips 3結 シングルアンプの製作

ぺルケ・ドライブ300B/2A3 コンパチブル・シングルDigital/Analog 入力アンプの製作,最終的には金田式DACを入れます

第3の故郷 サンチャゴ・チリ市内の風景と周辺

第2故郷のノース・フロリダ・アマチュア無線協会North Florida AmateurRadio SOCIETY ex WB4ACI

NC20F ドライブ2A3/45シングル・アンプの製作

ペルケ式差動プリアンプ実験製作

PCM56ノン・オーバサンプリングDAC製作Introduce

簡単USB-DACD.I.Y製作(SPDIF)コンバーター

比較的簡単なUSB-SPDIFD.I.Y製作(SPDIF)

フルエンシーDACD.I.Y+6DJ8+Preの製作

ペルケ・ドライブEL156シングルアンプの製作(KT90/KT88/6550コンパチ)

2A3/45 シングルアンプの製作バランス入力

2A3/45 シングルアンプトランス・ドライブの製作

Durandal Amplifier ドイツの弟子の製作記事英語とスペイン語

松並氏の弟子 福永さん製作集です。ガレージメーカーでアンプ製作、レストアを請け負います。猫と一緒

昔の同僚、小宮氏の小宮さんの小さなアンプの世界、写真集です一部のアンプは彼の自作トランスを使っています

EL84シングルアンプアンプの製作とその他s

2A3 シングルアンプ色々な製作と実験

カソード・チョーク・シングル6550/6B4Gアンプの製作

EL34シングル・アンプチョーク・ドライブの製作

EL32 シングル・アンプの製作と実験

6BM8 全段差動ヘッドホーンアンプの製作

真空管 SRPP RIAAアダプターの製作

Tripath TA2020-20デジタル・アンプの製作、その他

EL86 全段差動プッシュプルアンプの製作

5687 全段差動プッシュプルヘッドホーンアンプの製作

SV811-3 シングル・トランス・ドライブアンプの製作-2006

私なりのICEWMの使い方Linux番外地Linux紹介

Anroid もLinux上で動いているOSです。つまりLinux OSがあれば、Androidもインストールできます。
タッチパネルのモニターがあれば、パソコンでもスマートフォーンの様に動くことになります。Linuxの世界をご覧下さい。
そして、iphone系(iOS系、MAC OSX=BSD)もUnixの仲間のBSD UNIXの派生なのです。特別のOSではなく、存在したOSを新たに構築
したOSなのです。 UNIX がなかったらこの世の中何も動かないことになります。これらは組み込みUNIXの仲間です。
つまりこの世の中 UNIX で動いています。新しいOSと言いながらも本当はLinuxのカーネルを使っているのです。Tizan,Fierfox OSもLinuxです。
今の若いアプリケーション技術者は新しいOSなんて出来る能力を持っていません、なんて悲しい事態でしょう。


私のオーディオの流れの紹介

南米チリで作った2A3シングルアンプの紹介2003トランスはチリで製作

YaHa 3A5シングルオリジナル風Yaha アンプなどのヘッドホーンアンプの製作

C-MoyじゃないC-Moyアンプヘッドホーンアンプの製作色々

Perche氏 心の中の師匠 プリアンプ部プリアンプの製作

Perche氏 総本山Mr Tetsu KimuraMain WEB Site

Mr Rohan Lowe,ギターの製作、修理(レストアー)をする英国のAudiophilerRohan Lowe Guitar紹介サイト
彼の製作した、サブアンプとプリ、ちなみにメインアンプは300Bシングル

AVEX Home音楽ダウンロードサイト

スペイン語・真空管アンプの初歩基礎と応用PDFファイルです。

DIY Suppoted LinkBy ATTITUBE

南米 チリへの商売につながる私のサイト売ったアンプなどの紹介、写真とリンク


尚、このサイトの編集にはLinux版のBlue Fish を、サイトの編集は Fedora Core Linux 22 64ビット版を使用 GFTPを使ってアップロードしています。




MJ誌のコピーサイト遠い昔のラジオ少年

最近までの製作品写真のみ紹介してあります


facebookの池田さんのホームページ(Toshihiro Ikeda)as facebook池田さんの雑多な趣味のページ


JH1DAS WB4ACI XB4ACI 私のハムの事


その他、興味ありましたら、以下 メニュー ページを見てください



7th Avenue


since 12nd Aug 2010 Japanese Menu last up date 1st Jan 2026 ex XB4ACI/CE3 and ex JH1DAS

Single Ended Amplifier D.I.Y edited by BlueFish under Fedora Core 26Linux

How to build up Amplifier Single Ended Amplifier 2026