EL3N シングル・アンプの製作
--Wel come to Site----------This site shown D.I.Y Single Ended Amplifiers-----almost valve amplifiers----some of digital staff--- ----Ham Radio --------Hi Fi sound to suppose be high end audio---etc etc-----
from Yachiyo Chiba---Japan-------small city of Yachiyo located around 30Km west of down town of Tokyo ------very close to Narita International Air Port---
조선인을 쫓아내라
Old Europian Pentodo Philips EL3N
小型のEL156と言っても良い真空管です
EL3n is Family of EL33 6P25,AL4 ,6AG6 EL11 and pentodo part of PCL 86 and EL41 all of close same.and EL156 when use low voltage
just same as all of them. and EL12 is B+ 280V deliver 8W rms.
6M6G ヨーロッパペントードです 探すと出てくる、EL3N属の真空管達です フランス製です綺麗な真空管です
6M6 SPEC
🇩🇪
Out Put is Fine Met Transformer 2025
愛妻のMarlhoriが他界したのです passed way 27th May 2024
My beloved wife Marlhori passed away yesterday.
She could easily die from a small wound due to inflammation.
She put it away. It was so hard for her to do anything to help.
It's a sad fact. She was my partner for 40 years.
I sincerely pray for her soul.
Marlhori's Pages
please click picture above for visit her page
妻が他界したと同時に EL3Nが不良になったのです
天国へ行ってしまったのでしょうか?marlhoriと一緒に天国へ消えてしまったのでしょうか?
Audio Analyser Marlhori san for mizushima amplifier
Tomorrow never come
By EL3N シングルアンプ 音が良いと感じます。中低域が出ています 音を大きくするとわかります Marlhori さんは私の音作りの検査をしていました。彼女が良いと言った時発送になりました。
長年の梱包の経験もあり、パッキングにはとても役に立っていました。ノウハウは学びました。
counter
This counter started from 29er May 2011
自作をお勧めます、トランスは安価です、NON NFBです、好きな音が出ていますねI recommend making your own. The transformers used are inexpensive and NON-NFB. They produce the sound you want.
菊 地 博 和 さんの有名なサイトの紹介
English英語
AL4 just same as EL3N but heater is 4V
Still you can buy internet this good NOS Valves from Philips
There are EL3N old europian Pentode valuves
Going build up EL156/6GB8 Single Ended Amplifier on 2024
EL3N Pilips Single Ended Amplifier on 21st May 2011
flag counter started on 27th Aug 2015
PL33 Single Ended Amplifer Marlhori Audio 2024 Set 5th
PL33 Single Ended Amplifer Marlhori Audio 2024 Set 5th
基本的にはEL33もPL33も同じ特性です。違いはヒーター電圧です。EL3Nの調子が悪い為に PL33に変更します。ヒーターは19V 0.3A です。18V のトランスしかありませんので
ここでは18V用を使います。多少高めに出ることを予測しましょう。この年代の真空管は全て同じ特性です EL11のみがだんとつで特性が良い。
注意点:
このアンプ 片側がおかしいのです。大部前に貰った オイルコンデンサーを以下に見せます。
このオイルキャパしたーが曲者です。時間と共に電流が流れてしまい、グリッド回路に入っている為に+でバイアスがかかってしまいプレート電流が多くなってしまうのです
ひどい時には電源トランス焼損若しくは絶縁不良になってしまいます。誰だこんなコンデンサーをくれたのは悪質なコンデンサーです。
このコンデンサーのせいで電源トランスと出力トランスが焼損しました。友達から貰ったコンデンサー類は要注意です。3万円近くの損失でした。迷惑な部品の例です。
ドイツ製のコンデンサーですし有名な部品でしたが大失敗でした。カップリングコンデンサーは日本製を使いましょう。そして新品を使いましょう。教訓です。
実際は真空管1本 EL3Nを不良にしました。秋葉原のラジオデパートで働いている男です。不良品の部品をくれた人間です。無料で頂いた部品は要注意です。
AL4 EL11 EL3n はベースのみ違い全て特性は同じです。ベースが違いますので相互の互換がありません、またPCL86の5極管部の特性は良く似ています。
同じ様な真空管はかなりあるそうです。EL156も低圧では同じですが、フルパワーにするとグリッドバイアスが深くなりEL34などと同じになります。
その他の真空管は EL33,6P25 ,6AG8 ,EL33 です。エジソンオクタルのPEN45があります。PEN45DDも同じですがヒーターの電流は大きくなります。
構造上その様に鳴ります 良く見るとEL84も似ている特性を持っています。日本の真空管では6GB8しかありません。USAにはありません。中国やロシアで製造すれば良いと思います。
またEL12はワンランク上の特性ですパワーもシングルで8wに達する場合があります。El3N系は全て陽極損失が9Wで出力は最大で4W程度です。陽極抵抗は7Kが適正と言われています。
ヨーロッパの5極真空管はどれもバイアスが低く5Vから6V程度で3極真空管1本で十分ドライブ出来ます。米国の真空管は送信管が基準担ったいるためにグリッドバイアスが高いのが特徴です。
よってドライブが難しく2−3段のドライブアンプが必要になります。EL156もコントロール・グリッド電圧が大変低い真空管です。日本ではVinylのカッターのアンプに使われていた
言われていますが、実際は電気メスのドライバーアンプや凸版印刷のハンコのカッターのドライバーに使われていたとしていますが、電気メスのドライバーが正しい用途と思います。
ヨーロッパのペントードは純正でクラシックなどの視聴されていたとされるオーディオ真空管です。米国にはバイアスの低いパワー真空管はなく送信管がオーディオ管として使われています。
10 などが其の例です。米国ではトライオードつまり3極管をオーディオ管として使う様に発達したのでしょうまた300Bもオーディオ管ではなく電源用の真空管です。それがオーディオ用に
使われたのは後になってからです。米国ではオーディオ用の大型ペントードは発明されなかったのが一つ違う点です。2A3 は3極管です。それに対応した真空管が47ですがヒットしなかった
のです。47は余り良くはないと言われますが、3極接続では2A3にも勝る音を発揮しているのです。グリッドバイアスが高い真空管は直線性が良くはなく微妙に音楽には適しなかったのです。
el11 and el3n combination single ended amplifier only replaced coupling capacitor update 6th July 2024
El11 EL3n コンビネーションシングルアンプ
結局はカップリングコンデンサーがリークがあって時間と共に過電流が原因です。
EL11とEL3Nは兄弟真空管です。スペックが殆ど同じですが、
EL11はテレフンケンです。このヒットラーが音楽にかなり興味持っていたのは有名な話です。EL11は使って見とわかりますが
直熱3極真空管の様な音が出ます。立ち上がりが早く直熱菅の様に思えますが傍熱管なのですが、電源投入してから音が出て来るまでかなり速いのです。明らかに違うタイプの真空管です。
この真空管アンプは運が悪く el3nが壊れてしまったのですNOSの真空管でしたので仕方がなくとうとう、6V6とEL11のコンビネーションアンプとなりました
EL3Nの欠点はヒーターが切れやすいのです。物理的に切れるのは端子の作りがいい加減なのでしょう。熱でヒータの部分のみ切れやすいのです。サイトコンタクトのせいです。
最終的には何か片方から音が出ていないことに気が付きました。日本にはこの真空管は売っていませんし、どん底の貧乏ですので、どうすれば良いか?そこでこの使えない部分にEL11を使います。
ソケットは違いますが兄弟真空管ですので、特性は全く同じと思います。穴は大きいしまた穴の大きさを広げてEL11を使います。このソケットは10 ピンのEL156 と同じソケットになります。
さて音はどうかな????。同じ様な特性ですので音は同じと思います。ちょっと音が違いますね、バイアスが深いのです。EL3N シングルでこの小さな出力トランスでパラフィードではなく
普通の3極管のドライバーで聞くと、吸い込まれそうな低域を感じます。3極接続ではなくULのとっても良い真空管です。現代的な音です。どこかに1本ないかな???と思います。
とても良い音の出るペントードと思います。ヨーロッパで見つける事が出来るのであれば見つけシングルアンプをもう一台製作してみる価値はあると思います。とても気にった真空管です。
もう少し言いましょう、この特性を持った真空管はEL156なのです。グリッドバイアスが -6 Vしかありません。たった6Vのグリッドバイアスは、EL156 EL3N EL11 PCL86 6GB8(Toshiba)などです。
そしてこのアンプで使える真空管はグリッドバイアスの低い EL33 PEN45 PEN45DD AL4 などになります。AL4とPEN45はあ4V系です。特にPEN45DDは4V 2A 必要です。PEN45は 4V 1.75A です。
これらの真空管は5極管としてULで使うと良い音が出ます。直線性の良いボリュームの中位から良い音が出ていきます。とても良い音が出ます。低域が良い 3結の場合は425Ωになります。
ペントードの場合は150Ωから160Ωになります。OPT-5Sも使ってみましたが、やはりこれは、10W以上のトランス、PMF-15WSやISOのFC12Sを使った方が良いと思います。
KA−54B57T でも十分な音質です。このトランスは5W用です。やはり、春日のトランスは神経質な音が出てしまいます。そこで、ジェネラルトランスのバンド型のトランスを使いました。
名称はPMF5WSです。低域も出て中高域も良いまさしく、EL3N用のオーディオトランスと言えそうです。音が良いトランスの仲間に入ると思う、EL3Nはバイアスが低い為と思いますが
NFBがかかりやすいのです。それで27Kオームに固定しました。これはグリッドバイアスが低いからであると思います。小さなトランスでもしっかり低域が出ているのを確認出来ると思います。
さて、ヨーロッパには6M6Gがあります。これは完璧にEL33です。綺麗な真空管が多く市場には多くの6M6G があると思います。これらの真空管は3極管として使うより
ペントードとしてULで使った方が良いと思います。ファインメットやアルモファスコア、スーパーコアなどを使って小型で良いアンプが出来ると思います。これらの真空管は
明らかにヨーロッパのペントードです。そして直線性の良い特性、バイアスの低い電圧で低域をガンガン鳴らす真空管です。ここで資金があったらEL156コンパチアンプとなると思います。
ここで言えば真空管メーカーが手を出すと思います。聞いていて耳に優しいアンプを作る事が出来ます。そしてプリが1段で良いのは素晴らしい事です。下手な設計でも良い音が出ます。
初心者にはもってこいの初心者でも完成度の高いアンプが出来ることを約束出来ると思います。
ところで、これらの真空管を探すうちにTV管と言う真空管です。水平出力管です。その中に25E5があります。ハム時代はこれらの真空管で送信機を作ったことを思い出します。
2E24 は直熱管です。移動無線機のパワーアンプに使っていました。これらの真空管に低バイアスで低圧で電流を沢山流すとEL3Nと同じようなアンプが出来るらしいのです。
EL12を見ると特性は25E5(PL36)です。トッププレートで危険ですが良いオーディオのアンプが出来るらしいのです。特性はEL3Nの音が出てくるらしいのです。注目すべきでしょう。
PMF-5WS が出した音は中高域がとても良い感じの音くを奏でてくれました
EL3N and AL4 Single Ended Amplifier on 2025 書き直したのは音が良いからです、次回はファインメットトランス使います
P.T.T 203 および P.T.T 205 Sales net
PTT 205 です、Francis 氏 曰く 10V菅とのことです。10V 0.7A つまり203の10V菅です 203は18V 0.4Aです 綺麗な真空管です
PTT203 は近似的にPL33と同様の真空管です。ヒーター電圧が18V または19Vです。カソード抵抗は150Ωです。203も205もヒータの電圧のみが違います。カソード抵抗は同じです。
9mm grid cap
grid cap 9mm グリッドキャップ 国内で購入出来ます
Sorry,your browser doesn't support embedded videos.
AVidemux linux 版を使ってスマートフォンの動画をMEME mp4に変換しています
Combination EL11 and PTT 203 Single Ended Amplifier on 2nd Jan 2025
PTT 205 and 203 Simbol Top Grid
Mr Francis 氏のアンプです、彼のお気にりです 低域が違いと言っています
1 か月前に Sales net
からメールが届きました。François 氏は私への贈り物だと言っていましたが、私は断りました。
私はとても貧乏なので、送料だけ払えばバルブはすべて私に送ってくれるとのことでした。私はOKと言いました
今日、彼からバルブを受け取りました。この種のバルブP.T.T 203は205と同じで、PL33またはEL33のバルブと同じであることを知りませんでした。2024年11月。
このバルブのヒーターは18V 0.4Aで、18Vヒータートランスが必要です。すべての特性はEL33と同じかもしれません。フランソワさん、ありがとうございます
Marlhori家族はフランスからアルゼンチンに移民しました。そんな関係が赤い糸で結ばれて フランスからの真空管の贈り物だったかもしれない私が選んだのは、おそらく彼と一緒に見ることでした。
各データーやフランソア氏から提供された画像です。フランスでは有名な真空管とのことです。2024/12/20 PEN45DDに近い真空管です ただ音が大味です。
1 か月前に Sales net
からメールが届きました。François 氏は私への贈り物だと言っていましたが、私は断りました。
私はとても貧乏なので、送料だけ払えばバルブはすべて私に送ってくれるとのことでした。私はOKと言いました
今日、彼からバルブを受け取りました。この種のバルブP.T.T 203は205と同じで、PL33またはEL33のバルブと同じであることを知りませんでした。2024年11月。
このバルブのヒーターは18V 0.4Aで、18Vヒータートランスが必要です。すべての特性はEL33と同じかもしれません。フランソワさん、ありがとうございます
Marlhori 家族はフランスからアルゼンチンに移民した家族でした。私が選んだのは、おそらく彼が感じて送ってきたのかも知れません 。
PTT203 Spec1
PTT203 Spec 2
Francis さんから贈られて真空管 205ぺア と203が3本とドライバー菅ですロクタル菅ですが規格がEF86に似ている
この動画のみ直接再生が出来ないのです。数日前まで毎日再生出来た動画ですが急にコードを10回ほど変更したのです。嫌がらせですソニーかも知れないでしゃばり行為です埋め込み不可の動画
基本的のこの真空管と同じ真空管です、ロクタル管の中間周波数用の真空管です。これでシンボルが合うと思います。R222と同じ真空管です。EF86等と同様の真空管ですがC3g等も同じと
思いますが7A7に近い真空管でしょう。ピン配置も同じと思います。C3Gはカソードが2本あります
Power Transformer for PTT 203 and 205
Charactor PTT 205 203
PTT 205 Single Ended Amplifier on 18th 2025 change circuit a little bit 音が悪い大味です残念な真空管です EL3Nには負けます
P.T.T 205 Single Ended Amplifier 2024 by Marlhori Audio
音は全く同じとは行きませんがかなり似た傾向の音になりました、PCL86シングルは音が良いのを感じます
Play BOBO Stenson by EL3N +EL11 Single Ended Amplifier on 16th Mar 2024
EL3n Single Ended Amplifier using PMF-5WS 安定した音です、
General Trans sales PMF 5WS Piar USD $ 55
Case Type USD $100 pair
PMF-5WS-TB pair
KA-54B57T Kasuga Transformar ,,very nice transformer USD $ 90 dollars.pair
YOU CAN BUY EL3n NOS Valve from them 上のURLからNOS購入出来ます
This is Para Feed Single Ended Amplifier just finish as Test Amplifier on 26th Jan 2024
EL3N single ended amplifier by Joe MacBride
MJQ JAZZ
Standard by Kieth Jarrett
started 5th Jan 2024
🇺🇸English
Some
one said!!!!.EL3N old europian valuves are, will be get
4.5W rms pentode single ended, but Triode connection curve is very similar with RCA 45
curve is just same as RCA 45 but sound is very beautiful will be get.this tube is
indirect heating and MFg on 1939 very old tube.he said sounding is sound of direct-heating
tube sound........What do you think? many europian tubes amplifier made up just like
same charactor of PX25,PX4 soundding to get.this time try to build up EL3N triode connection
heater is 6.3V and 0.9A needed and same as Pen45 , many person said this is family of Ameican 6V6.
but these europian pentode's cathode is very fat than 6V6 family.
will be get good bass depend on what kind of audio transformaer using.
This time using Audio Transformer from General Transformer Sales Kiwame PMF-7WS.
and primary impedance is 7K ohms.
this tubes got from some south american friend in chile. many
years ago.Mr's name is Don Francisco Mella from Chile.
As you know
Europian old power valuves makes Classic sound good.
and American old power tubes made sound for Jazz good. this word knows evrybody(audiophiles).
Make Click to Jump 4P1L single amplifier site
ここから始まる、4P1Lシングルアンプ ヨーロッパからの注文のアンプの紹介です。2022年12月28日頃になって、2つのアンプの注文がありました、在日朝鮮人のマンションに住んでいた時の殺伐とした時期に
一人のイギリス人が1年の暗黙の中で考えていた、「水島健治」に2つのアンプそれも彼が考えて考えたアンプで小出力アンプの音の真空管アンプを2台注文してきたのです。全額前払いで振り込んできたのは
彼が私のハートを射止めたのです。やってみましょう心から頑張って製作しようと思った2台のアンプの製作の始まりです。とは言うものの中国系アメリカ人の為に製作した300B シングルアンプはまだ未完成で
彼の元に発送していません、一年がたってしまいました。これも在日朝鮮人が生活を脅かして果の結果です。2023年2月末に佐倉市朝鮮人貧民街を脱してのです。だがしかし、また在日朝鮮人が追いかけてきているのです。
どこへ逃げれば良いのでしょうか?これを断末魔と言うならその状態なのでしょう。在日朝鮮人はなぜ?私たち夫婦に嫌がらせをし、ストーキングするのでしょうか?理解出来ません。このアンプ製作は上の4P1L.htmをクリック
してから続きます。今年 2023年も、製作記がどんどん続きます。
古典真空管のカソード抵抗 と 陽極抵抗
最近気がついた事は、EL3NやEL11の規格がEL84に酷似していることです。カソード抵抗は150 Ωが正しいと思います。古典真空管はペントードの場合6から7Vです。低い場合でも5Vです。
ペントードの場合PCL86のペントード部に非常に似ています。EL3NとPCL86のペントードは大変似ています。これらの真空管はカソード抵抗は150から135Ω位と思います。
よって、陽極抵抗も5Kから7Kになります。古典管で音がスッキリしない低域不足はカソード抵抗が原因です。ペントードの場合は150 Ωでトライオードの場合は300Ω程度が良い様な気もします。
当然 PEN45も同様ですがこの真空管はEL84に近い真空管となります。しかしながら、カソード抵抗は175Ωの時には5.8Wも出るらしいがプレート抵抗は高めです。
Bias は 4V程度です 150Ω 程度が良いと思います
EL 3N Single Ended Amplifier Para Feed 30th 2024
mizushima Youtube channel
EL3N Single Ended Amplifier para feed
この真空管はEL34などの基本となった真空管です。ペントードです。ヨーロッパペントードはEL156などでも同様にグリッドバイアスが大変低い真空管です。
直線性が良いと定評な真空管です。パワーは4.5Wですが、実際は 5%とした場合は3.5 W程度の真空管となると思います。仕様は2.5 W程度になると思います。
グリッドバイアスは5V~6Vですので、ドライブ管はECC88などが良いと思います。定番の回路図で、ドライブはECC88が良いと思います。
今回は長島氏の製作したPCL86の回路と偶然同じ様な回路ですが、意識してそうなったのではありません。パラフィードにしてみます。出力トランスは春日無線の
小型な出力トランスを使いました。KA5730です。ペアでも1万円程度で価格も安いのですが、定評のあるオーディオトランスです。ここで高級トランスを
使っても期待外れな音になると想像できます。
穴の問題、ヨーロッパの真空管の問題です真空管ソケットが円形ではなく偏屈な形状です。これが大きな問題です。
小さな穴を沢山開けて、後は切り取ります。古いニッパで切る。その後にヤスリで磨きます。これが簡単には行かないのです。2ミリのアルミニュウムですとかなりの重労働となります。
トランスの穴は長方形ですのでノコギリで切り取る事ができその後はヤスリで整形します。これとて重労働です。ヨーロッパのサイドコンタクト管の場合は大変な仕事量になります。
それで製作記事が少ないのであろうと思います。私の場合は時々注文がありますが、ほとんどオーダーを断っているのが現状です。
春日の小さなトランスの音:
音は、サンドイッチ巻きの為に浮遊容量が大きいのか、発振きみになります。音は神経質な音です。NFBをかけると発振してしまいます。
BP 逆にしても同じです。回路を複雑にすると発振してしまいます。ここはジェネラルトランスにしましょう。
これから半月ヤスリで磨きます 直径は34mm です
EL3N pdf
EL3n Single Ended Amplifier on 2024 Para Feed and UL
UL connection EL3N Single Ended Amplifier can be use PEN45 ,AL4 , EL33 , 6P25 and 6AG6
This type of transformer does not have sg tap B+ connect plate and 7K connect B+ 5K go to G2 can be use as UL
春日のトランスでもSGタップを持っていない出力トランスの場合はB+をプレートに7KをB+に接続します。一連の真空管の場合7Kを使って下さい。無帰還を使って下さい。
on 2023 4th April new 4P1l Single Ended Amplifier
EL3N Single Ended Amplifier on 2011
Front View EL3N Single Ended Amplifier
再 組み立て EL3N Single Ended Amplifier UL on 2019 APR
誰が言ったのか?3極菅結合のEL3Nは45にも勝ると言われています。音の傾向は、勿論 ヨーロッパの風の音です。
みなさんが知っての通り、直熱管ではありませんが、低増幅率の3極菅の音が出るとの事です。 つまり直線性が良いのかも知れません。
それもヨーロッパの音なのでしょう。!!!
この真空管は南米に住んでいた時に、チリのMr Francisco Mellaさんから購入したものです。5万本以上のストックを
持っていると言われています。ほとんどは、アメリカと中国(香港)に納品されると言っていました。
なお、サイドコンタクトのソケットは、クラシック・コンポーネント、アムトランス、サンエイ電機においてあります。
日本の商社が、中国で作らせたものとの言っておりました。私の場合 一つはヨーロッパ製で、もう一つは中国製です。
コンタクトの具合いはやはりヨーロッパ製の方が良い様です。音などに関しては、製作完了後報告したいと思います。
このアンプは元々E34Lシングルであったのですが、US Octal 8pin をハンドニブラでシャーシを切り込んで大きくしました。
出力トランスは野口トランスの PMF7WS で7Kを使います。このトランスは2019 年現在は、ジェネラル・トランス・販売で入手が出来ます。
注)サイドコンタクトを使う場合 中国製のベースとオリジナルのヨーロッパ製では、コンタクトの具合いが
大分違った感触です。ヨーロッパ製はスムーズに入るのですが、中国製は堅い感じがします。
真空管を抜くときには、ベースに入ったスリットにマイナスのドライバーを差し込んで、少しスクイズする
感じで真空管を斜めにして引き抜くと簡単に抜けます。ヨーロッパ製ではそのままで抜き差し出来るのですが
中国製では、抜く時も固く、真空管を傷付ける可能性があります。抜くと壊れそうですので、そのままで、出力
トランスの上に物をつけて、ひっくりかえして、調整をします。
音の傾向 :とても素直なキャラクターです。中高域の音がとても3極管です。ワン・ランク上の出力トランスを
使えばもっと良くなる気もします。E88CC との相性はとても良くまさしくヨーロッパの3極管と言う感じになります。
低域が甘いのは出力トランスの特性が出ているのでしょうか?
時間を追って、特性をとってみる事にしましょう。91dBのスピーカーでも、十分な音量があります。
一台 あっても悪くないアンプであることは間違いないと思うアンプとなりました。
E88CCでは、クラシックに向いており、6N1Pではジャズと言ったところでしょうか?ドライバーによって音の
傾向が変わります。
E88CC の負荷はこれ以上低くすると、のっぺら棒の音になりました。ドライブの+Bの電圧も同様で低めに設定
しました。これでも高い様ですが、音はとても良い感じです。
2A3 シングルより勝ると言っている人がおりますが、最近の新型の2A3には負けるでしょうが、これはこれでとても良いアンプです。
大部前の経験ですが、音の傾向はE406に良く似ています。腰の高い音です。ヨーロッパの真空管の音です。
やっと野口トランスのPMF-7WSに適正な真空管を見つけました。
やっと、見つかりましたね、PMF-7WSにはヨーロッパの古典管が良いと思います。キースジャレットのピアノも
クラシックのバイオリン、弦系にはとても良く歌ってくれます。当分はこのアンプで音楽を聴いてみましょう?
カップリング・コンデンサ
: カップリングコンデンサーはMJ誌 2011,6月号にも
紹介されている、Cornell Dubilier 社のBlack Catが良いと思います。低域から高域まで大変クリアで歪み感の少ない音を
出してくれます。いつか?東一のT-CAP[Cu](銅箔フイルム・コンデンサー)を試したいところですが、大変高価ですね。
なお、Black Cap は、関東では、アンディクスにかなりの種類があります。サンエイ電機には0.1uF(750円)のみですが、
沢山在庫があると言っていました。
昔、先輩から聞いた話です。それはUSAの真空管はJAZZの為に開発されたと言われています。音に繊細さが欠けているとの事でした。
300Bは元々オーディオの真空管ではありません、ベルと言う為にこれらは電話回線の増幅に使われた真空管や劇場用のアンプの真空管です。
そして多くのヨーロッパの真空管はヒットラーに言われる様に彼が音楽を聞くつまりクラシック音楽を聞く為に開発された真空管なのです。
と、先輩達から聞かされました。まったくその通りと思います。ヨーロッパの真空管はクラシックを聞く為に開発された真空管なのでしょう。
Cornell Dubilier Black Cat
High End Capacitor by To-ich denk (East-One Electronics)
10% KF sound
オーディオの出力の表示に歪率 10% 最大 4.5W と表示があります。これは音響機器の最大値が10% 歪率と言う様な規格が表示されています。一般的には無歪率だったりしますが
この10%の音とはどんな音でしょうか?これはワースト値であって決して良い音ではありません、歪率 10%の音は人間の耳では快適な音とは言えない音を示しています。
この領域の音は正弦波で言うと尖頭値が潰れた方形波の様な波形となっており決して音ではなく雑音に近い音になるのが一般的な表示です。どうしてそんな領域の歪んだ音を最大値
としている規格値があるのかは理解出来ません。と言うのが一般的な音です。私達の値では5%程度が最大値としていますがそれでも音が歪んでいますのが一般的な測定値です。
最大値が2%から1%程度を目安とするのが一般的な値です。人間の聴覚では5%までは判り難いと言うのがオーディオ界の説明です。10%歪率は一般的ではないと言うことになります。
こんな簡単そうな、真空管アンプですが、EL3N 3結 アンプ、すごい低域が出ます。上級クラスのトランスを
使ったらもっと良くなること間違いないと思います。EL3Nは見つけたらキープしておこうと思います。
キャラクター的にはEL41も同じと聞きますのでパラシングルなども良いのでは?と思います。
EL11 mono block Single Ended Amplifier on 2011
基本的にこの頃の真空管の規格はEL3N,EL11 は同じです。PCL86の5極館部も同じスペックです。EL12のみ陽極損失が大きい為パワーの最大値が8Wと言われいます。形状の似た真空管にEL156があります。
inside of EL11 mono block amplifier on 2010年に作りっぱなしのアンプでその続きを2023年に行います
on 2023 4th April new 4P1l Single Ended Amplifier
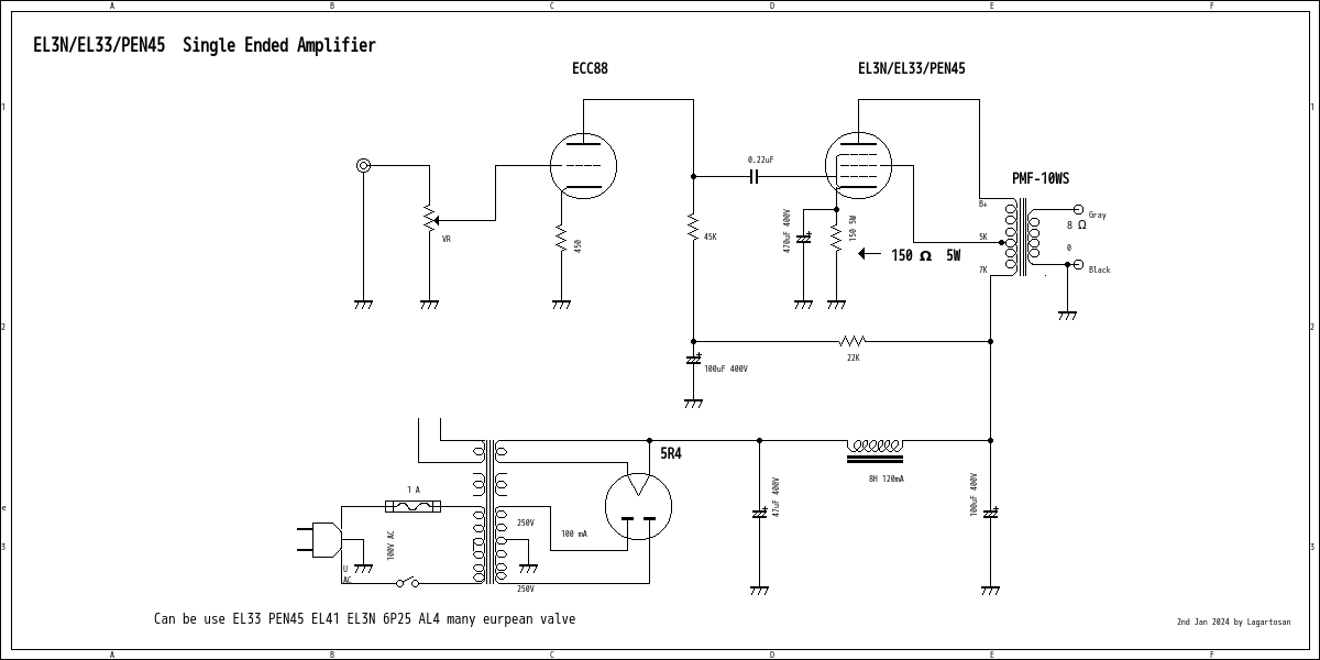
Circuit Daigram is above for EL3N(triode)Single Ended Amplifier
please see spec for EL3N
EL3N
Spec EL3Nのスペック
2011 6月のラインアップ メインアンプがEL3Nシングルです
Driver を定電圧方式にしました。
電源からのデ・カップリングをカソードへ、
電源からのデ・カップリング
を終段にカソードに結合させます、セパレーションが、かなり改善しました。
1個所の変更ですが、セパレーションと低域が
改善されました。とても、Vintage管まして、5極管の3極管接続とは思えない音が出ます。
ヨーロッパの直熱3極管の音が出ているのは、私の耳だけのせいでしょうか?とても快い音、音楽を満喫出来ます。
ただし、たった1ワット未満です。狭い部屋で聴くには良いアンプとなりました。
注)カップリング・コンデンサーにブラック・キャットを使いました。特性は素晴らしいと思います。
容量が足らないと、他のコンデンサーをパラに入れるとこのキャラクターが一気に失われます。単体で使う
事をお勧め致します。澄んだ高域と締った低域を満喫できると思います。EL3N と言う真空管の組成が良いのか
ブラックキャットと言うコンデンサーの特性が優秀なのかわかりませんが、小さく良いアンプとなったと思い
野口のPMF-7WSが始めて良い方向で鳴りました。このまま解体せず最終版として残しておこうと思います。
90dB以上のスピーカーがあれば、1ワットでも十分な音が得られますので、この直線性の良さそうな真空管から出てくる
音は素晴らしいのは事実ですし、PX-25なども4極構造の真空管を3極接続したものであることは有名な話ですので、
これから見直されてもおかしくないヴィンテージ真空管となりそうです。まして安価です。
国内業者にぼったくられないよう注意しましょう。数ドルの真空管をペアで約200米ドルで再販売するのは
泥棒です。eBayなどで、検索をかければかなり安価な真空管と言えます。
同族には、AL4,EL3N,EL3,EL11 と リムロックのミニチュアのEL41などがあります。どれも同じ様な音が出ます。
PEN45、PEN46も同様な音が出ますがPEN45DDはちょっとがっかりな音が出てきます。これも出力トランスを
選べば良いのかも知れません。最近になって、PMF-5WSと言う野口の裸のトランスの音が良いと言う噂がありペア購入しました。(2018.May)
これで一台 昔の真空管 EL3Nを使ってアンプを作ろうと思います。良いアンプが出来ると思います。これにはULつまりSGタップが出ています。
PMF 5WS SG 付きです
この回路で、
EL156もドライブ出来そうですね、と言うのは、グリッド・バイアス電圧が同じ様に低いからです。
ところで、たった1本持っている、EL11ですが、これを使って50Wクラスのシングルトランスでモノアンプを近いうちに製作しようと
思います。
もう一度 作ってみましょう。今度はPMF-5WSです。 May 2018
定評のある野口の比較的新しい 小型トランス PMF-5WSを使います。SG タップがありますので UL接続のシングルアンプになります。予定です。
EL11 テレフンケン シングル・モノラル・アンプの製作
1本だけ見つかった、テレフンケンの EL11
たった1本だけ、球のストック箱から見つけた、テレフンケンのEL11です。ちょっと怪しいのですが、
事実と受け止めましょう。元箱はCEIの箱で、内部はテレフンケンと刻印が入っていますが、怪しい感じです。
それはテレフンケンのロゴがないからです。作りはとても綺麗な造りで、新管を感じさせます。ソケットはEL156と
同じ10pinのソケットで、どうしてもジャンク箱から見つからず、(確?あったはず)アムトランスで1900円で一つ
だけ購入しました。中国製の様な造りです。JS-6015H(James)の大型トランスで製作する予定です。このトランス
7Kの巻き線がついており、そのまま利用するとします。とても大きなトランスで、重さも半端ではありません。
トランスの許容も30W rms用です。3結ですので、予定出力は、1.1W rmsの予定です。
EL3N Single Ended Amplifier on 2018 製作予定の回路図
再度 挑戦、EL3N シングルアンプのレストアー on April 2019
解体してあった、EL3N シングルアンプを組み立て直しました。回路図は初期に描いた回路と同様の回路図です。このEL3Nはヒーター電流が大変大きく、近代真空管の6L6と同じです。
最大プレート損失の表示が9W以下と表示されています。今回はトランスをUL接続としました。元々このトランスにはSGタップがついておらず、5K のタップを使いました。
その為何度かこの方式の使い方をしていますが、プレート線とB+線を逆接続にして使います。30%位となると思います。回路図を下に示します。
音はとても良く、ヨーロパの真空管に見られる音質です。バイアスが大変浅いのはEL156などと同じ傾向です。1940年製の真空管から出る音ですが信じられない音と思います。
市場に沢山出回る唯一の5極古典真空管です。ヒーター電流が大きい為に低域が充実しています。中高域の音も綺麗です。3.5 Wが出力と言うところでしょうか?直熱3極管の音が出ています。
とても良い真空管と思います。ただ、良質な7K オームの出力トランスが必要になります。出力トランスの型番はジェネラル・トランス・販売会社の PMF-7WS と言う名称のトランスです。
音の評価 :6AQ8/6DT8 を初段にしました。6AQ8 のカソード抵抗を適正値の1K オーム以上にするのが良い結果を生みました。今回は持っている抵抗の関係で980 オームにしました。
6AQ8 はU(mew)が60です。高周波管です。昔からこの真空管を好んで使っています。負荷抵抗を84K オームに選びました。澄んだ音、EL3Nの良さを引き出してくれた音となりました。
クラシック特に弦楽器やピアノが生き生きと聴こえてきます。とても明るい音ですが、低域もしっかり出ており、弦の鳴り方がとても良いと思います。
素晴らしいシングルアンプとなったと確信します。 7K オームの出力トランスには良質な出力トランスが必要になります。ヨーロッパ管である故にクラシックには素晴らしい鳴り方
を感じ取ることが出来ます。Jazzも聴いていて低域の締りの良く中高域も素晴らしい音となりました。部品を集めて一台作ることをお勧め致したいところです。魔法の真空管です。
感覚的に3.5 W程度である事が感じ取ることが出来ます。歪みの低いアンプを提供してくれましょう。1940年代に作られた真空管とは思えない音です。びっくりしますよ!
このトランスの特性が良いのか真空管の特性が良いのか不明ですが、とても快い音を出してくれると思います。EP-IP特性から見ても大変直線性が良く45に似ているせいかと思います。
音が大変良いと思います。特にJAZZがとても良いです。特に弦の音、ピアノの音、中高域の音が5極管と思わせない真空管です。もっと大きなトランスを付けるともっと音が良くなる
気がします。この小さなトランスインダクタンスが比較的高くとても良い音を醸しだしてくれます。
ところがです、一日中、大きな音で鳴らしていましたら、いやに臭く煙が出たのです。そのまま本体が大変熱くなり燃えた様です。真空管は何もなかった様ですが、まわりのコンポーネント
破損してしまいました。古いアンプは気を付けましょう。いやに音が良くなったと思っていましたが、没になる寸前だったのですね、ヒューズも飛ばなく、おかしな事です。14th APR 2019
バチがあったのではないかと思います。:)
もう一度作り直しましょう。Youtubeにアップロードしてある通り悪くはない音です。クラシックを聴いてもジャズボーカルを聴いてもとても良い音が出ているとは思いませんか?
直熱管3極管の音がしているのです。バイアスが浅いのでドライブが容易です。ヨーロッパ管の特徴です。この真空管かなり存在している模様です。まだ価格はかなり安いのですが
このページのアクセスを見るように製作する人が多くなっている様に思います。ドライバーを吟味して出力トランスを吟味するともっと良いアンプが出来ることを想定出来ます。
ヨーロッパ管はバイアスが低い為にドライブが比較的簡単に出来ますのでドライバーには3極管を選ぶことが必要です。5極管を使うとゲインがありますが良い周波数特性が得られない欠点があります。
その為に3極管でドライブを推奨します。この場合は出力管のグリッドバイアスが浅い為に特に3極管の使用します。それはミラー効果で高域の減衰を避ける為です。
Re build up EL3N Single Ended Amplifier Schematic diagram on 2019
EL3N Single Ended Amplifier on 2011
Dream 3 パラ PCL86 シングルエンド アンプの製作
このPCL86の5極管部は特性が大変 EL3N,EL11,EL12に似ています。内部抵抗や、最大陽極損失、何よりグリッドバイアスがヨーロッパの真空管の5ー7Vと大変低いのです。この傾向はEL156も同じ傾向です。
直線性がとても良く5極真空管ながら3極管の様な特性を持っています。EL3Nシングルの音、とても良いと思いますねあの3倍近い音がこの3パラで得ることが出来るかも知れません、2パラでも構いません
EL156 シングルの音が出るかも知れない夢を持っているアンプです。時間と予算がありましたらトライしたいと思います。
What do you think this sound ??? do you like ? Russian valve 4P1L Single-Ended Amplifier just over 2W rms
This RIAA first stage is modificated by Mr Victor Serrano in Germany
replaced 6Q7 in germany
This Video clip is a courtesy video by Mr Victor Serrano, who lives in Germany.
My Customer in Germany using 2A3/45 Mizushima Single Ended Amplifier
This Video clip is a courtesy video by Mr Victor Serrano, who lives in Germany.
NOS EL12 8W 出ます 日本で購入が出来ます
EL11 Single Ended Mono Amplifier 18th July 2011 中身はまだ空です
replaced valve from EL156 to KT-120 Tung sol
infomation EL3N
Single Ended
Amplifier from enjoythemusic.com/
How about use for sound source from Raspberry Pi B+ This is not toy..High End Audio
since 11st May 2011.last up date on 16th Jan 2026 Yachio Chiba Japan
Single Ended Amplifier D.I.Y
How to build up Amplifier Single Ended Amplifier 2026