6V6  EL12 Single Ended Amplifier D.I.Y
tube--Wel come to Site----------This site shown D.I.Y Single Ended Amplifiers-----almost valve amplifiers----some of digital staff--- ----Ham Radio --------Hi Fi sound to suppose be high end audio---etc etc-----from Yachiyo Chiba---Japan-------small city of Yachiyo located around 30Km west of down town of Tokyo ------very close to Narita International Air Port--- tube

EL12 Single Ended Amplifier D.I.Y

Flag Counter

this vcounter started 8th June 2025


Japan

조선인을 쫓아내라



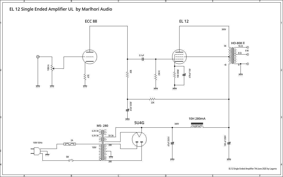
EL12

EL12 just like small EL156



using small high impedance audio transformer for 6V6 on 10th Mar 2025


🏠Home

Пожалуйста, просмотрите мой сайт в Firefox Please view my site in firefox Por favor, vea mi sitio en Firefox Veuillez consulter mon site dans Firefox

fire

SSL

EL 12 SE

EL12 Single Ended Amplifier



The specifications are very similar to the EL3N, but to be precise, it is a European pentode tube that is very similar to the EL11. Therefore, the grid bias is very low, 5 to 6V. There are many vacuum tubes with similar specifications. The EL12 has a plate voltage of 280V and 70mA. The specifications say 8W, but I think it is actually around 6W. The cathode resistance is 100 Ω.
The circuit diagram is the same as the EL3N. The output transformer uses a large transformer from Hat Audio. The model number is HO 808 ll. It is the same specification as the TANGO U-808, but the characteristics are similar to the XE-20S.
It is a matching band type transformer. Mr. OMI said that, in terms of the specifications, the primary winding uses thick wire, so more current can be passed, resulting in about 10% more output.




HO808

HO-808 ll and power transformer HO-808 is new one



Flag Counter

this vcounter started 8th June 2025

Your OS of PC is




If did you see X11 means family of UNIX and Navigator.

🇯🇵Japanese

el32






Hatt audio

7th Avenue


If would like to know more ?

Single Ended Amplifier D.I.Y

Marlhori Audio 2003-2024 last update 8th June 2025