Qtbsch Binary です
世の中にはBschをLinuxでないと駄目と言う人の為にバイナリー集を固めてあります。自作のライブラリー、既出のバイナリーをここに置いておきますので何の権限もなく置いて置くことをお許し下さい。
コンパイル済みのバイナリーは中のバイナリー実行ファイルをクリックしただけで動作します。ライブラリーは個人的に作ったライブラリー特に真空管アンプ用を固めてありますので使えると思います。
最近のテストではFedoraCore34でテストしましたが、正常に動作しますので当分は使えると思います。ソース付きですので自由にコンパイルしてみて下さい。tar.gzで固めてありますので
Linuxが使えるx86 64ビットのPCでないと使えません、Armでは使えませんのでご注意下さい。ラズパイの場合はWindows用のバイナリーをWineを使ってインストールして下さい。ライブラリーは
中の同梱したライブラリーが使えると思います。
Binary Qtbsch for PC Linux
Nanopi-Neo2Music Server の作り方
私の好きな第2の故郷 サンチャゴ・チリ

De JH1DAS ex WB4ACI and ex WB4ACI/CE3
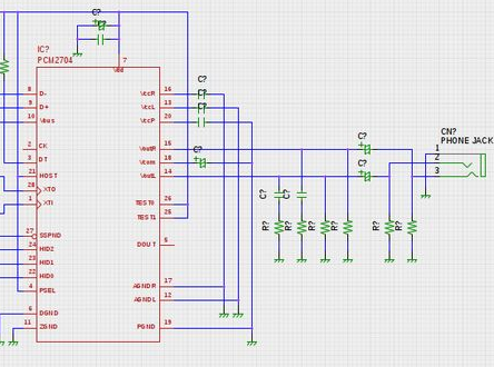
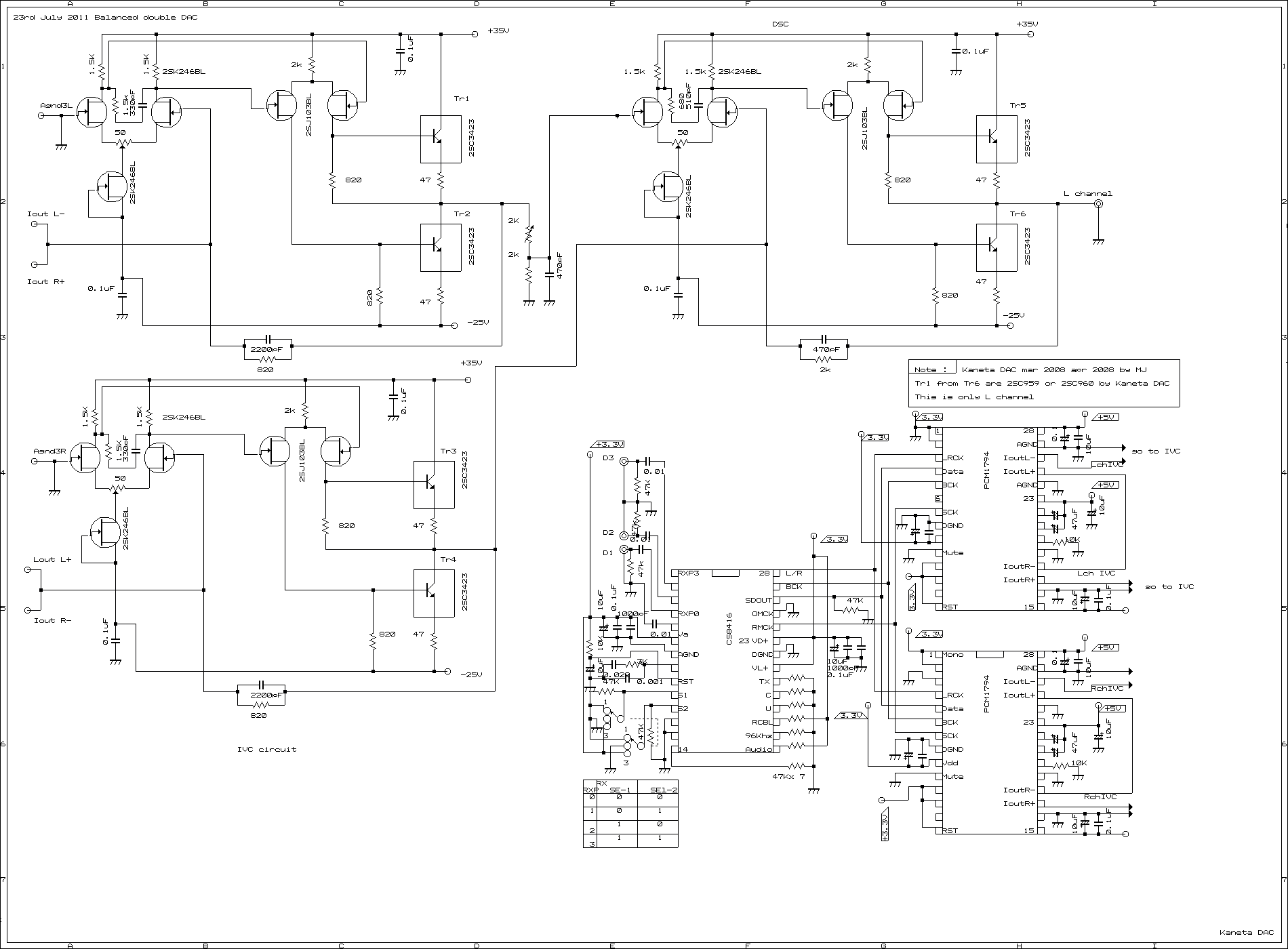
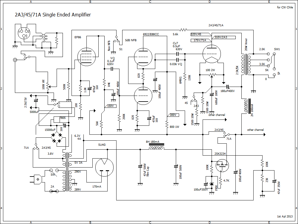
Single Ended Amplifier D.I.Y
How to build up Amplifier Single Ended Amplifier D.I.Y 2003-2023
Since 30th July 2004 and ( Last up Date 27th Aug 2023 ) from Yachiyo Chiba Japan