6C19p Single Ended line amplifier circuit diagram

schematici diagram 6C19 line amplifier

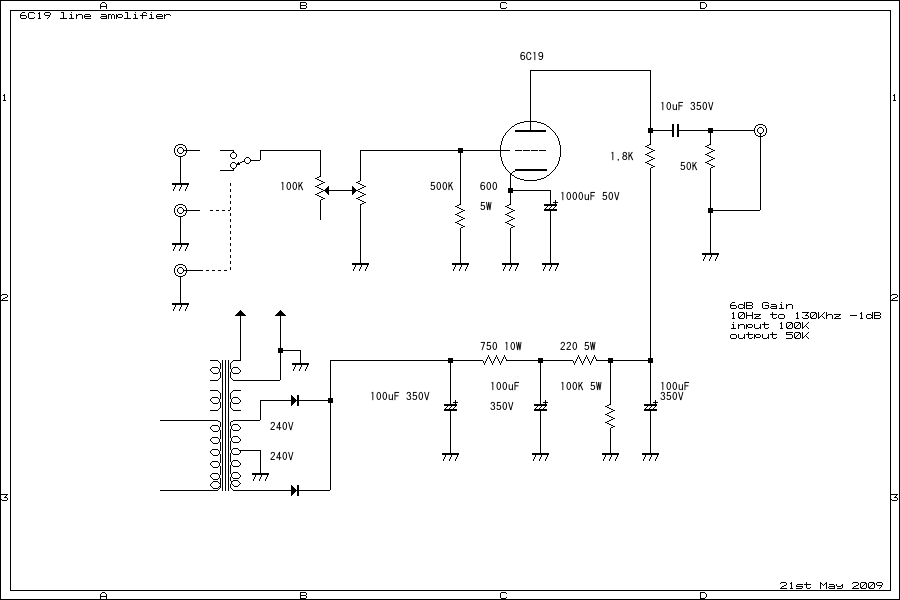
schematic diagram 6C19 Triode line amplifier

Triode 6C19 line amplifier. gain has just 6dB, 2 time of input sinal.
plate current each plate flow around 40mA and plate voltage is 205 V.
does not get hum problem.very clear sound.dissipation power is 11W.so
consumption power is around 8 W.used RC so I got BW 10Hz to 130Khz at 0dB.
from 21th May 2009.





Single Ended Amplifier D.I.Y

How to build up Amplifier Single Ended Amplifier 2009