*  DAC with Tube Amplifier D.I.Y

This time build up one of P-G Amplifier and built-in DAC D.I.Y



DAC Valve

Just Started build up Pre with Fluency DAC on 23rd Jan 2012


DAC with Tube Anplifier
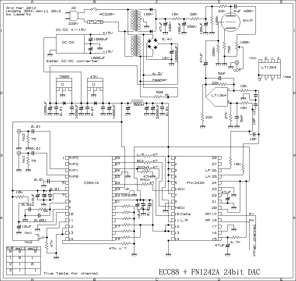
These type DAC is few time build up. this type is DAC 24bit 192Khz using and pre
is 6N1P p-g Amplifier.DAC is very simple but good solution of sound.input is only 2 channel SPDIF input.
circuit diagram is same circuit of V1. line amplifier is different of V1 type DAC.
this time using can you use for 220V small transformer.

V1 DAC +SRPP

Just same type of DAC but does not have analog input



FN1242A + ECC88

Circuit diagram is shown above and very simple and good sound



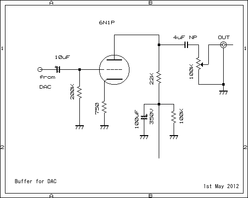
Cathode follower +DAC

Sound is quite good and good S/N but does not gain of cathode follower drive


only 2 resistace of amplifier and very simple.very clear sound getting.
Digital Input is 2 channel of SPDIF,11pin of DAI ,change 0 or 1 from +3.3V.
0,0 is channel 0 and 0,1 is channel 1.so you can get 2 channel SPDIF input.
I am using DAT and CDP or internet Radio from USB with PC.
Op Amp using LT1364 and getting good clear sound fom Tube DAC.
Teating new DAC with 300B single ended amplfier

Testing DAC with 300B Amplifier



finally circuit for pre-buffer is above schematic. P-G Amplifier.
sound is much better than cathode follower circuit.I like SRPP but inside of box is very
small space so this time using one tube for buffer. sound is getting great.to get good bass
and very clear mid and high range.circuit is next please see it's.
Buffer circuit for DAC

very simple and good sound getting !!!!!



FN1242A DAC V2 circuit

FN1242A version up a parts of Pre



日本語版です

DAC with SRPP pre V1with analog line input

since 23rd Jan 2012 and last update 30th April 2012

Single Ended Amplifier D.I.Y edited by Linux Blue Fish

How to build up Amplifier Single Ended Amplifier 2010-2012