Durandal 6P7S Single Ended Amplifier

Durandal 6P7S Single Ended Amplifier D.I.Y circuit diagram






The 6P7S-SE did not come to be as a planned project but rather developed
by a lucky sequence of events. In the background of course was the ever
present restlessness of the music lover and electronics experimenter.

A surplus reseller cached my eye offering the 6P7S tube for peanuts.
Its shape and the data made me curious. I had never heard anything about it before.
A search in the web for a SE amplifier schematic based on it was not fruitful.
I learned the 807 was a similar tube and both belong to the 6L6 family.
Never heard a 6L6 amplifier!
Having finished the 2A3-SE there was no real need for another amplifier but I
could not let go and ordered four 6P7S tubes.

Still reluctant to embark on a new project I was curious to know if this new tubes
were in good shape. The EL84-SE amplifier served as testbed.
The tubes were alright but that was not all, the spell of the sound captivated me.
It was fluid and clear. "Like spring water" was my first association while listening
to some piano music. Checked triode mode and that was it, bewitched!
The 6P7S-SE was on its way to be...

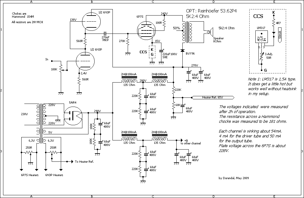
It sounded nicely on small OPTs and a cathode bias resistor (270 ohms).
Curiosity made me try it with a constant current source for bias and it improved
transparency. The OPTs were replaced by bigger ones (from Reinhoefer, originally
designed to work with EL84s 50mA). This improved bass and detail.

The way the 6P7S is setup in this amplifier is working far from its electrical limits.
With 8 ohm speaker loading the load resistance for the plate is around 10K,
really not optimised for power output but may be good for linearity?

The experienced eye will probably detect "flaws" in the "design".
For being the result of a quick setup (6N3P in SRPP and a similar power supply topology
as used in the 2A3-SE) the sound of this amplifier -in my setup- is excellent; smooth, fluid,
clear and full of energy.
Listening to Art Pepper + Eleven comes close to being there.
Bethovens concerto #4 in G major by Glenn Gould and Leonard Bernstein has power and grace.


"Durandal Dreams" since on 10th May 2008 up date on 18th May 2009
K  Mizushima a part of 6550 Single Ended