This is introdusing Chinese single plate (mono plate) 2A3 and
Single Ended Amplifier

Left side is new 2A3 chinese single plate and Right side is
Cetron 300B ,Cetron 300B
is just same size of original western 300B.new 2A3 is a
little bit bigger than 300B.
and top of inside are inslated 2 of spacer of mica.charactor
are same of 2A3 RCA so
Vf = 2.5V Af= 2.5A plate voltage are 250V and 15 W plate
disspation .max power is 3.5W
as you know 2A3-40 JJ . but 2A3-40 JJ is not same charactor
of 2A3 original.just like
300B but filamnt voltage are 2.5 V 2.5A .very few factory are
produsing 2A3-40 JJ
use Amplifier but plate voltage are too much high than 2A3
normal plate voltage.
this type 2A3 chinese are only avairable in Japan .by Classic Components KK
Japan.
and call it's [Classic 2A3 single plate] .
and I guess to get some where in China.and USA as a 2A3C and 2A3B
By Shuguang( under Super TNT)
>

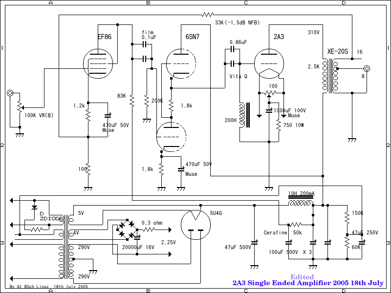
and circuit daiagram is here show you
This 2A3 Single Amplifier is non NFB .power are reach to
around 5W rms.
this 2A3 is a little bit bigger than EH 2A3 , I don't know
exactly how is charactor of 2A3 Single
Plate Chinese. but what meanning just put on into 2A3 SE
Amplifier . sound are very much different
with EH 2A3 and 2A3 China.like a 300B sound but much more
clear of high frequency range.powerfull
and feel like old europian tubes use Amplifier.like a PX 4,
E406N .how about it's.
New Chinese single plate 2A3 14 th July 2005
appendex
IC Pre good for 2A3 SE Amplifier
New Type of Amplifier Introduce Fujii Amplifier