*  ICでマイナス電源を作る!!

LTC1144CN8でマイナスの電源をつくる


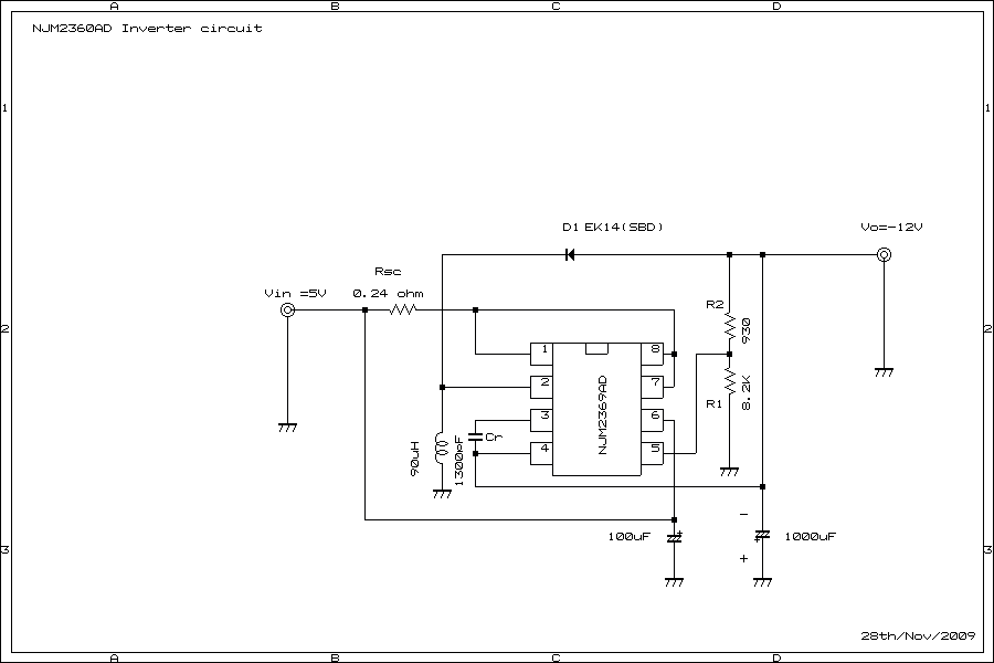
NJM2360AD は秋葉原の秋月で、2個150円で入手しました。店員さんから
ステップ・アップとステップダウンに使用できることを確認、ネット上のマニュアルを見るとインバーター
にも使用できるとあり、回路図も添付してありました。+5V で-12にインバート(逆)出来るとありました
ので早速製作してみましょう。
これがなかなか発振せず、うまく行きませんでした。難しいICです。

回路図はマニュアルに描きだされており、BSchで描き直してあります。諸定数は元の回路と同じです。
インバータ マイナス電源

inverter 回路



これがあれば、マイナス電源が簡単に得られると思います。+5Vがあれば、ステップ
アップで+12Vを作り、インバーターで-12Vも作れる。ただノイズ面ではあまり関心できないかも知れない。

PDF filefor NMJ2360



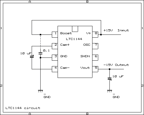
LTC1144CN8でマイナス電源を作る

一般に使用するのが、LTC1144CN8(7660)の様です。これが普通使われている方法らしいです。
いずれにせよ、これも発振を使いますので発振にノイズのリスクがありますが、一番簡単な
方法の様です。+15Vから+ー15Vの電圧を得る事が出来ます。外付け部品は電解コンデンサー
がたった2個です。名称はモノリシックCMOSスイッチト・キャパシタ電圧コンバータと言われます。


LTC1144CN8SPEC
です。オーディオ用の電解コンデンサーを外部、周辺部品に使うと良いと言われています。
入手方法は、秋葉原、秋月に破格値でおいてあります。
OPe IC 1個ぐらいだったら、結構安定して動作しますので、最近結構使っています。とても便利なICです。

LTC1144

上の回路で、2つのコンデンサーの値が10uFを使っています、この値は10uFを使って下さい。ー側の15Vの方も10uFで、この後に少抵抗を入れてパイにするなどして更に大きい容量の電解を入れて、
高周波のリップル、グリッジに近い波形をなくすると良いと思います若しくはチョークを入れるとかした方が良策と思います。何も入れてなくても構いません。

補足:
なお、AITENDO”あいてんどう”には、組み込み済み基板やキットが豊富においてあります。マイナス電源はあるか?不明ですが、
とにかく、何でもありますので、夢を膨らませるのも良いと思います。数千円で沢山の部品をゲット出来ます。



補足>

2014,1st Julyマルツのメールでは、:IVR3261DC-DCコンバータモジュール と言うモジュールを発売。詳細名はチャージポンプ使用の電圧反転型チャージポンプとあります。
LTC1144CNBの上位モデルの様です。入力範囲が0.3V ~ +32Vですので、反転電圧が-32 Vまで、出力出来ますが、入力を+32V入れないと-32Vは出ませんので、LTC1144と同じ様に+の高圧を用意する
必要があります。スペックはLT3261 Specとなります。モジュールでもマルツで1000円以下ですので
購入して実験する価値はあると思います。
LT3261 module
上記の名称は「IVR3261DC-DCコンバータモジュール」 です。
これで、+30vなら、-30V を作ることが出来ますし、出力電流は最大100mA 作動周波数が50Khz ~ 500Khz で外付けの抵抗で周波数を変更できるとのことですが、所詮 発振を利用する為 周波数によっては
noise figure が悪くなる可能性もありますのでリスクはあります。それは、LTC1144CNBも同様です。発振周波数を可聴周波数以上100Khz以上に持っていけば問題はないと思います。
昨今のDC/DCコンバーターIC若しくはモジュールの周波数は250Khz あたりに設定されていますのでその辺が無難であろうと思います。税抜きで908円はちょっと高価な部品ですが、
参考: LTC3261 リニアテクノロジー






since 28th Nov 2009 last up date 1st July 2014

Single Ended Amplifier D.I.Y edited by Linux Blue Fish

How to build up Amplifier Single Ended Amplifier 2013