mig  4P1L Single Ended Amplifier Slow Train


Name of an Amplifier is Slow Train


alex


4P1L

4P1L Direct heating valves


In 1976, when the Mig25 flew over Hokkaido, it is said that this vacuum tube was in the equipment of the fighter whose pilot defected.


Flag Counter

this counter started 6th Jan 2023




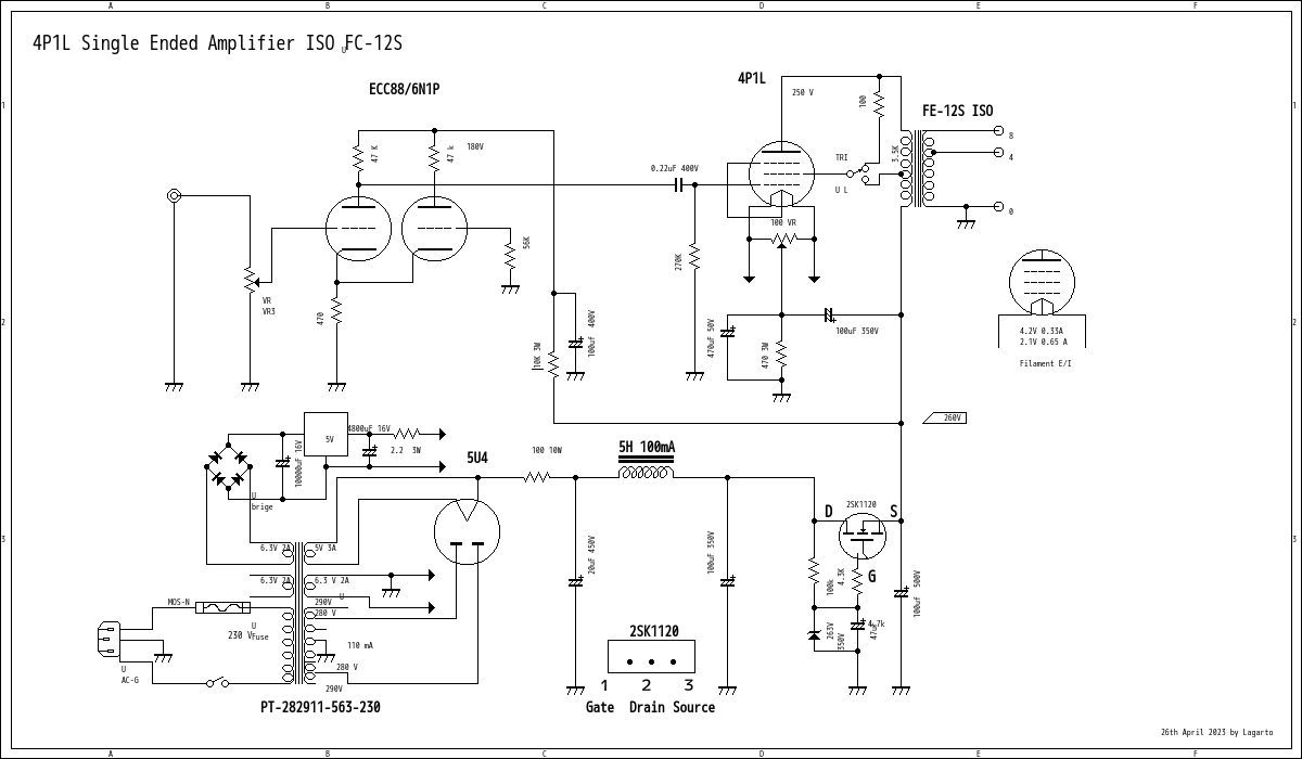
I chose 12AX7 because the 12AY7 has a low amplification degree.This will change the load resistance



slow train

Slow Train



plate

name plate by ohmura plate company in kawasaki



🇯🇵Japanese

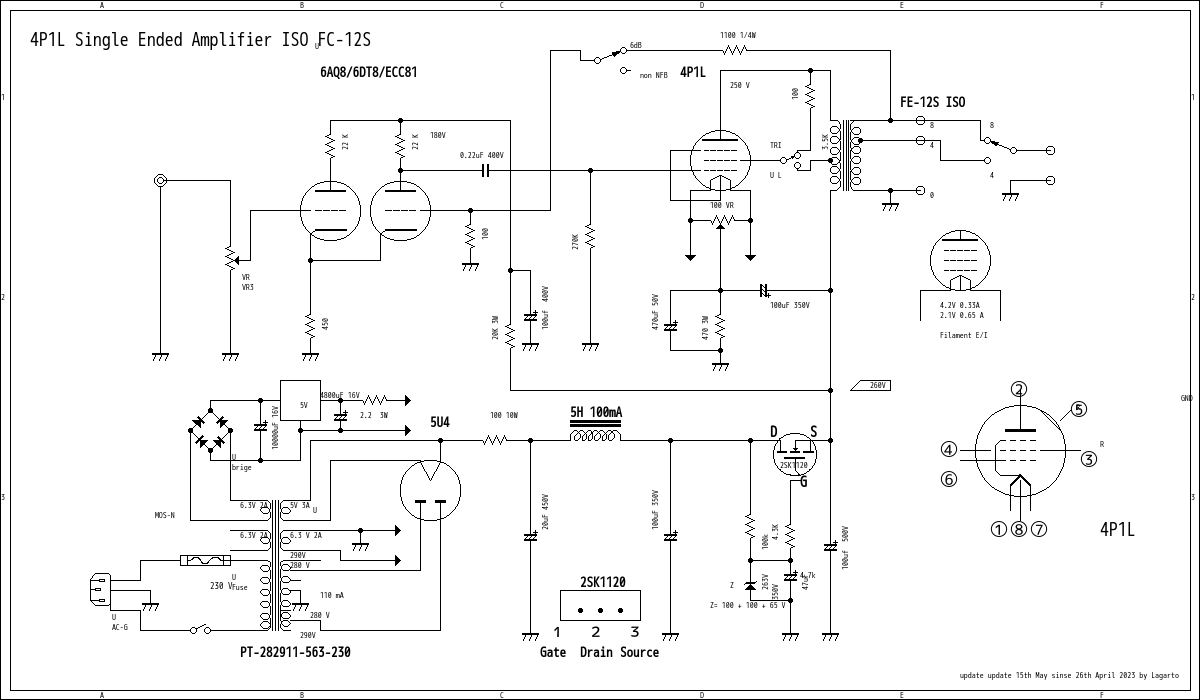
4P1L Single Ended Amplifier on 15th April



4P1L


name plate


Fc-12S    FC-12S

this amplifier using FC-12S ISO Tokyo Japan

3rd party transformer are increasing price for covid 19 so this time using ISO Tokyo Japan's famous transformer for audio FC-12S very good quality.





Filament Voltage: 2.1/4.2 volts @ 650mA/325mA respectively
Recommended anode voltage: 200V with 150V on the screen
Maximum operating voltage 250V anode or screen.
Maximum cathode current: 50mA
Anode dissipation: 7.5W
Screen dissipation: 1.5W
This amplifier is small power amplifier Triode 1.5 W rms and UL is deliver about 2.5W rms reach less tha 3 W rms.you can use 95dB/w/m 8 ohms speaker
and 4 ohms speaker system ,but recommend to use over 95 dB/mw and 8 ohms speaker.small power so can not use less than 90dB/m/w speakers.
The person who named this amp is Mr Alexander Willson and his order.


4P1L charactor by russian

slow train

Slow Train 4P1L Single Ended Amplifier on 3rd April 2023



The finished product will look like this.this amplifier deliver about 1.5W triode and UL 2.5W and using 230V AC for Eueropean.
The input is 2 lines. This is an unbalanced input.Why not Parasingle? This is because if you make it a para-single, you will lose the goodness of the single.
a delicate sound is a single. Para-single certainly has a thicker sound and more power.
But it lacks delicacy. The same is true for EL34 and 45, and so is 300B. The sound of a single with a beautiful sound only comes out with a single.
price is just $ 2000 include shipping cost.this is non NFB Single ended Amplifier.actually UL has -3dB of NFB equivalent.

Although it is direct heating, it is a fairly quiet amplifier because the power supply circuit has a FET ripple filter.
My DAC is broken and I am in the process of repairing it. Video clips are DAT playback.




power for 230V

Power transformer for Slow Train 230V rectifier is 5U4G



4P1L single-ended Amplifier

4P1L single ended amplifier on 2023





slow train

4P1L Single Ended Amplifier on 2023



version up

version up model 4P1L Single Ended Amplifier on 1st May 2023



After tested circuit on 7th May 2023

otoga yoi



slow train



sound is quite good than before .because add 3~6dB NFB so sound stage is very good detail .to get sound.
The soundstage is much better now. If you don't use NFB, the sound will just get louder, but you'll get a high-distortion sound.
It sounded amazing. I think that it will be better if this feedback resistor is also adjusted. The ISO FC-12S is an output transformer for a three-stage amplifier.
Although it is a single-ended amplifier, the output side signal is input to the inverting circuit and negative feedback is applied, so I think the result was good. Above all, I realized that the low-frequency sound was secured.
I feel that the midrange has improved. I think that a good result is obtained when it is applied to the measuring instrument.
I've always had a policy of not using measuring instruments, but I'm sure the results will be good.


Ref
ale mog

Site from Mr Ale Moglia UK


The characteristics of Mr Ale are the characteristics of a triode. The characteristics are close to static characteristics. Here, the cathode resistance is set to 690 ohms, and the load is set to 3K.
When using this as a power amplifier, I think that 470 ohms is the correct value like the previous prototype. I will try to fix it after testing. Nasu's value uses the characteristics of the preamplifier
So I'm going to try 690 ohms here and try 3.5K ohms. I'm afraid the load is too high for 7K. In other words, no power comes out This vacuum tube is an RF transmission tube

Last update 7th May 2023 in Yachiyo Ciba Japan

Since 4P1L SE Amplifier circuit on 19th May 2014 Sakura Chiba Japan

7th Avenue


Single Ended Amplifier D.I.Y

How to build up Amplifier Single Ended Amplifier 2004-2023