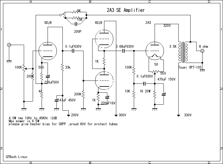
2A3 single ended amplifier inside is shown next.
very simple circuit to built up.same like a 300B circuit.

should be use good audio out put transfomer.big one can get good  of
low frequency response.





16th Jan 2004 Lagartosan